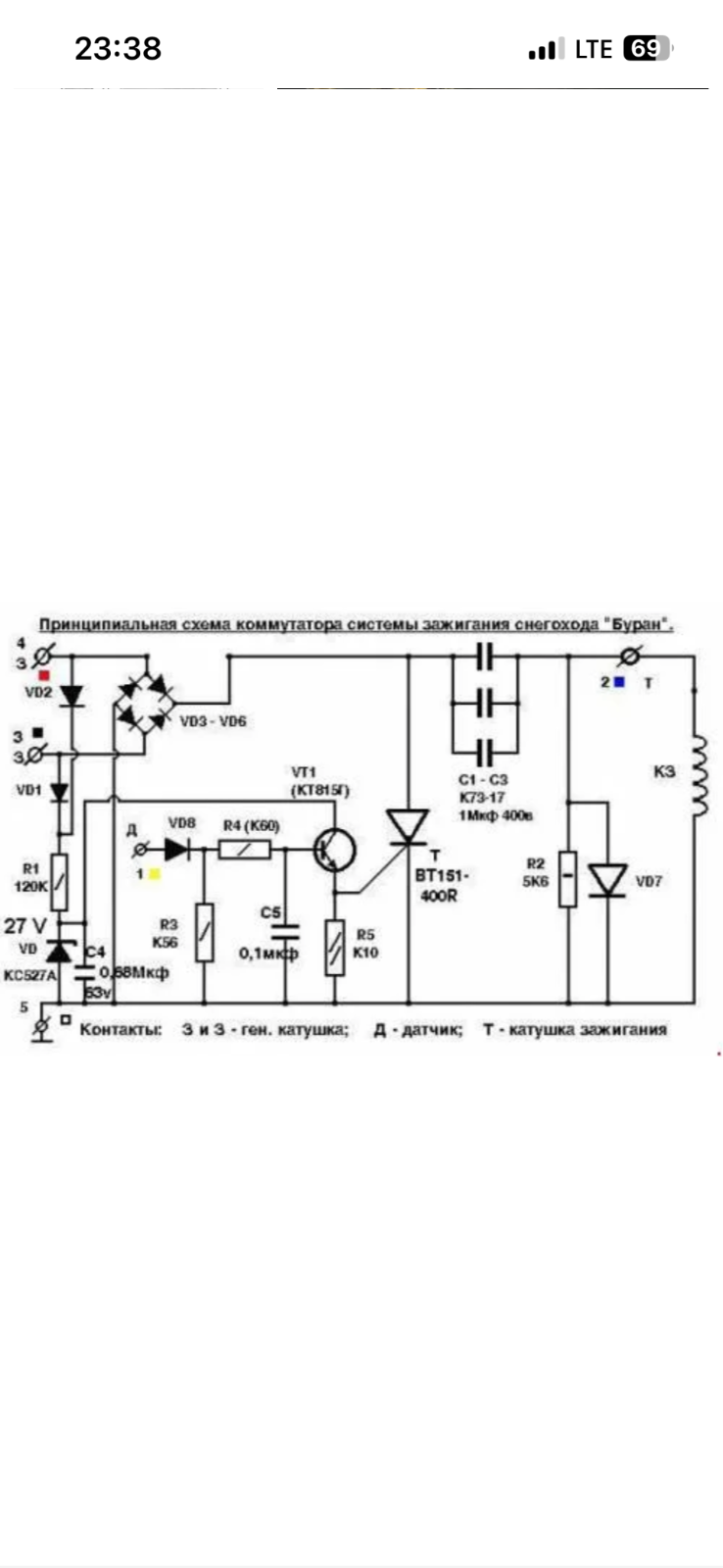
Вот ссылка, где подробно и просто рассказано про систему зажигания скутера с коммутатором переменного тока. Рекомендую посмотреть всем, так как подобные схемы очень распространены, в том числе и в малой авиации. Яндекс — поиск по видеоЯ конечно могу ошибаться, но в моей памяти осталось, что Буран без маленькой катушки работал, но не набирал оборотов из-за позднего зажигания. Если я не прав, то как тогда эта схема двигает вперед УОЗ при увеличении оборотов??
