• Вышел новый выпуск программы ФлайтТВ, посвященный современным российским ЮПШ (юношеским планерным школам).
    Видео на Youtube. Ссылки на другие платформы и обсуждение в теме на форуме.

Бесконтактные системы зажигания. Ликбез

... из устройства "-" отсутствует...
магия? 🙄
В какой то степени да. Где есть изолирующие шайбы, диэлектрик. Где нет, проводник. Корпус то, очевидным образом алюминиевый.
А зачем Вам такие подробности? Есть же более современные схемы. Они проще, за счёт лучших характеристик комплектующих.
 
....
А зачем Вам такие подробности? Есть же более современные схемы. Они проще, за счёт лучших характеристик комплектующих.
у меня есть новодельный китайский КЭТ-1а, эл.потроха которого в общем-то залипуха (взамен стабилитронов впупыжены диоды, тиристор - не тиристтр, а инфузория какая-то и конденсаторы непонятной емкости), буду его дорабатывать, от того и интерес...

а что ж может быть проще КЭТ? 🙄
если Вас не затруднит, закиньте сюда пжлст какую-нибудь из тех "простых" схем
 
Это не совместимые вещи. Зрители правы на счёт персонала который так делает.
Чтобы так утверждать, нужно знать конкретную ситуацию. Кондеи древние, ещё советских времен,. Их всего три, сосредоточенны они в одном месте(врезаны в три соседних окна), висят на автомате на котором висит один из передатчиков. Кондеи изначально не предназначенны на текущую нагрузку, т.к. ранее стояли древние ламповые передатчики, у них была своя система охлаждения(на первом этаже вентиляционная с копмпрессорами, шахтами, воздуховодами и пр. на которой этаж в аппаратный зал). После модернизации появилась куча менее мощных передатчиков, но раскиданных по всей площади аппаратной, у каждого вентилятор/бака забором и выпуском воздуха в объём зала(а не в отводящий воздуховод, как раньше) и т.д. и т.п.
Не считайте себя умнее других, месье.
ЗЫ. Да, забыл сказать, что у кондея БК-2000/2500 есть режим вентилятора, т.е. он тупо засасывает наружный воздух и впихивает его во внутрь. Ни в каком другом режиме кодер не использовались уже давно. На моей памяти точно. Можете распускать "праведно возмущенных" митингующих.
 
Последнее редактирование:
а что ж может быть проще КЭТ? 🙄
если Вас не затруднит, закиньте сюда пжлст какую-нибудь из тех "простых" схем
Здесь в теме должны быть.
Есть так называемая "схема N3", широко известная среди лодочников.
 
Здесь в теме должны быть.
Есть так называемая "схема N3", широко известная среди лодочников.

благодарю за информацию, для меня существование CDI с управлением теристора без внешнего датчика - это в какой-то степени новость 😳
...и действительно уважаемый kvadratov вопрос освещал
 
Доброго времени суток. Сия тема дли..инная поэтому дочитал только до 15 страницы. Хотел поделится опытом, написать отдельную тему, но умаю лучше написать сюда, ибо структура сайта не позволяет писать статьи. Я ставил электронное зажигание от автомобиля ОКА на мотоцикл ИЖ П3. На опыт других опирался мало и делал по своему, но там и генератор получилось легко переделать с 6 на 12 вольт, и зажигание выставить не сложно. На Ю5 тоже ставил регулятор от "Жигулей", всё работало практически с первого-второго раза.
Но тут встала задача сделать зажигание на ROTAX 582UL. Система зажигания там очень любопытная, в руководстве есть её схема. В двух словах генератор содержит 2 пары высоковольтных обмоток, как я понял вольт на 60-100 они заряжают конденсатор который, в свою очередь, разряжается тиристором по сигналу датчика. Эта схема описана в этой теме и подробному пересказу не подлежит. Изучив генератор стало ясно, что электроника от ВАЗ без переделки тут не подойдёт. Дорабатывать коммутатор под индукционный датчик было бы дороже, чем сам коммутатор, разумеется при нормальной элементной базе (китайские транзисторы за 5 р. шт. отметал сразу, только металлический корпус). Решил поставить коммутатор от ЗМЗ 402. Он достаточно надёжен, если заменить отечественный транзистор на TOSHIBA (точно с лёту не скажу). Он сделан сразу под индукционный датчик и стоит немного дороже, чем от ВАЗ.
В общем были приобретены: коммутатор 131.3774-2 и две катушки от ЗМЗ-406, провода-разъёмы и другая мелочь. Поставили, подключили, проверяем - искра есть и достаточно жирная. С улыбкой от уха до уха вкручиваю свечи. Включаю АЗС "АКБ", "Стартер"... жму капу даю прокрутку 3 секунды. Проговаривая "бисмилля́хи-р-рахма́ни-р-рахи́м" включаю "Контур-1", "Контур -2" и жму кнопку стартера... будум-будум-будум-ДЫГ! ударило в обратку, печалька. Повторил - тоже самое, на лицо раннее зажигание. Пару дней на размышляем и ищем стробоскоп.
Стробоскоп нашли двигатель сняли, ищем. Обнаружил, что искра поступает к цилиндру с задержкой, и при раскрутке стартером без свечей бьёт примерно в ВМТ (чуть раньше на пару градусов). Поздновато но терпимо. Делаю вывод, что есть задержка между сигналом с датчика и искрой. Правда появляется другой вопрос: Откуда? Утырам-тартам, размышляю - чаю попиваю.
В коммутаторе трудится микросхема КР1055ХП... микросхема мудрёная, но описания на неё толкового не нашёл. Думаю секреты протекающих в ней процессов является "государственной тайной" и знает его узкий круг людей. По крайней мере прямого указания на формирование задержки при запуске там нет. Но и откуда удар, если зажигание достаточно позднее?
Пришли очередные выходные, после долгих дискуссий решили запустить двигатель, попытка номер "финальная", но по другому алгоритму. Кипил бензину АИ-95 (до этого был АИ-92 месячной выдержки и похоже с избытком масла, уж слишком синим был). Прокрутка, зтем зажигание, и... ничего. Нужно проверить искру. Лень откручивать свечи, переключил наконечники первого контура на запасные, кручу медленно винт( кончиками пальцев, за основание, чтобы не срубило) высматриваю искру. БАБАХ! и пламя с глушителя... стою сушу штаны. Думаем в две головы. Зачем - понятно без слов... в общем искра есть, прокрутили ещё раз - без результатно. Пришли к решению ставить оригинал. Сейчас попивая чаю, читаю форум рассуждаю, в общем вопросов много.
Может кто-то уже ставил коммутатор от волги на ROTAX?
Может подскажет кто, почему мотор не завёлся?
Или может я не правильно пользовался стробоскопом и какие показания должны быть в динамике?
прошу прощения за ошибки, принимаю летящие помидоры, фиаско я потерпел.
 
Прочитал и понял, что автор статьи не довел эксперимент до конца. Надо бы выкрутить свечи, и посмотреть реальный угол зажигания, после последнего неудачного запуска
Желательно при разных оборотах.
Ещё, в статье не раскрыта конструкция индуктивного датчика. А от его конструкции многое зависит. Ещё, очень интересно посмотреть на осциллографе форму напряжения с датчика. Она зависит от многих факторов.
При слишком резких фронтах, из-за малых зазоров, может возникнуть колебательный процесс. Может повлиять близко расположенный магнит генератора, и т.д.
 
Доброго вечера. Да не довёл, и не хотел, мотор не мой а владелец боится, что эти игры могут испортить двигатель., т.к. пинки могут протянуть "руку дружбы" или испортить стартер. Про колебательный процесс мысль хорошая можно и осциллограф привезти посмотреть. Возможно я получаю серию вспышек или вспышку по последнему горбу, этим можно и объяснить и задержку в зажигании и пинки мотора. За информацию спасибо. Индуктивный датчик стандартный для Магнето Ducatti с катушкой-коммутатором старого образца. По сути представляет собой катушку на подмагниченном сердечнике, подробную конструкцию сам не знаю, я больше по Холлам. С датчиками Холла прощще. Хотя и была мысль доработать маховик под установку датчиков Холла от ВАЗ-2108, это позволило бы в очень широких пределах регулировать угол опережения зажигания, но сильно не люблю лезть в механику. С электроникой гораздо проще, там всё ясно и понятно, ткнул прибором и уаля. но механика полна сюрпризов ещё и на высоких оборотах, то вибрация, то центробежные силы. Конечно можно заморочится по полной и разработать систему зажигания на микроконтроллерах, с управлением УОЗ от оборотов, измеряя параметры двигателя, но ради одного двигателя это делать бесперспективно, тем более это уже есть родное от двигателя. Но и свой новый вариант, при применении элементов автомобильной серии, будет не дешевле. Лично я на самолёт "Ардуино" не поставлю.
 
Ещё и микросхема там не простая. Как я представляю, она ограничивает ток через катушку. С неродным датчиком, может быть все что угодно..
боится, что эти игры могут испортить двигатель
Он боится прокрутки мотора с вывернутыми свечами?
Я бы боялся его.
 
Без свечей мотору мало чего будет, но есть ещё и стартер. Думать нужно прежде чем крутить, повторюсь, я в механике слабоват. А микросхема действительно ограничивает ток и время заряда. Есть похожие микросхемы, которые задерживают искру на время запуска. И в каком-то описании читал,что она управляет УОЗ, но подтверждения этому я не нашёл. Единственное там на роторе зуб короткий, для тиристора его хватает, он замкнул цепь и дальше 0-внимания на сигнал, пока его не сбросить. А вот на микросхему сигнал идёт через транзистор, и колебательный контур там есть из чего формировать. Посмотрим, нужно проверить на колебательный процесс, если он имеет место,то можно добавить диод, или убрать конденсатор с коммутатора.
 
Из схемы видно, что C1 и L могут взамодействовать друг с другом.

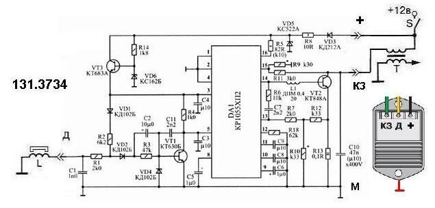
коммутатор 131. 3734.jpg
 
Вечер добрый, Уважаемые!
На роторе зажигания ducati, обломился краешек магнита.
На сколько сильно повлияет это на работу зажигания?
Спасибо.

Screenshot_2022-02-09-21-45-12-411_com.miui.gallery.jpg
 
И ещё вопросик, до кучи.
Для чего нужна пластиковая деталь на магнитах сверху? А то она тоже сломалась.

Screenshot_2022-02-09-21-47-20-909_com.miui.gallery.jpg
 
ребята,
помогите пжлст разобраться в следующем:
для мотоциклетного генератора я собрал стабилизатор напряжения по этой схеме
стаб.jpg

устройство функционирует, и даже посредством подстроечного резистора R3 напряжение довольно таки тонко можно регулировать (прям волшебство какое-то 🙄 ), так вот
1. если я правильно понимаю, связка резисторов R2 и R3 есть делитель напряжения, для чего он? ведь стабилитрон имеет конкретное напряжение "пробития", зачем пред ним дополнительно "играться" напряжением?
по факту наличие делителя изменяет параметры стабилитрона, т.е. он начинает "пробиваться" не номинальным напряжением ...
2. что изменится если убрать конденсатор?
3. зачем потребен диод V8? от неких забросов со стороны тиристора?
как изменится работа устройства если этот диод убрать?
 
1. если я правильно понимаю, связка резисторов R2 и R3 есть делитель напряжения, для чего он? ведь стабилитрон имеет конкретное напряжение "пробития", зачем пред ним дополнительно "играться" напряжением?
Здесь дело не в напряжении а во времени заряда конденсатора до напряжения открытия стабилитрона!
по факту наличие делителя изменяет параметры стабилитрона, т.е. он начинает "пробиваться" не номинальным напряжением ...
Нет, параметры стабилитрона не меняются ! Для тиристора что бы он четко открылся нужен определенный порог напряженя , вот он с этой задачей и справляется. Т.е. рабочее напряжение стабилитрона должно немного превышать минимальное напряжение открытия тиристора.
2. что изменится если убрать конденсатор?
Схема перестанет регулироватся и будет минимум напряжения..
3. зачем потребен диод V8? от неких забросов со стороны тиристора?
как изменится работа устройства если этот диод убрать?
Если убрать диод то конденсатор будет разряжаться не стабильно так как будет связан с управляющим электродом тиристора через стабилитрон...
И схема будет работать не корректно.

П.С. И вобще там в качестве V5 должен стоять симистор , по схеме стоит тиристор и это устройство будет работатать только на полупериоде...
 
Последнее редактирование:
Tonus ,
благодарю за разъяснения, осмыслЯю 🙂

вобще там в качестве V5 должен стоять симистор
фик его знает, на отечественных мотоциклетных эл.блоках, если верить интернетам, только тиристоры 🙄
261.jpg

70.jpg

94-jpg.517040


94.jpg


... любопытно, что там у японцев? пожалуй проработаю на досугах 😏
 
только на полупериоде...

Tonus ,
если будет настроение, растолкуйте пжлст почему на полупериоде? речь о цепи, которую "кОзит" тиристор? или речь об управляющей им цепи? (но она ж запитана чрез диодный мост)
 
Назад
Вверх