• Вышел новый выпуск программы ФлайтТВ, посвященный современным российским ЮПШ (юношеским планерным школам).
    Видео на Youtube. Ссылки на другие платформы и обсуждение в теме на форуме.

Кто может сделать импеллер?

Возьмите и проделайте это сами и покажите здесь на форуме, где там проблема или несостыковка.

Вы утверждаете, что принцип Бернулли неприменим к крылу - вам и доказывать утверждение.
Встречный совет.
Возьмите формулу подъемной силы, которой пользуются в аэродинамике и покажите как в ней упрятаны уравнения Бернулли не забывая, что в процессе создания подъемной силы обязательно присутствует реактивная сила отбрасывания окружающей среды строго по Ньютону равная по величине и направлению подъемной силе.
Для Бернулли там места просто нет.

Все до одного эксперимента якобы подтверждающие действие давления на обтекаемое тело порожденные уравнениями Бернулли вовсе не доказывают а ниспровергают эту глупость.
Повторяю, все без исключения эксперименты опровергают применимость уравнений Бернулли для подъемной силы.
 
Какой еще "инвариантностью"?
Инвариантность, неинвариантность, это с какого боку посмотреть.
Оно известно под названием "неинвариантность скорости
Скорость то относительная и равная в том и другом случае.
 
Слыхивал.
И также слыхивал о принципе относительности, который действует независимо от степени вашей дремучести.
Так ка же поступить с законами Ньютона?
При каких таких относительностях в пределах скоростей полета крыла законы Ньютона перестают действовать от слова совсем?
 
Возьмите формулу подъемной силы, которой пользуются в аэродинамике и покажите как в ней упрятаны уравнения Бернулли
Уже делал это в позапрошлом году. Но в вашей голове такие сложные выкладки не держатся, поэтому опять просите по второму кругу.

Инвариантность, неинвариантность, это с какого боку посмотреть.
Ага. А Анатолий разбирается или не разбирается в той пурге, которую он несет на форуме.
Смотря как с какого боку..


Так ка же поступить с законами Ньютона?
При каких таких относительностях в пределах скоростей полета крыла законы Ньютона перестают действовать от слова совсем?
Анатолий, вы тупой?
Вам много раз за 2 года повторяли: подьёмную силу крыла можно считать по импульсной теории. Можно - это не значит обязательно.

Подьёмную силу можно так же считать по Бернулли, по Жуковскому, по еще бог знает кому. Кому как проще.

Ньютон никуда не девается. Пользуйтесь им на здоровье если вам лично нравится. Но незаслуженно брехать на Бернулли принцип - это несправедливо.
 
Уже делал это в позапрошлом году. Но в вашей голове такие сложные выкладки не держатся, поэтому опять просите по второму кругу.

Подьёмную силу можно так же считать по Бернулли, по Жуковскому,
Если Вы уж такой не тупой, то покажите как из формул Бернулли или с помощью присоединенного вихря Н. Е. Жуковского в формуле подъемной силы и сопротивления крыла вдруг ни с того ни с чего появились коэффициенты Су и Сх ???
Причем, это не просто какие то постоянные коэффициенты сшивающие размерность величин типа коэффициент электрического сопротивления для конкретного металла или гравитационная постоянная, а некие переменные коэффициенты ни коим образом не связанные со стройными выводами Вами любимого Эйлера, Бернулли и Н. Е.Жуковского.
Это, так сказать, коэффициенты натягивания ужа на ежа когда никакая стройная теория из аэродинамической "Библии" не может предложить ничего путного.

Вот, например, в формуле скорости движения, исходя из определения самого понятия как быстро можно преодолеть некое расстояние, в числителе стоит то самое некое расстояние, а в знаменателе стоит то время за которое преодолено это расстояние.
И, заметьте, в формуле скорости нет какого то коэффициента, а тем более переменного по своему значению.
Так от какой дурной балды в аэродинамических формулах появились переменные по величине коэффициенты?
Ась?
 
Ньютон никуда не девается. Пользуйтесь им на здоровье если вам лично нравится. Но незаслуженно брехать на Бернулли принцип - это несправедливо.
Так в том то и дело, что законы Ньютона действуют всегда и везде и не оставляют ни микрокрохотулечки для Вас бернуллепочитателей.
Понимаете, законы Ньютона лишают всякого шанса применять те уравнения, которые писаны для внутренностей труб.

И по поводу якобы несправедливости нападок на уравнения Бернулли.
Я уже чуть раньше писал: " Кесарю кесарево сечение, а Бернулли внутренности труб".
Что тут не понятного?
Все справедливо.
Вы же не собираетесь вкорячивать эти уравнения Бернулли в химические процессы, в электротехнику или в астрономию.
Так какого лешего Вы вместе с недоучками аэродинамиками втыкаете эти уравнения туда, где им не место быть?
 
покажите как из формул Бернулли или с помощью присоединенного вихря Н. Е. Жуковского в формуле подъемной силы и сопротивления крыла вдруг ни с того ни с чего появились коэффициенты Су и Сх ???
Я что, должен телепатически догадаться о какой именно формуле и каких коэффициентах вы спрашиваете?
Сначала предьявите эту формулу и источник откуда она. А потом уже можно будет рассуждать откуда что взялось.

Сразу предупреждаю: обсуждать имеет смысл только признанные техническими ВУЗами учебники. Интернет-заборы неинтересны.

Понимаете, законы Ньютона лишают всякого шанса применять те уравнения, которые писаны для внутренностей труб.
Соотношения Бернулли были обнаружены для течений в трубах - в этом вы правы.
Но при рассмотрении уравнений произвольного движения жидкостей вообще (не только в трубах) опять вылазят эти же самые соотношения.
И ничего с этим не поделать. Видимо закон природы такой, общий для всех баротропных течений.
 
Последнее редактирование:
Вот скажите на милость, Вы про законы Ньютона что нибудь слыхивали?
Вы наверное не в курсе, что законы Ньютона действуют всегда и везде на взирая на аэродинамическую "Библию" и на степень Вашей безграмотности?
Анатолий, Вам уже многократно, на протяжении многих лет(как бы нн 20ти+) было говоренно, что уравнение Бернулли есть запись Закона Сохранения Энергии для частного случая движущейся жидкости/газа. ЗСЭ действует всегда и везде, и в трубе и вне оной, тауже, как и законы сэра Иссаака. Споря с Береулли Вы спопите с ЗСЭ. За сим умолкаю, вернулся к попкорну.)))
 
Я что, должен телепатически догадаться о какой именно формуле и каких коэффициентах вы спрашиваете?
Сначала предьявите эту формулу и источник откуда она. А потом уже можно будет рассуждать откуда что взялось.

Сразу предупреждаю: обсуждать имеет смысл только признанные техническими ВУЗами учебники. Интернет-заборы неинтересны.
Вот как мне поступить с Вами?
Я даже не ожидал, что общаюсь с таким дремучим неучем.
Оказывается Вы совершенно не в курсе что там пишут про подъемную силу в Вашей же аэродинамической "Библии".

Ну коли Вы такой дремучий, то выкладываю эти неизвестные Вам формулы из учебников.

Формулы подъемной силы и сопротивления..jpg
 
Анатолий, Вам уже многократно, на протяжении многих лет(как бы нн 20ти+) было говоренно, что уравнение Бернулли есть запись Закона Сохранения Энергии для частного случая движущейся жидкости/газа.
Совершенно верно, уравнения Бернулли писаны только для одного единственного случая движущейся жидкости/газа внутри трубы.
Это было мне известно еще со школьной скамьи, и это намного больше 20 лет.
Школу я закончил в 1066 году.

Но что делать с принципом обратимости?

Какую энергию имеет окружающая среда если она изначально имела нулевую скорость?
А ведь все преобразования динамического давления в статическое основываются именно на преобразовании имеющейся первоначальной кинетической энергии окружающей среды в строгом соответствии с законом сохранения энергии.
Что там сохранять кроме нулевого значения?
НОЛЬ он и в Африке останется НУЛЕМ.

Так что продолжайте головой жевать попкорм если все функции головы на этом ограничиваются.
 
Если Вы уж такой не тупой, то покажите как из формул Бернулли или с помощью присоединенного вихря Н. Е. Жуковского в формуле подъемной силы и сопротивления крыла вдруг ни с того ни с чего появились коэффициенты Су и Сх ???
/ПопкорнМодэОфф
Столь нелюбимые Вами коэффициенты появляются в ОБЩИХ формулах(не только в аэродинамике) тогда, когда в них нужно учесть некую неопределенность. Например, изменяюшийся угол атаки, или сопротивление формы, или температуру тела и тд.
/ПопкорнМодэОн
 
Последнее редактирование:
Совершенно верно, уравнения Бернулли писаны только для одного единственного случая движущейся жидкости/газа внутри трубы.
/ПопкорнМодэОфф
Про трубу это Ваши домыслы и Ваша же приписка. К быстродвижущемуся поезду присасывает из вполне открытого пространства мусор, ветки и даже людей в полном соответствии с уравнением Бернулли. Но Вам как об стенку горох.
/ПопкорнМодэОн
 
Последнее редактирование:
Какую энергию имеет окружающая среда если она изначально имела нулевую скорость?
/ПопкорнМодэОфф
Опять же многажды было Вам говоренно, что крыло совершает над окружающей средой РАБОТУ передавая оной свою энергию. И именна эта, переданная энергия переходит в скорость, давление и пр. среды. Так что с обратимостью и тут все в порядке.
Имху
/ПопкорнМодэОн
 
[
Про трубу это Ваши домыслы и Ваша же приписка.
Ну уберите мою приписку про трубы и расследуйте как и в каком месте были выявлены зависимости сохранения энергии движущейся жидкости.
Но как бы ни поворачивалась и развивалась история эти уравнения писаны для движущейся среды, а не для случая изначально недвижущейся среды.
Кстати, свои уравнения сер Бернулли сформулировал именно для несжимаемой жидкости, а про сжимаемые газы сер Бернулли даже и не догадывался.
QUOTE="JohnDoe, post: 2159659, member: 25960"]
Но Вам как об стенку горох.
[/QUOTE]
Вот именно, это точно к Вам относится.
Продолжайте жевать головой попкорм.

Так как быть с принципом обратимости в аэродинамике?
Отменять или не отменять?
 
Опять же многажды было Вам говоренно, что крыло совершает над окружающей средой РАБОТУ передавая оной свою энергию. И именна эта, переданная энергия переходит в скорость, давление и пр. среды. Так что с обратимостью и тут все в порядке.
Крыло совершает работу в отношении окружающей среды по законам Ньютона во всех вариантах принципа обратимости, и для сера Бернулли ровно как и для Н. Е. Жуковского не оставлено места.
Принцип обратимости подразумевает не только похожесть процессов в аэродинамической трубе со свободным полетом в изначально неподвижной среде, но и применения одинаковых законов и формул описывающих эти явления во всех вариантах применения принципа обратимости.
А тут Вы сами пишете, что при полете крыло совершает работу по отношению к окружающей среде.
А вот в аэродинамической трубе уже окружающая среда совершает работу по отношению к крылу, как писано в аэродинамической "Библии".
Вы же не станете отрицать, что до сих пор в аэродинамической "Библии" принято считать, что именно в движущемся потоке окружающей среды находится источник энергии совершающий работу по отношению к крылу?
Так в чем тут схожесть процессов и применения одних и тех же формул с одними и теми же значениями в них?
Будем отменять неудобный для Вас принцип обратимости или продолжите жевать головой попкорм?
 
Ребята, прочитайте пожалуйста название темы.
Адресуйте Вашу просьбу автору сообщения №783.
С него вся эта бодяга и началась.

Хотя, справедливости ради, вопросы касаемые подъемной силы напрямую относятся к импеллерам.
Только понимая процессы происходящие в окрестностях лопастей позволят правильно сконструировать импеллер, да и все другие аэродинамические части летательных аппаратов.
 
Крыло совершает работу в отношении окружающей среды по законам Ньютона во всех вариантах принципа обратимости, и для сера Бернулли ровно как и для Н. Е. Жуковского не оставлено места.
Как раз при этой работе и возникает "движение по трубе". Причём "труба" образуется с одной стороны - кривой обшивкой крыла и "мембраной"из окружающего воздуха с другой стороны. И в соответствии с законом именно Бернулли возникает подъёмная сила. Недогадливый вы наш... А вот коэффициенты образуются для каждого профиля разные, потому-что долго и муторно описывать все "заинтересованные" законы физики участвующие в процессе. Дабы не загружать "неокрепшие умы" заблудших...
 
Так от какой дурной балды в аэродинамических формулах появились переменные по величине коэффициенты?
Ась?
Обьясняю на пальцах из каких соображений возникает приведенная вами формула подьёмной силы, которая с коэффициентом Cy (Cx).
Исторически даже неграмотные древние мореплаватели заметили, что сила, с которой паруса тянут их судна по морям, зависит от а) площади паруса S и б) скоростного напора ветра, то бишь динамического давления (q V^2) / 2 ( = 0.5 q V ^2). Также было очевидно что Сила ТЯги паруса не равна в точности произведению 0.5 S q V^2, а еще зависит от угла между направлением ветра и плоскостью паруса. Поэтому формула тяги паруса должна содержать переменный коэффициент, зависящий как минимум от указанного угла. Ну а возвращаясь к подъёмий силе, начинает зависеть не только от угла (атаки) но и еще от профиля крыла. То бишь самый тупой ёж в лесу понимает, что там обязан быть переменный коэффициент. А вы возмущенно спрашиваете откуда он там берётся. Ежели вы как гениальный авиабригадир считаете, что подьёмная сила не должна зависеть от yказанных параметров, тогда сделайте профиль цилиндрическим или квадратвым для лопастей своей конвертоступы и летайте себе на здоровье.

покажите как из формул Бернулли или с помощью присоединенного вихря Н. Е. Жуковского в формуле подъемной силы и сопротивления крыла вдруг ни с того ни с чего появились коэффициенты Су и Сх ???
Анатоль, вы не понимаете русского языка, когда вас просят давать источник формулы?
Я знаю что таковая есть и применяется. Я хочу чтобы вы сказали из какого учебника аэродинамики вы взяли эту формулу. Потому, что вы нагло брешете, утверждая что якобы аэродинамики берут её с потолка или подгоняют коэффициенты.

Теперь о том, как из формулы Жуковского можно получить общую Fy = 0.5 Cy q S V^2.
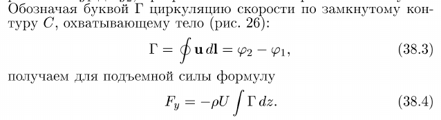
Так как вы не удосужились предоставить учебник, по которому вы недоучились, я беру формулу Жуковского на своё усмотрение из учебника для физических факультетов Гидродинамика, Ландау-Лифшиц. См. параграф 38 "Теорема Жуковского" стр 220 :

LL-6.png

Здесь скорость набегающего потока обозначена как U, плотность воздуха - греческой буквой ро, а u - локальная скорость вдоль профиля. Эта локальная скорость, разумеется, будет зависеть от а) угла атаки б) профиля рассматриваемого крыла. За контур C мы возьмём тот, который достаточно близко подходит к профилю, а не предлагаемый в книге

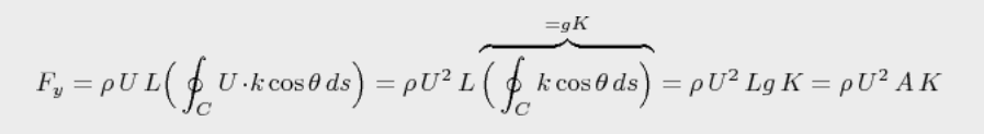
Размах крыла проходит в направлении оси z, поэтому для прямоугольного случая, циркуляцию Г можно вынести за знак интеграла, а сам интеграл по dz даст просто размах крыла L.
Тогда имеем следующее:

G.png

Mодуль локальной скорости u (после скалярного перемножения u ds ) выражаем через произведение набегающей скорости потока U помноженную на локальный коэффициент k (k=u/U) зависящий от профиля и угла атаки. Замечаем, что круговой интеграл по контуру относительно ds соответствует длине g контура C (а не длине хорды). При умножении на размах крыла это даст реальную площадь А консолей (сверху и снизу), а не площадь крыла как её принято считать S = хорда нa размах. Соответственно, последний интеграл в скобках можно представить как некую величину K помноженную на g


k.png


где К - некой коэффициент, зависящий от угла атаки и профиля крыла. Как перейти от этой формулы с площадью A - к вашей формуле с площадью S - разбереётесь сами с помощью алгебры. Разумеется коэффициент К ( с множителями перехода А -> S) при этом станет в точности коэффициентом подьёмной силы Cy.
 
Последнее редактирование:
А вот коэффициенты образуются для каждого профиля разные, потому, что долго и муторно описывать все "заинтересованные" законы физики участвующие в процессе. Дабы не загружать "неокрепшие умы" заблудших...
Понимаете, если в какой то формуле стоит некий коэффициент, то он предназначен для приведение в соответствие размерности величин входящих в ту формулу.
Например, гравитационная постоянная, число Фарадея или Авогадро, коэффициент электропроводности, постоянная Планка и тому подобное.
А вот когда в формуле стоит не постоянный коэффициент а некая переменная, которая никак не выводится из уравнений Бернулли, и к тому же для каждого профиля эта зависимость совершенно оригинально отличающаяся от такого же коэффициента для другого профиля, то это не формула, а сплошная подтасовка результатов дабы как то оправдать присутствие в формуле площади крыла, относительной скорости и плотности окружающей среды.
Таким образом можно констатировать, что все потуги как то прислюнявить уравнения Бернулли к формуле подъемной силы на деле оказываются банальным шулерством.

Так что не пытайтесь реабилитировать тех неучей аэродинамиков, которым в силу отсутствия крепких знаний по физики причудился Бернулли.
То же касается и Н. Е Жуковского, когда он выродил свой присоединенный вихрь.

Немного истории.
Я столкнулся при написании научной статьи именно по поводу природы возникновения подъемной силы с неприложным требованием обязательно в конце статьи приводить список литературы из которой взято то или иное положение.
А теперь задумайтесь как все происходит.
Берем современный учебник по аэродинамике и смотрим в тот список ссылок.
Получается огромный иконостас "святых" писаний.
Находим наиболее старший по возрасту в этом иконостасе.
Открываем его ссылки.
Иконостас резко сокращается.
Опять находим более ранний источник.
И когда мы доберемся к первоисточнику, то выяснится, что присоединенный вихрь родил Н. Е.Жуковский.
Вспомним когда это было, на каком уровне была аэродинамика как наука и кто окружал автора присоединенного вихря.
А поскольку окружение Н. Е. Жуковского ни сном ни духом не понимало природу подъемной силы и особенно после просмотра полета вертящейся полоски бумаги пришла в восторг от простоты толкования сего явления, то никто не осмелился перепроверить эту ошибочную мыслЮ.
Точно так же и с первым сообщением, что в подъемной силе замешан Бернулли.
Так и списываем друг у друга байки про "плоскую Землю".
Чтоб эту дурь похоронить придется не один десяток сомневающихся "сжечь на кострах инквизиции".
 
Назад
Вверх