Кто работает с SolidWorks - заходи!

Я думаю у Инженера -109 проблем не должно быть поскольку внутренний вытесняющий элемент выглядит как эквидистанта к гипоциклоиде, а рабочий участок эквидистанты к гипоциклоиде внешнего элемента экстраполирован до окружности и скруглен в месте стыка
 
Последнее редактирование:
...Тут для начала надо определиться...
Признаться я совсем не силен в типах профилей и их особенностях, потому и ищу помощи. Чисто понятийно мне ближе формулировка "профиль близкий к оригиналу " и требование постоянства зазоров. А если все обобщить - мне главное чтобы новый насос выполнял свою функцию не хуже оригинального.
Вчера общался непосредственно с оператором эрозионного станка. Толщина нити - 0,18 мм. Ширина получаемого реза - 0,20 мм. Чистоту поверхности он подберет режимом резания и гарантировал что она будет достаточно высокой. Ну и дал некоторые советы по выбору стали, ее термообработке и прочим тонкостям.
Поэтому с точки зрения реализации задумки в металле проблем нет никаких, дело за теорией, за наукой. за знанием, в конце концов.
 
Неужели ничего не подобрали готового от импортной авто/мото/водной техники? Мне в редуктор НВ понадобился масляный насос подобного типа. Пришёл в магазин мото з/ч и нашёл несколько вариантов.
 
Проблема, как я понимаю, в точной форме деталей. Может быть проще намазать детальки краской, приложить к листу бумаги, отпечаток сканировать в формате jpg. По рисунку в солидворкс построить эскиз и модель для чпу. Для масштабирования необходимо указать легко измеряемый размер. К примеру диаметры.
 
Неужели ничего не подобрали готового от импортной авто/мото/водной техники?
Ничего абсолютно, даже близко. Вернее был один вариант от американских лодочных, но все надежды рухнули когда я получил от продавца размеры. Проблема еще в корпусе самого насоса, там сложная геометрия, и тонкие стенки, особо не разгонишься.

проще намазать детальки краской, приложить к листу бумаги, отпечаток сканировать в формате jpg.
Нет, этот метод совсем не точный и добиться в нем равномерных зазоров при обкатке в две сотки не реально. Для создания визуализации годится, для производства нет.

Вот состояние зазоров на сегодня и износ осей. Насос при этом едва качает. Срабатывает аварийный датчик минимального давления на холостых.

IMG_20220506_112814.jpg


IMG_20220506_112853.jpg


IMG_20220506_112450.jpg
 
Без оригинального чертежа сделать нереально. Если зазор 20 микрон, то допуски на детали вообще микронные. Зазор тоже должен быть с каким-то допуском.
 
Судя по картинкам профилирование внешнего элемента носит кусочный характер. Профиль у друга Инженера чисто циклоидальный (либо чередование эпи и гипоциклоид, либо эквидистанта к гипоциклоиде). Циклоидальный профиль в принципе должен работать не хуже исходного, но у него есть нюансик в виде периодического охватывания профилем эпициклоиды внешнего элемента профиля эпициклоиды внутреннего элемента (при чередовании гипо и эпициклоид). Тут для начала надо определиться вы хотите иметь 1) профиль близкий к оригиналу 2) либо готовы использовать другой вытесняющий профиль. Если второе, то это к Инженеру-109, если первое, то надо выяснить с другом Инженера-109 сможет ли он составить профиль близкий к оригинальному, и уже исходя из этого работать либо с ним, либо со мной. Как-то так...
Помогите понять параметр. Относится к чертежу Macronsa.

Параметр шестерни.png

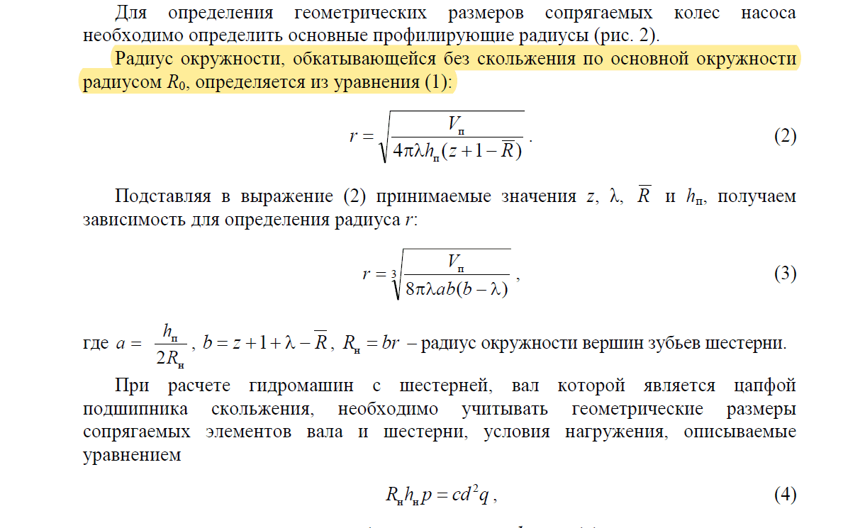
Рисунок 2.
Картинка2.png
 
Не обессудьте, но я продолжу свои страшилки про профиль ротор/статор применительно к гидромашинам объемного действия. Рассматривать профили без геометрии золотниковых шайб бессмысленно (ибо жидкость несжимаема на наших давлениях). Вот шайба от серийного гидромотора (пластинчатого двойного действия, но это не суть):
Г16-13М шайба задняя внутр.jpg

Обратите внимание на подсечки на кромках окон. В моем представлении это и есть компенсация не идеальной геометрии. Для справки, ниже форма статора, явно просматриваются участки с разной кривизной:
Г16-13М статор и ротор.jpg
 
Помогите понять параметр. Относится к чертежу Macronsa.

Рисунок 2.

Шестерня (внутренний элемент зацепления) Образуется вершинами цилиндрической формы и соединяющими эти вершины участками.
Участки пилятся Инструментом (фреза) радиусом R. Центр фрезы привязан к окружности радиуса e жестко и концентрически связаной с окружностью радиусом
r , которая без проскальзывания перекатывается по базовой окружности шестерни радиусом R0.
 
Константин, вот насос с двигателя проехавшего всего 23 тыщ. км. Такой же зазор. Еще у меня есть новый Вазовский насос, который вообще на двигателе не стоял, так там все болтается как не знаю где... Может не в насосе дело а в двигателе? Хотя валы конечно явно убиты.
Как-то раньше на Москвиче все грешил на насос, пока не разобрался в конструкции самого двигателя. Сделал редукционный клапан между блоком и головкой и давление стало держать нормально.

20220506_175012.jpg
 
Вот состояние зазоров на сегодня и износ осей. Насос при этом едва качает. Срабатывает аварийный датчик минимального давления на холостых.
я бы для начала попробовал гальванически нанести слои хрома 0,5мм на обоих деталях и отполировать их друг об друга... + выточить новые оси...
 
Лет 20 назад, один из участников форума предложил сделать америкосовсий аналог гидронасоса и гидродвигателя для раскрутки ротора автожира.
Аппарат оказался весьма не простым. Мы отказались. Но не потому, что сложный, а по тому, что не нашли перспективу окупаимости.
На сегоднящний момент, с моей точки зрения, эту тему можно закрыть.
Сейчас рулит электроэнергия.
А применительно в раскрутке автожиров, еще и гибкий привод.
 
🙂
Тот же ..., только в профиль.
И г. мотор и г. ротор тот же.
Кстати, мы тогда две единички на электроэрозионном сделали.
 
...Пришёл в магазин мото з/ч и нашёл несколько вариантов.
Везёт же! Недавно с одной "железкой" прокатился по магазинам автозапчастей. Прогрессивные менеждеры везде меня отфутболивали со словами - "Надо каталожный номер". Даже подшипник по озвученным мной размерам найти не могут. Вин-номер авто им подавай 🤢
 
Даже подшипник по озвученным мной размерам найти не могут. Вин-номер авто им подавай 🤢
ЕГЭ, фигли.
У меня давняя привычка: пришёл в магазин з/ч за гайкой - осмотри всё содержимое прилавков. В нужный момент в памяти всплывёт подходящая железка из магазина.
 
Константин, вот насос с двигателя проехавшего всего 23 тыщ. км. Такой же зазор.
Хмм, озадачил, Николай... Если не получится с кривой и резкой новых деталей, то однозначно придется шлифовать торцы старых статора и ротора и делать новые оси.

Но! Сегодня утром пришла обнадеживающая информация - удалось таки сгенерить эти кривые одному очень грамотному инженеру. Он прислал мне кривые и я проверил их уже в Солиде, в сборке. Зовут его Сергей, он из Петропавловска-Камчатского. И почему то он до сих пор не на нашем форуме, хотя его просматривает и имеет очень интересные материалы по тематике нашего форума. Огромное спасибо Инженеру-109 за то, что свел меня с ним.

Вот предварительный результат - зазоры как и хотелось колеблются от 2 до 5 соток и нет никаких зон интерференции. Осталось "почистить" незначительные глюки конвертации DWG в формат Солида и можно запускать полноценное исследование в SW Motion. Сразу после праздников сделаю контрольный рез для проверки параметров зацепления.
Более подробно позже все расскажу и покажу в отдельной ветке, посвященной ремонту, восстановлению и авиаконверсии двигателя ЕА81.
Всем кто откликнулся - ОГРОМНОЕ СПАСИБО!

22.png


11.png
 
Назад
Вверх