Постройка легкого самолета собственной конструкции : "Челленджер" Ч-1

Откуда
Земля
Приветствую всех участников форума. Отдельный топик еще создавать рано, нахожусь на этапе эскизного моделирования. Прошу помощи в определении диаметра трубы. Занимаюсь моделированием по 20 часов в сутки, так что нахожусь в ауте и по этому прошу никого не ругаться. Даже сейчас в расчёте на фото во время вбивки на калькуляторе потерял квадрат.... Уже сутки по всему интернету ищу и не могу найти таблицу сортамента для Д16Т свыше 45мм (вот это максимум что нашел Характеристики труб наиболее распространенных диаметров из материала Д-16Т). Хотел в солиде посчитать ,а он сетку не строит(навыков симуляции у меня нету, еще), решил по классике посчитать через напряжения но там тоже тупик, даже если площадь сечения и находится через S= M*f / Tв то абсолютно не понятно как ее перевести в трубу со стенкой в 3мм. Это нокаут товарищи. Можно конечно поставить по максимальной высоте крайней нервюры 120мм и не прогадать тем более там будет еще подкос (от 35х2) который в этом расчёте не участвует, но это же не дело..... В общем прошу помощи в подборе диаметра трубы с изложением самого расчёта что бы я мог его потом фактически применить к шпангоутам фюзеляжа и пересчитать крыло с учетом подкоса. Еще раз обращаю внимание что я упустил квадрат в моментах и их нужно пересчитать, сам валюсь просто уже.
Более подробная информация и репортаж будут после окончания моделирования и заказов материала.
Всем большое спасибо.
DDXLepP3Bjs.jpg
 
Вам нужно начать с основ сопромата. Эпюры распределения перерезывающей силы и момента у вас совершенно неправильные (буквально вчера видел такие по телеку в кино, где студент-вечерник безуспешно сдавал сопромат).
А вот после правильного определения момента, задавшись допускаемым напряжением, легко определить Wпотр=M/сигма доп.., из которого определится и диаметр. 🙂
 
Что-то у вас арифметика хромает. Перерезывающую силу Q подсчитали правильно, а момент напутали. Методически всё правильно, только эпюры переверните. В заделке должен быть максимум. Перегрузку для прочностного расчёта берут не эксплуатационную, а расчётную Увеличенную в 1,5 раза эксплуатационную. Ну, если хотите -3. Разделив момент на предел прочности материала ( у вас 40 кг/мм2) получите момент сопротивления трубы. Отсюда диаметр и толщину стенки.
 
Согласно S=Q*f/б=Ммакс*3/40=966.93*3/40=72.51 где б=40
Таким образом по формуле преобразования площади F(S)=(3.14/4)*(D*D-d*d)=(3.14/4)*(160*160-157*157)=746.535
Следовательно труба из Д16т 160х3 удовлетворяет условиям прочности
Огромное спасибо товарищу Brabuss80!!!!

Осталось проверить это в симуляции и пересчитать с учетом подкоса.
 
Последнее редактирование:
Вы определили необходимый момент момент сопротивления, а не площадь сечения трубы = 72,51 и не в миллиметрах^3, а в сантиметрах^3. Формула момента сопротивления трубы W=3,14/32*(D^4-d^4)/D. И площадь вы неправильно посчитали. Правильно S=(3.14/4)*(100*100-94*94)=913.74 мм2.
 
Вы определили необходимый момент момент сопротивления, а не площадь сечения трубы = 72,51 и не в миллиметрах^3, а в сантиметрах^3. Формула момента сопротивления трубы W=3,14/32*(D^4-d^4)/D. И площадь вы неправильно посчитали. Правильно S=(3.14/4)*(100*100-94*94)=913.74 мм2.
Давайте обсудим это) Я с удовольствием найду каждую свою ошибку.

Потребная площадь исходя из Бв=40

1691850379262.png

Где P=M=
1691850584453.png



1691850097420.png



По вашему пересчету диаметр 100 толщина стенки 6мм с площадью 913мм а мне нужна 725мм при стенке 3мм. А у меня должно быть Х*3. Вы говорите я посчитал момент сопротивления но в справочнике это площадь.
Или поясните или вы не правы. Ни на чем не настаиваю просто руководствуюсь имеющимися материалами
 
Последнее редактирование:
Вам бы для начала учебник по сопромату почитать. Справочник Астахова, что-ли? Что-то проглядел Астахов. Вместо S надо W.
 
Вам бы для начала учебник по сопромату почитать. Справочник Астахова, что-ли? Что-то проглядел Астахов. Вместо S надо W.
При всем уважении все учебники и экзамены я сдал . Прилагаю файл для всех интересующихся.
1691851813730.png


А вас прошу если вы действительно знаете и можете помочь, написать формулу или несколько формул по моему примеру выше для перевода Мизг в D при d=3мм.
Спасибо

Опять же ваши расчеты ставят стенку трубы 6мм, это безумие, простите. И диаметр 10 см при высоте нервюры от 190 до 120. Я совершенно не могу интегрировать ваши расчеты никуда вообще. По этому прошу вывести последовательность формул. Правильных, на ваш или мирового сообщества взгляд. 160 смотрится органично

1691852129838.png
 
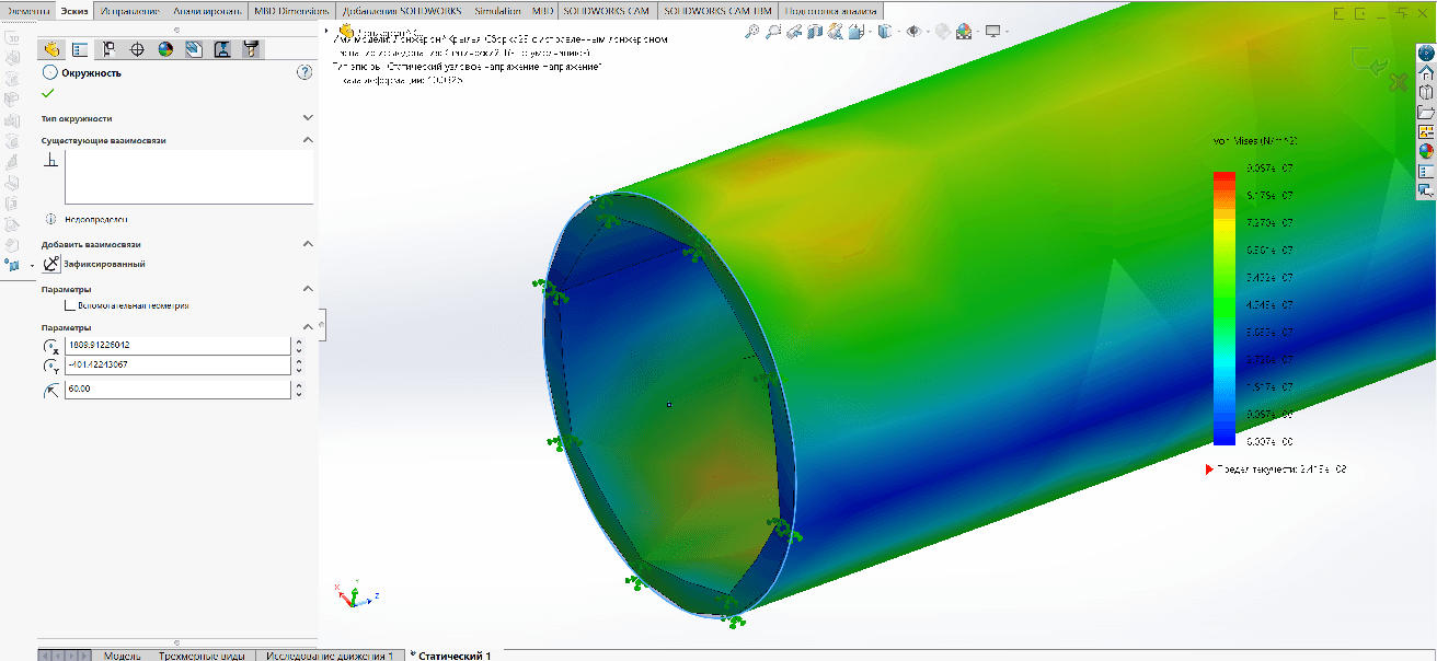
Результаты симуляций в солиде ,под любым соусом, с любыми нагрузками показали абсолютною не состоятельность трубы как материала для лонжерона длинной 4.5 метра.
Не только под мои данные ,а вообще под любые, с любой толщиной стенки и диаметра трубы. Труба это просто адище!!!! Голова готова лопнуть(впрочем кого волнует чужое горе, правда))).
По сему принято решение использовать классический балочный лонжерон(который кроме того еще и удобно подогнать под высоту крыла по сечениям, но тут нюанс, который я разумеется почитаю еще раз, все почитаю обязательно , повторение мать учения ,не беспокойтесь НО если кто то знает и может сразу задать мне правильный вектор и сэкономить кучу времени прошу высказаться :


Существует как минимум 4 способа его компоновки:

1. Балочный из цельной балки. Предполагаю что он будет избыточно перетяжелен. Может быть имеет смысл взять его но меньшей высоты профиля


2. Балочный из "уголков"
1691871892673.png



3. Ферменый из T-образного профиля (это судя по всему самый приятный и подходящий вариант)
1691872048972.png


4. Ферменный из уголков как на второй картинке но без сплошной стенки. (если есть вообще какой то реальный смысл мучатся с уголками вместо Т-образного профиля, прокомментируйте)

Прошу всех мудрейших "задать вектор движения", помощью в определении наивыгоднейшего лонжерона под мои задачи. Отдельно признателен буду за аргументацию и обоснование выбора в 2 словах. Я не конструктор по этому в этом вопросе скорее всего ошибусь. Скорее всего вариант и вовсе один единственный, но какой.....


А для остальных , кто желает, вот боекомплект, за трубу заслужил:
1691872865141.png




P.s Доказательства несостоятельности трубы в качестве лонжерона на 4.5 метра. Диаметр 60 (был и больше) ,стенка по рекомендации увеличена до 6мм (тоже не катит, на картинке она) , нагрузка на картинке всего лишь 100кгс с плечом 4.5м . Подкос существенного влияния не оказывает и гнется вместе с трубой хоть и синим цветом. Здесь я его даже менять не стал по этому он такой тонкий.
1691873769819.png
1691873807663.png
 
Последнее редактирование:
Результаты симуляций в солиде ,под любым соусом, с любыми нагрузками показали абсолютною не состоятельность трубы как материала для лонжерона длинной 4.5 метра.
Не только под мои данные ,а вообще под любые, с любой толщиной стенки и диаметра трубы. Труба это просто адище!!!! Голова готова лопнуть(впрочем кого волнует чужое горе, правда))).


Не удержался, после столь категоричного заявления. Так и хочется ответить классикой: "А мужики-то и не знают!"

Вам уже привели пример, если этого мало, то могу сказать, что труба это достаточно широко применяемое решение для лонжерона крыла. Примерами могут служить ультралайты и легкие самолеты Колб (Kolb aircraft), самолет BD-5 и даже планера есть с трубой в качестве лонжерона (безподкосное крыло большого размаха), см. фотку.

Если вы расчитываете, что вам тут все посчитают и выдадут готовые детали, то вы ошибаетесь. Вы должны это сделать сами и если вы не в состоянии этого сделать, то это ваша проблема. Вам могут подсказать что почитать по этому поводу, но обучать вас сопромату и аэродинамическим расчетам никто тут не будет. Вы хотите быстро спроектировать и построить самолет, а людей учат этому годами, либо они сами этому учатся изучая соответствующую литературу. На этом форуме достаточно информации, чтобы этому научиться, но учиться надо самому.

Кстати, успешная сдача экзамена не гарантирует успешное применение полученных знаний, причем в любой сфере. Можно сдать экзамены и получить летную лицензию, а потом благополучно убиться потому, что сдать экзамен это одно, а применить на деле полученные знания это совсем другое.

Javelin J-4.jpg
 
Силу не правильно приложили. На лонжерон действует распределенная сила.
Не стоит без надобности переусердствовать со шрифтами и любым форматированием текста в сообщениях. Уважайте других, соблюдайте неписанные правила.
 
Прочность сильно зависит, от строительной высоты (диаметра трубы)
И при диаметре 60мм, даже стальная труба как вермишелина.

Увеличьте диаметр трубы до 160мм и будет вам счастье со стенкой в 2.. 3мм

Но вот вопрос где вы такиеттрубы из д16т раздобудете...

Труба делается из условия технологичности, но к сожалению масса выходит больше, что бы получить ту же прочность и жёсткость.
Это компромисс.
Мало того, может выйти так, как вышло у вас, прочности может не х
 
Давайте посчитаем. Высота профиля крыла, как правило 12-15%, т.е. при вашей хорде диаметр трубы составит минимум 120 мм.
Считать нужно с подкосом. Допустим подкос находится в середине консоли, т.е. 2250 мм.
Вес крыла, я бы не стал вычитать при предварительном расчете, т.е. берём 260 кг. Перегрузка 4 ед.
Погонная нагрузка будет 260х4/10000=0,104 кг/мм.
Соответственно изгибающий момент будет максимальным в районе подкоса: 0,104*2250*2250/2=263 250 кг*мм.
Для материала АД 31/33 предел текучести 12-15 кг/мм2. По минимуму момент сопротивления будет 263250/12=21937,5 мм3.
При стенке 3 мм. расчетный диаметр трубы будет 100 мм. При стенке 2мм. - 120 мм.
Но, это без учёта ослабления отверстиями под заклёпки-болты и пр. Запас прочности бутет примерно 1,5 (предел текучести).
Для компенсации ослабления отверстиями, нужно увеличить площадь сечения трубы примерно в 1,6 раза.
Для Д16Т предел текучести берите 25 кг/мм2.
 
Прочность сильно зависит, от строительной высоты (диаметра трубы)
И при диаметре 60мм, даже стальная труба как вермишелина.

Увеличьте диаметр трубы до 160мм и будет вам счастье со стенкой в 2.. 3мм

Но вот вопрос где вы такиеттрубы из д16т раздобудете...

Труба делается из условия технологичности, но к сожалению масса выходит больше, что бы получить ту же прочность и жёсткость.
Это компромисс.
Мало того, может выйти так, как вышло у вас, прочности может не х
Кажется мне пора отдохнуть. Вообще ворон не ловлю. 60 это был не диаметр ,а радиус, на картинке диаметр 120. Диаметр в исследованиях то был как раз 120, и 160 и 190.

Скажите: действительно ли на самом деле как вы говорите 120-160х3 большая проблема достать? Так может тогда классический лонжерон или все же труба?

Давайте посчитаем. Высота профиля крыла, как правило 12-15%, т.е. при вашей хорде диаметр трубы составит минимум 120 мм.
Считать нужно с подкосом. Допустим подкос находится в середине консоли, т.е. 2250 мм.
Вес крыла, я бы не стал вычитать при предварительном расчете, т.е. берём 260 кг. Перегрузка 4 ед.
Погонная нагрузка будет 260х4/10000=0,104 кг/мм.
Соответственно изгибающий момент будет максимальным в районе подкоса: 0,104*2250*2250/2=263 250 кг*мм.
Для материала АД 31/33 предел текучести 12-15 кг/мм2. По минимуму момент сопротивления будет 263250/12=21937,5 мм3.
При стенке 3 мм. расчетный диаметр трубы будет 100 мм. При стенке 2мм. - 120 мм.
Но, это без учёта ослабления отверстиями под заклёпки-болты и пр. Запас прочности бутет примерно 1,5 (предел текучести).
Для компенсации ослабления отверстиями, нужно увеличить площадь сечения трубы примерно в 1,6 раза.
Для Д16Т предел текучести берите 25 кг/мм2.
Ваши слова абсолютно совпадают с расчетами. Все так и планировалось . Я и взял как вы говорите 120х3 но испытания показали вермишель даже при 100кгс*4.5м.

Силу не правильно приложили. На лонжерон действует распределенная сила.
Мне это известно, я прикладывал местную изгибающую силу в 4-ом сечении так не имею навыков в солиде приложить и распределенную нагрузку и перерезывающую силу в сечениях . И любой ее показатель даже 100кгс ломал трубу.
 
Последнее редактирование:
Вам уже привели пример, если этого мало, то могу сказать, что труба это достаточно широко применяемое решение для лонжерона крыла. Примерами могут служить ультралайты и легкие самолеты Колб (Kolb aircraft), самолет BD-5 и даже планера есть с трубой в качестве лонжерона (безподкосное крыло большого размаха), см. фотку.
Великолепно! и я согласен с вашими словами и труба действительно мне симпатизирует. Все расчеты на бумаге показывают что схема рабочая, почему же солидворкс ломает эту трубу ? Мое заявление было основано исключительно на испытаниях солидворкса с целью проверки правильности расчетов. Как сейчас подтвердил товарищ erisky расчеты были верны и труба остается , НО солидворкс перемешал все карты. На основании чего и было заявление. Так что не надо тут)))
 
Давайте посчитаем. Высота профиля крыла, как правило 12-15%, т.е. при вашей хорде диаметр трубы составит минимум 120 мм.
Считать нужно с подкосом. Допустим подкос находится в середине консоли, т.е. 2250 мм.
Вес крыла, я бы не стал вычитать при предварительном расчете, т.е. берём 260 кг. Перегрузка 4 ед.
Погонная нагрузка будет 260х4/10000=0,104 кг/мм.
Соответственно изгибающий момент будет максимальным в районе подкоса: 0,104*2250*2250/2=263 250 кг*мм.
Для материала АД 31/33 предел текучести 12-15 кг/мм2. По минимуму момент сопротивления будет 263250/12=21937,5 мм3.
При стенке 3 мм. расчетный диаметр трубы будет 100 мм. При стенке 2мм. - 120 мм.
Но, это без учёта ослабления отверстиями под заклёпки-болты и пр. Запас прочности бутет примерно 1,5 (предел текучести).
Для компенсации ослабления отверстиями, нужно увеличить площадь сечения трубы примерно в 1,6 раза.
Для Д16Т предел текучести берите 25 кг/мм2.
Ваши расчеты точно подтверждают мои ,вот прям в десяточку!!!!! Жаль вы не высказались вчера) Почему же в солиде труба ломается?

Что думаете насчет смены на балочно-ферменный? Не горю желанием но ищу приемлемое решение

И если увеличить 120-ю трубу на 1.6 для запаса прочности придется городить телескопическое соединение что бы влезть в максимальную высоту крайней нервюры ,и не ставит ли это под вопрос рациональности использования трубы?

Вот вот расчётчики но они черновые по этому я их не выкладывал, грязновато(
1691932884697.png
 
Последнее редактирование:
Назад
Вверх