Тогда как мне проводить исследования в солиде? индивидуально под каждое сечение?100 кгс на концевом торце лонжерона крыла никогда не будет.
Follow along with the video below to see how to install our site as a web app on your home screen.
Примечание: This feature may not be available in some browsers.

Тогда как мне проводить исследования в солиде? индивидуально под каждое сечение?100 кгс на концевом торце лонжерона крыла никогда не будет.
А где на картинке две опоры, в корне и на узле подкоса?Почему же в солиде труба ломается?
Опоры? Переформулируйте пожалуйста. Самолет низкоплан с подкосом sin90А где на картинке две опоры, в корне и на узле подкоса?
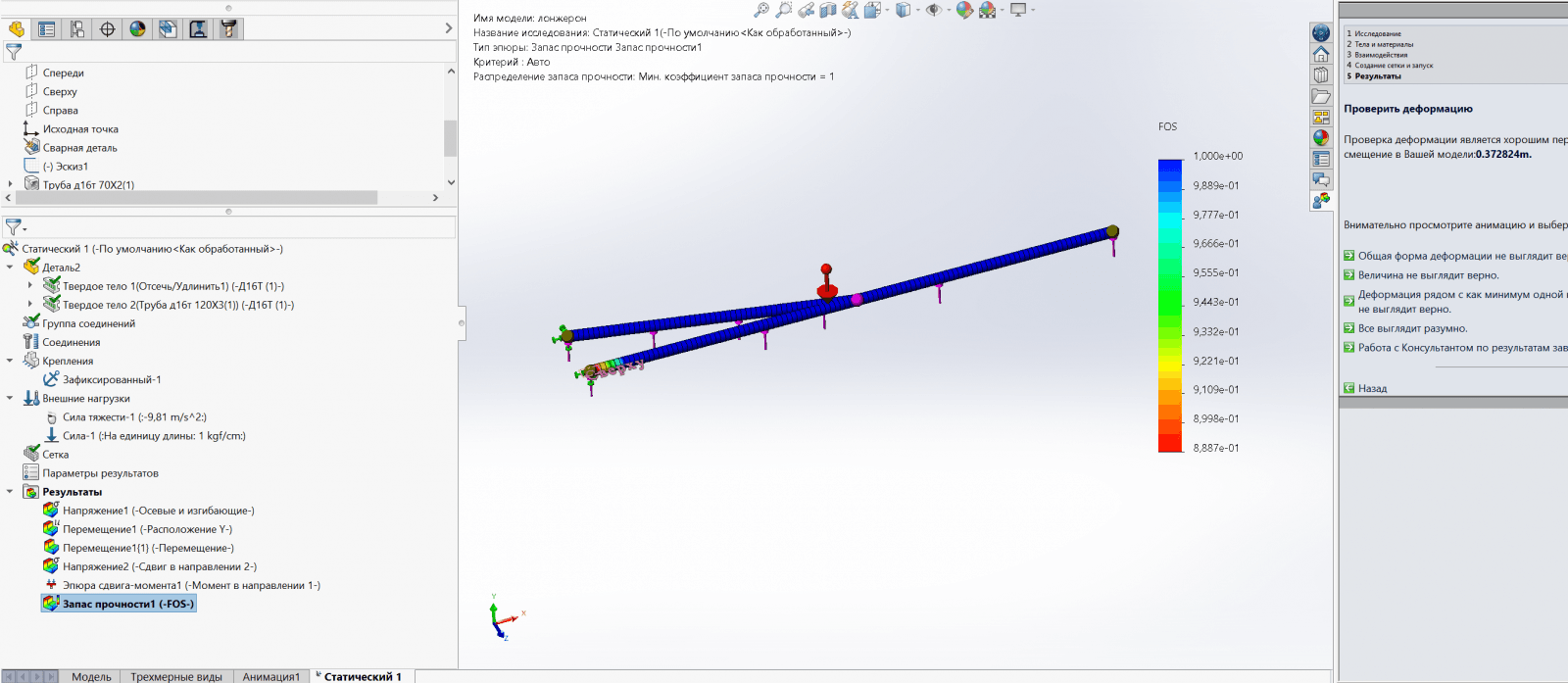
Когда запустили симулейшен нажимаете на левой панельке на деталь в выпавшем меню выбираете рассматривать как балку. Далее задаёте крепление и внешние силы но не в узле, а на поверхности, ставите галочку на единицу длины. А дальше сетка, и расчёт.Тогда как мне проводить исследования в солиде? индивидуально под каждое сечение?
ОТ ДУШИ!!!!! если я правильно понял то это будет просто адекватная q распределенная со всеми вытекающими. Сейчас сделаю , доложу. Спасибо . А то у меня на всю трубу применяются только нагрузки во все стороны как изнутри а не строго вертикально как при изгибеКогда запустили симулейшен нажимаете на левой панельке на деталь в выпавшем меню выбираете рассматривать как балку. Далее задаёте крепление и внешние силы но не в узле, а на поверхности, ставите галочку на единицу длины. А дальше сетка, и расчёт.
Посмотреть вложение 536332
Посмотреть вложение 536333
Давайте посчитаем. Высота профиля крыла, как правило 12-15%, т.е. при вашей хорде диаметр трубы составит минимум 120 мм.
Считать нужно с подкосом. Допустим подкос находится в середине консоли, т.е. 2250 мм.
Вес крыла, я бы не стал вычитать при предварительном расчете, т.е. берём 260 кг. Перегрузка 4 ед.
Погонная нагрузка будет 260х4/10000=0,104 кг/мм.
Соответственно изгибающий момент будет максимальным в районе подкоса: 0,104*2250*2250/2=263 250 кг*мм.
Для материала АД 31/33 предел текучести 12-15 кг/мм2. По минимуму момент сопротивления будет 263250/12=21937,5 мм3.
При стенке 3 мм. расчетный диаметр трубы будет 100 мм. При стенке 2мм. - 120 мм.
Но, это без учёта ослабления отверстиями под заклёпки-болты и пр. Запас прочности бутет примерно 1,5 (предел текучести).
Для компенсации ослабления отверстиями, нужно увеличить площадь сечения трубы примерно в 1,6 раза.
Для Д16Т предел текучести берите 25 кг/мм2.
К установке в модель принята труба из Д16Т: "D=160мм ; d=157мм .....
Может, всё-таки 114 мм.? Стенки, то две.d=117 вместо 157мм.
Вы чертовски правы!!!!Может, всё-таки 114 мм.? Стенки, то две.
И, крыло подкосное или как? На картинке подкос-раскос для силы сопротивления крыла.
Иначе и расчёт другой будет.
Не правильно. Классический свободнонесущий низкоплан
только что посчитал ваше спорное утверждение насчет стенки 12мм. получилось значение 0.46 делим на 2 получаем потребную стенку трубы исходя из крутящего момента - 2.3 мм . ИзвольтеПосмотреть вложение 536392
Я то, считал для подкосного.
А для безподкосного будут совсем другие значения. Момент уже будет около миллиона и диаметр трубы 196 мм. со стенкой 3 мм.
Для трубы диаметром 120 мм. стенка нужна 12 мм.
Вы ответили на чужое сообщение.Ну эпюры то правильные. Но там два лонжерона на картинке и два подкоса. Если лонжерон один - там еще крутящий момент есть и в заделке лонжерона надо делать так чтобы он еще правильно передавался. Кроме того, когда считают нагруженное состояние то у вас критическое сечение будет как раз в точке крепления подкоса. Так вот - там будет и сжатие от момента и сжатие от реакции подкоса и еще касательные от крутящего момента и от перерезывающей силы. Так вот - эти напряжения, сигма и тау, они не независимы. Я не знаю, наверное солид считает уже по теориям прочности, может там заложено уже. Но если нет, и вы считаете сами, то напряжения от сдвига и от сжатия не независимы и надо считать эквивалентную сигму - я помню мы считали по третьей теории в институте. Почитайте об этом.
Но я бы на вашем месте просто взял крыло от китфокса и в интернете нашел все картинки и скопировал бы его. Если конечно вами не руководит чисто академический интерес.
... я имею полностью обозначенную в деталях концепцию на мой взгляд правильного и на мой взгляд единственно верного легкого самолета
...
Да ,разумеется, после окончания моделирования. Еще не готово. Только поверхность и считаю сейчас лонжерон.а есть ли у Вас возможность выложить здесь ТЗ и чертеж общего вида?