Follow along with the video below to see how to install our site as a web app on your home screen.
Примечание: This feature may not be available in some browsers.

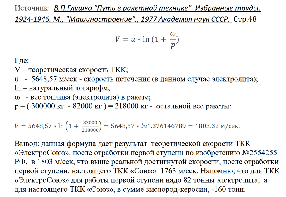
УИ 588,5 сек вполне прилично. Жрд перекрывает примерно вдвое. Не критптон/ксеное/етц. Есть шансы. Стучитесь не в авиа, а в космосполная тяга 339 тонн расход576 кг/сек
Ну какой Вы неугомонный.для обеспечения реактивного привода несущего винта и при необходимости для дополнительного распыления (кроме реактивных форсунок на концах лопастей несущего винта) этого раствора для подавления открытого пламени,
Вы показываете этим высказыванием только уровень своего незнания.А мне кажется, что эта т.н. «растворённая в воздухе вода», никуда не исчезала, а просто в виде мелкодисперсного водяного тумана, который в соответствии с законом всемирного тяготения и опускался на посевы этого незадачливого Фермера,
Американцы могли почитать про Курочкина еще раньше, когда телевизор был в диковинку.30 лет назад в 1994 году Морозов В.С. предлагал компании «BELL Helicopter Textron” реализовать изобретение Морозова В.С. № 21245458 РФ. На что американцы письменно и логично ответили, что «нам это не интересно, тем более, что это изобретение мы видели летающим в средствах массовой информации, а именно по телевизору».
Ну вот почему все рано или поздно становятся обсирателями? так проще? и считать не нужно?Ну какой Вы неугомонный.
Успокойтесь, никому не нужен Ваш распылитель.
Почему?
Рассказываю о своих наблюдениях при созерцании процесса полива поля местным фермером.
Значит, поливает он своё поле с помощью мощного насоса установленного на тракторе методом пуляния воды вверх наискосок, вращая ствол своего поливателя на 360 градусов вокруг себя. Вроде всё разумно. Встал на одно место и полил всё вокруг в радиусе порядка 80 метров. Потом перекатил трактор вдоль арыка на метров 100 - 120 и продолжил полив.
Но это он так сам думал, а я то наблюдал за этим процессом со стороны.
Что увидел?
Во первых, температура воздуха была примерно 30 градусов, что явно меньше чем в зоне сплошных пожаров.
Во вторых, положение Солнца было такое, что можно было просто наглядно увидеть и примерно оценить сколько воды из выброшенной насосом реально достигало поверхности земли. Так вот, при той окружающей температуре примерно две третьих воды просто напросто растворялась в воздухе.
А теперь подумайте, сколько воды достигнет очага пожара при условии весьма повышенной температуры воздуха и при сильном восходящем потоке этого горячего воздуха? Да просто ноль.
Для предварительного умозаключения внимательно пересмотрите видеоролики тушения пожара в Калифорнии когда съемка ведется с воздуха выше самолета сбрасывающего раствор красного цвета на очаги пожара.
Так что Ваш агрегат не то что не сможет кое как хоть чуть чуть затушить те пожары, но он даже не сможет снизить температуру воздуха за счет 100 % испарения всей выброшенной воды хотя бы на 5 градусов, что будет равноценно припарке для мертвеца.
Успокойтесь же наконец.
И запомните истину: "Всякий рационализатор по наносимому вреду для производства равен двум шпионам".
А уж такой изобретатель вроде Вас потянет на десяток шпионов - вредителей по нанесенному ущербу.
Намного проще и оперативнее установить линии форсунок по тем лесам и автоматически или принудительно включать орошение полос леса для отсечения огня. Хотя это будет эффективно при наличии воды в магистрали, что не было замечено в той Калифорнии, когда вода потребовалась для тушения пожара.
Вы когда нибудь были на пожаре?Ну вот почему все рано или поздно становятся обсирателями? так проще? и считать не нужно?