3-х цилиндровый ДВС Тойота 1KR

Если у кого есть соображения высказывайте. Мотор перспективный. 
Высказываю.
Со штатными мозгами вижу несколько проблем:
1. Необходимость эмуляции или обхода того что нам не нужно. (иммо, сигналы с КПП, датчика скорости/АБС и т.д.)
2. Потенциальные проблемы при изменении компоновки - переделка впуска-выпуска, не совсем понятно насколько мозги смогут вытянуть по адаптации. Мне, например штатная компоновка кажется слишком высокой.
3. Все варианты последних евро имеют 2 лямбды. Вторая - для контроля ката. Если выкинуть или тупо в воздух - будет ошибка, нужно ее обманывать.
 
Без датчика ABS скорее всего больше 3000 оборотов двигатель не раскрутить по этому датчику расчитывается скорость автомобиля хотя тут надо проверять. А вот датчик кислорода точно не обманешь. С современными моторами много нерешенных проблем. Хотя ошибка по датчику кислорода скорее всего не повлеяет на работу мотора, но тут тоже надо проверять. Будет у меня в ремонте Витц поэксперементирую.
 
Ну так расскажи какую нахлобучку сделать шестёрочному , что бы он увидел сигнал из компа. И ещё, что бы и комп не накрылся. И что значит ,, интернет в помощь,, Как дошло до практики, так ,,это не ко мне,,? 
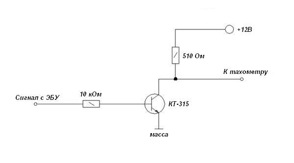
У меня такой проблемы нет. Будет - решу. Сейчас проверял на Январь-5. Доработка заняла 10 минут. перемычку вместо R1 и R2 заменил на 6,8к. (у моего исполнение слева-вверху)

Нижняя схема - это эстетский вариант доработки входа, для января, по сути ненужно - выход на тахо тянет 0,5А
Сколько напряжение на выходе ТАСН относительно земли и относительно +12?


Первая картинка - это как я дорабатывал свой.
 

Вложения

  • IMG_1251_2_.jpg
    IMG_1251_2_.jpg
    60,8 КБ · Просмотры: 244
  • X1a3dTqG.jpg
    X1a3dTqG.jpg
    8 КБ · Просмотры: 268
Решил проверить насколько врет. Снимал показания с инженерной диагностики и с тахо. С диага : 7225, 5780 и 2061 об/мин.
на тахометре:
 

Вложения

  • 7225RPM.jpg
    7225RPM.jpg
    31,2 КБ · Просмотры: 242
  • 5780RPM.jpg
    5780RPM.jpg
    35,9 КБ · Просмотры: 254
  • 2061RPM.jpg
    2061RPM.jpg
    35,8 КБ · Просмотры: 254
Если выкинуть или тупо в воздух - будет ошибка
ну а сколько комп может работать с этой ошибкой? я так понимаю, что данные у него остались еще когда он стоял на авто с этих датчиков...может и фиг с ней?
 
shtep-trs писал(а) Сегодня :: 16:30:28:
Решил проверить насколько врет.
достаточно точно. а на каком моторе были испытания? 
А при чем тут мотор? Мозг Январь-5. На столе. В составе стенда для отладки и тестирования прошивок.
 
shtep-trs писал(а) Сегодня :: 15:24:23:
Если выкинуть или тупо в воздух - будет ошибка
ну а сколько комп может работать с этой ошибкой? я так понимаю, что данные у него остались еще когда он стоял на авто с этих датчиков...может и фиг с ней? 
Работать может очень долго, вопрос как. На аварийных картах машина тоже едет.
 
shtep-trs писал(а) Сегодня :: 19:03:38:
На столе. В составе стенда для отладки и тестирования прошивок.
ясно. я думал на подобном трех цилиндровом моторе, да еще и с январем... было бы интересно... 
А какая разница? Или сигнал от января на моторе более кошерный чем от января на столе? Я собственно пояснил что 06 тахометр, путем элементарной переделки, может работать в паре с инжекторными мозгами.
 
Я собственно пояснил что 06 тахометр, путем элементарной переделки, может работать в паре с инжекторными мозгами. 

а вот это уже радует! значит шансы есть... кстати, как он устроен? магнитоэлектрический или моторчик?
 
shtep-trs писал(а) Сегодня :: 19:52:12:
Или сигнал от января на моторе более кошерный чем от января на столе?
конечно! когда январь будет обслуживать трехцилиндровик при этом

Читаем раньше. Как только с Фитом закончу софт переделывать - займусь тоетой. Для справки - январь управляет 6 цилиндрами уже дааавно. У 1КР - фазировка как у половинки 6 горшкового, так что все возможно...

shtep-trs писал(а) Сегодня :: 19:52:12:
Я собственно пояснил что 06 тахометр, путем элементарной переделки, может работать в паре с инжекторными мозгами.

а вот это уже радует! значит шансы есть... кстати, как он устроен? магнитоэлектрический или моторчик? 
ВАЗ 03-06 - офигенно современный автомобиль🙂 естессно магнитоэлектрический.
http://www.google.ru/search?q=%D0%A2%D0%A5-193&hl=ru&lr=&newwindow=1&prmd=ivnsfd&source=lnms&tbm=isch&ei=D56pTvCgK4nN4QSUwd3eDw&sa=X&oi=mode_link&ct=mode&cd=2&ved=0CAUQ_AUoAQ
 
Двигатель хороший только есть вопросы.
1. Как решить проблему с иммобилайзером? Штатный ключ с антеной транспордера?
2. Датчик кислорода за катализатором - без катализатора будет всегда выдовать ошибку.
3. Жиговский блок не поставишь т.к только три цилиндра и не решить проблему с управлением клапаном VVT.
Если у кого есть соображения высказывайте. Мотор перспективный.
Вы название ветки читали? Это Тойота!!!! В японском варианте иммобилайзера нет -1. Япония географически расположена в азии, ЕВРО-2,3,4 им пофигу и как следствие второго датчика кислорода нет -2. И ещё раз - ЭТО ТОЙОТА - родные мозги работают без проблем и причём без всяких там обманок - 3.
Высказываю.
Со штатными мозгами вижу несколько проблем:
1. Необходимость эмуляции или обхода того что нам не нужно. (иммо, сигналы с КПП, датчика скорости/АБС и т.д.)
2. Потенциальные проблемы при изменении компоновки - переделка впуска-выпуска, не совсем понятно насколько мозги смогут вытянуть по адаптации. Мне, например штатная компоновка кажется слишком высокой.
3. Все варианты последних евро имеют 2 лямбды. Вторая - для контроля ката. Если выкинуть или тупо в воздух - будет ошибка, нужно ее обманывать.
А Вам можно всё повторить - ЭТО ТОЙОТА , без ненужного раскрутиться до ограничителя легко и без всяких обманок ( я понимаю что сейчас отбил у Вас большой кусок хлеба с жирным куском масла) - 1.  Зачем переделки впуска - выпуска , если очень хочется - тогда да, уберёте пластиковый впускной коллектор и в НАГРАДУ получите 5-7 сантиметров выигрыша по высоте и кучу геморроя. А маленький и аккуратный выхлопной коллектор Вам чем не угодил, ведь он даже не чугунный, а из штамповки с маааленьким катализатором. Опять геморрой - 2. Вы в школе кроме физики чё нибудь учили, географию например. Может это всё таки для Вас будет новость но я повторюсь Япония  в АЗИИ и им глубоко чихать на всякие ЕВРО - стандарты. Возьмите любую книгу, в электросхеме есть сноски, касающиеся второго датчика кислорода или иммобилайзера "для США" "для Канады" "для Калифорнии". Берите моторы ЯПОНСКИЕ. :STUPID :IMHO
 
А Вам можно всё повторить - ЭТО ТОЙОТА , без ненужного раскрутиться до ограничителя легко и без всяких обманок ( я понимаю что сейчас отбил у Вас большой кусок хлеба с жирным куском масла) -
Молодой человек, судя по пионерскому задору, если Вы чего-то не видели или не знаете, не значит что этого нет. Выходит что система смарткей работает путем телепортации ключа из кармана прям в замок зажигания, и витц это чисто европейский вариант, и второй лямбды там нет, и дросселя электронного не бывает на JDMe...
А что касается моего хлеба с жирным маслом - то там еще и икорка сверху намазана, только зарабатывается это на совсем другом инженерном поприще, а всякие январи-феврали и моторы это мое ХОББИ. Так что мне, вобщем то фиолетово кто и как ковыряется. Я в данном контексте делюсь мнением и мыслями и опытом, не более.
 
Вы название ветки читали? Это Тойота!!!! В японском варианте иммобилайзера нет -1. Япония географически расположена в азии, ЕВРО-2,3,4 им пофигу и как следствие второго датчика кислорода нет -2. И ещё раз - ЭТО ТОЙОТА - родные мозги работают без проблем и причём без всяких там обманок - 3.
shtep-trs писал(а) Вчера :: 15:24:23:
БРЕД! В ЯПОНИИ ЕЩЕ МЕДВЕДИ ПО ГОРОДАМ ГУЛЯЮТ.
 
Штептерс, спасибо большое за схему, только сейчас добрался до интернету. Честно сказать, думал ограничишься теорией. Это  я понимаю показания четырёх цилиндрового, а куда чё впаять для трёхголового?
 
Этоя понимаю показания четырёх цилиндрового, а куда чё впаять для трёхголового? 
Без разницы, сигнал с мозга "синтетический" - как правило там дело не в импульсах на катушку, а мозги на каждом обороте просто эмулируют сигнл для тахо. Если цеплять на выход мозга - то по идее должно казать норм. Если будет врать - то можно будет пересчитать RC- цепочку. Надо будет только точно замерить на сколько врет.
 
Да я сам понял потом, что хрень сморозил. Сигнал то с датчика коленвала идёт и ему всё равно сколько горшков там навешено. В общем сначала все силы на облёт, а затем уже доводить.
 
Назад
Вверх