Бесконтактные системы зажигания. Ликбез

Ув. kvadratov .
Еще раз благодарю!
Спаял схему коммутатора кэт- 1а , правда с деталями пришлось попариться , с трудом нашёл .
Сегодня моя тула завелась с пол оборота . 😀
Теперь новая задача СВЕТ.
Если в курсе может подскажите схемку .
Единственное у меня аккумулятор применяться не будет.
 

Вложения

  • 1_772.jpg
    1_772.jpg
    91,2 КБ · Просмотры: 1.294
rasaleks - для  вашей  конструкции  ( в  простейшем  случае ) должна  подойти  примерно  такая  схема :


«Примитивный  вариант  проводки  на  скутер.»

При  эксплуотации ( без  разницы - с  АКБ  или  без  АКБ ) -  рекомендуется  постоянно  включать фару.  Это  уменьшает  нагрузку  на  регулятор  напряжения  и  положено  по  правилам.

Мощность  ламп  нужно  подобрать  в  зависимости  от  мощности  выдаваемой  генератором.

Начинка  регулятора  напряжения :


«regler  pinout  Honda - DIO 50сс»

В  принципе -  в советских  коммутаторах  БКС ( блок  коммутатор - стабилизатор ) ( в  12  В  варианте  от  Восхода  и  Минска ) -  начинка стабилизатора - стоит  функционально - почти  аналогичная. Только  там  диоды КД 208 ( хоть  их  и  2 )  слабоваты  по  току. Лучше  было  бы  если  вместо  них  стоял  бы  к  примеру диод  КД 202 Д. Вместо измерительного выпрямительного моста КЦ 407 А можно  спаять  мостик  из  4  диодов ( к  примеру  1N4007 или 1N4003... )   Диод Д 223 тоже  можно  заменить  на  1N4007 или 1N4003. Напряжение ( в  некоторых  пределах )  можно  отрегулировать  подбором  резистора  помеченного  звёздочкой. Тиристор  должен  стоять  на  радиаторе  размером -  с  пол  сигаретной  пачки  или  больше.  Роль  радиатора  обычно  исполняет  литой ( алюминиевый ) ребристый  корпус  регулятора -  и  для  дополнительной  отдачи  тепла  -  его  прикручивают  непосредственно  к  раме.


«Регулятор  из  БКС.»

Если  делать  такую  самоделку  для  скутерного  генератора - её  можно  немного  доработать  до  соответствия  со  схемой  скутерного  генератора.


«Регулятор.»

Ещё  про  вопросы  связанные  с  регуляторами  напряжения  можно  почитать  по  ссылкам :

http://www.reaa.ru/cgi-bin/yabb/YaBB.pl?num=1318599133

http://www.dyr4ik.ru/forum/viewtopic.php?t=13361&postdays=0&postorder=asc&start=0

http://www.dyr4ik.ru/forum/viewtopic.php?t=20138&start=0

регулятор vape r94 ( и  другие  варианты )

http://www.reaa.ru/cgi-bin/yabb/YaBB.pl?num=1330850970
 
Тоже повторюсь. Меня бы почти устроила китайская система как на прилагаемом фото. До 15000 работает стабильно, опережение отрабатывается, работает в обе стороны, просто цепляется любая 1 или 2-искровая катушка, искра хорошая, но для старта нужно порядка 500 оборотов...
А у моих моторчиков есть аккумулятор для электростартера - пропадает бездарно. Если бы чтото добавить для старта, лёгкое и простое, не тяжелый коммутатор или сложный преобразователь напряжения...

Вообще интересно кто делает мотоплаты кроме Vape, PVL, Selletra и аргентийской STK... И не на запредельные обороты.

Изучаю как сделан мотоплат по разным линкам
http://foto.inbox.lv/skrickis/motoplate

может если будет время сделать на пробу генераторную часть? Оборудование по намотке есть, штамп рубить железо легко, литьё пластиков тоже под рукой.

Ещё гдето в инете видел японский стартер-генератор (вроде митсуба - как на тулице был). Надо снова порыться, может есть в нём смысл.

Что думаете о Dyna coils - реклама или стоящее изделие, действительный Хай-тек? Стоят по 200 баксов!!!  :-?
 

Вложения

  • mageto-coil-high-stator-Dirt-bike-Pit-Bike-performance-Racing-Magneto-Coil-of-50cc-90cc-110cc.jpg
    mageto-coil-high-stator-Dirt-bike-Pit-Bike-performance-Racing-Magneto-Coil-of-50cc-90cc-110cc.jpg
    32,4 КБ · Просмотры: 295
  • miniature_coils.jpg
    miniature_coils.jpg
    23,4 КБ · Просмотры: 283
Вообще слово Мотоплат  -  у  нас  приняло  вид  собирательного  названия для  компактного  герметичного  агрегата  зажигания....  Как  у  нас  любой  копировальный  аппарат  называют  ксероком... А  любой  внедорожник - джипом...

Строго  говоря  Мотоплат - это  испанская  фирма - spain Motoplat ... Кажется  уже  не  совсем  живая...  Или  в  основном  сменившая  профиль... К  примеру  они  делают  испытательные  стенды :
http://www.eksin.ru/index.php?page=o1
Расцвет  деятельности фирмы  по  выпуску  зажиганий  для  спорта - был  лет  30  назад...

У  нас -  Мотоплат  -  связан  в  сознании  с  зажиганием  ( типа  электронного  магнето  с  выносной  катушкой - коммутатором )  для  кроссового  ЧЗ 125 :


«комплект  motoplat.»

Кстати  эта  конструкция  имеет  как  положительные  -  так  и  отрицательные  стороны.  Положительные -  это  герметичность  компонентов -  высокая  надёжность  и  способность  работать  при  весьма  больших  оборотах.
Минус  -  это  не  маленькие  пусковые  обороты.  Чехи  никогда  не  ставили  такой  мотоплат  на  мотоциклы  больше  125  кубиков.  Ибо  усилия  требующиеся  для  пуска  -  переставали  соответствовать  стандарту.  Самоделы  -  конечно  ставили...  И  моторы  моторы  250  завести  удавалось...  Но  пнуть  кик  нужно  было  могучей  ногой.

За  границей  -  более  популярны  были  другие  варианты  изделий  фирмы  Мотоплат.  С  вращающейся  тарелкой  и  часто  с  выходом  напряжения  на  бортовую  осветительную  сеть. Своего  рода  магдино  с  выносной  катушкой - коммутатором.

Примерно  такие :


«SACHS _ Motoplat » на Яндекс.Фотках

Или  вот  ещё  вариант  ( с  хитрым  двухфазным  :exclamation  регулятором  не  шунтирующим  :exclamation  ) :


«Hercules Motoplat Regler 12V 130W.»


«Motoplat  Hercules  Ultra 80 .»


Причём  было  много  модификаций  -  часто  похожих  с  виду -  до  неразличимости ( если  не  знать  парт  намбер ).

Одинаковые  с  виду  статоры  от  Геркулеса  и  Цундаппа  имеют  противоположную  фазировку  обмоток  статора  и  взаимно - обратное  чередование  магнитов  ротора... Возможно  у  них  моторы  крутились  в  разные  стороны...  Но  точно ( про  врвщение ) не  скажу  -  так  глубоко  я  не  копал.

И  ещё -  на  немецких  схемах  с  сайта  http://www.motelek.net/  не  всегда  точно  нарисованы  схемы.  Часто  схема  несколько  упрощена  ....

Пример -  смотрим  устройство  генераторной  ( левой ) части :
( это  мотоплат  как  от  ЧЗ 125  - немецкий  взгляд  на  схему )


«зажигание мотоплат.»

А  теперь  смотрим  схему  где  точно  нарисовано  что  там  в  генераторе есть ( я  проверял  по  данным  поляков  и  прибалтов ). В  правой  катушечной  части  -  самодельный  вариант  от  наших  кулибиных - проверенный  на  запуске  мотора  но  пока  не  катанный. Тоесть  ресурсных  испытаний  пока  не  проходил.  Однако  -  обратите  внимание  что  в  генераторной  части  схема  нарисована  просто  разная. :

Русский  взгляд  на  магнето  мотоплат и  вариант  самодельного  коммутатора для  этого  агрегата.


«Мотоплат  эрзац.»

Ну  а  это  польский  взгляд  на  систему  мотоплат  от  ЧЗ 125 :


«motoplat польская  версия  схемы»

Описание  на  польском  сайте :
http://zaplon.pl.tl/S&%23321%3Bawek-_z-L&%23281%3Bborka-analiza-zap&%23322%3Bonu-motoplat.htm

Главное  достоинство  зажигания  мотоплат - великолепно  исполненная  магнитная  система  ротора  и  великолепно  подобранные  данные  обмоток  статора.  Всё  это -  помножено  на  высококачественную  заливку  в  пластик - имеющий  прекрасные  свойства.  Катушка с  коммутатором -  по  сравнению  с  генераторной  частью -  ничего  выдающегося  не  представляет.  Хотя  выполнена  тоже  на  таком  же  хорошем  технологическом  уровне.

Но  как  говорится  тут  весь  порох -  в  генераторе.  Кстати  история  не  знает  ни  одного  случая  успешной  перемотки  убитого  статора.  ( Убивали  их  как  правило  -  когда  ротор  задевал  за  статор  и  наступало  механическое  и  тепловое  разрушение статора.  Причина -  гибель  коренных  подшипников  коленвала. )
 
По  поводу  катушек  зажигания  Dyna coils.
Я  их  видел  только  на  картинке.  И  пока  не  нашол  хорошего  описания. ( Кстати  почитал  бы  с  интересом ).

Однако  если  рассуждать  на  уровне  банальной  эрудиции -  что  может  быть  хай  тековского  в  катушке ?

Катушка  может  быть  аккуратно  намотана...  Это  не  великий  фокус... Проволока  должна  быть  качественная  -  покрытая  качественным  лаком.  Современные  катушки  ( как  я  читал  )  мотают  на  многосекционный  пластмассовый  каркас.  И  это  правильно. Это  повышает  стойкость  против  пробоя.  Намотанную  катушку  нужно  пропитать  под  вакуумом  -  качественным  лаком  или  специальным  компаундом...  Это  уже  немного  фокус.  Обычно  состав  для  пропитки  катушек  -  тайна  производителя.  Это  хитрые  химические  композиции.  Они  должны  не  нарушать  лак  на  проволоке.  Должны  иметь  высокие  диэлектрические  свойства.  И  наконец  не  должны  плавиться  от  нагрева  и  не  должны  рвать  обмотку  при  усадке  на  морозе  -  50 -:- 60  градусов  цельсия...  Это  совсем  не  то  -  что  помазать  кисточкой  трансформаторным  лаком  ГОСТ 15865-70.

Ну  и  далее -  катушку  надо  качественно  опрессовать  пластмассой...  И  пластмасса  должна  быть  слегка  вязкая  ( в  смысле  не  хрупкая )  -  с  высокими  изоляционными  свойствами  и  не  должна  трескаться  на  морозе  или  коробиться  от  нагрева  -  практически  = 100 градусов...

Как  вариант  исполнения  -  начинка  катушки  может  быть  помещена  в  готовый  пластмассовый  корпус  и  залита  компаундом...

Перед  опрессовкой  -  каркас  с  обмоткой  может  быть  обёрнут  листовым  фторопластом  ( или  подобным  материалом. Между  первичной  и  вторичной  обмотками  -  тоже  должны  быть  несколько  слоёв  изоляционного  материала... Между  заготовкой  катушки  и  пластиковой  опрессовкой ( корпусом ) -  может  присутствовать  прослойка  из  материала  -  типа  резинообразного  герметика.

В  целом  -  всё  это  в  сумме  -  может  давать  не  совсем  дешовую  себестоимость...  Нет -  ну  в  своё  время  -  в  оборонном  НИИ  -  у  нас  могли ( а  возможно  и  сейчас  могут )  сделать  всё  что  угодно.  Только  ведь  эти  изделия  были  и  есть  совсем  не  дёшевы.

Бывают  не  дорогие  катушки  зажигания  -  выполненные  с  приличным  уровнем  качества.  Но  тогда  они  должны  производиться  большими  тиражами  для  популярной  техники.  На  мой  взгляд -  двухискровые  катушки  для  Оки  и  впрысковой  Волги -  весьма  не  плохи...  Лицензионные  изделия...  Хотя  несколько  велики  для  мелких  моторов. 

В  целом  очень  многие  мотоциклетные  катушки  имеют  вполне  приличное  качество...  Жаль  только  что  двухвыводные  у  нас  попадаются  редко.

Упоминания  про  некоторые  технические  подробности  -  в  паре  старых  баянов :

«Старый  баян  про  катушки  для  ВАЗ.»

«Катушки  от  Волги.»
 
Про Dyna я так и подумал - агрессивный маркетинг. Многие катушки с большим сопротивлением выглядят неказисто и шершаво. У мотоплата непонятная магнитная система - обычные линейные катушки в очень узком кольце (похоже сплошном).

Обнаружил английскую фирму
http://www.electrexworld.co.uk/
делающую недешёвые зажигания с внутренним ротором, некоторые работают от 200 оборотов. Фотки прилагаю.

Чтоб сделать чтото близкое можно взять готовую катушку, приделать к ней магнитную систему - ушки. Её без проблем можно например залить хорошим двухкомпонентным полиуретаном или силиконом (посмотрю сопротивление). Еще бы ротор обнаружить большого диаметра... На крайний ротор несложно делать как VAPE - пару магнитов в прямоугольный паз.

И еще вопрос - есть ли доступные по цене скутерные зажигания с диаметром ротора меньше 112мм? Хотя бы немного поменьше, наример как у чехов 103 мм.

Вроде у ямахи джог ~100мм. Есть ли клоны приемлимого качества?
 

Вложения

  • STK-172.jpg
    STK-172.jpg
    55,6 КБ · Просмотры: 244
  • lrg-STK-012D.jpg
    lrg-STK-012D.jpg
    57,6 КБ · Просмотры: 291
  • OBMOTKA_lrg-L85.jpg
    OBMOTKA_lrg-L85.jpg
    35,9 КБ · Просмотры: 299
Транзисторное батарейное зажигание TCI - это «Transistor Controlled Ignition» дословно означает: зажигание, контролируемое транзистором.

Варианты ( не  все  возможные - но  для  примера ) :

С  неограниченным  временем  накопления  энергии.

Уважаемые , Kvadratov и jibiplane, отрадно что Вы представпяете передовую часть человечества , на данной ветке,глубоко копающими сей вопрос.Ваш оппонент сражен и не подает никаких признаков жизни...
Помогите реально интересующемуся дилетанту дотюкать вопрос транзисторного зажигания 🙂
1Что значит с неограниченным временем накопления энергии, по сравнению с индуктивностью и емкостью?
2Какие плюсы и минусы по сравнению с индуктивным и конденсаторным накоплением энергии?
3С каким намерением родилась тиристорная схема , ведь уже была транзисторная?
 
2amba
Цели бороться не было. Хорошо что ктото чтото делает, дай бог успеха, но
- для легкомоторной авиации с комфортными условиями сгорания сверхмощная искра не нужна
- реализация не впечатлила
- нападки на производителей с многолетней репутацией не конструктивны, сделайте лучше за их ценник

Я прагматик, отвечу как понимаю и немного популяризируя.

Транзисторное батарейное зажигание. Тут ключевое слово батарея - она хранит энергию долго. А как работает система размыкания - контакты, транзистор или тиристор это относительно вторично.

В индуктивности энергия хранится очень недолго, в конденсаторе дольше, но с заряженной батареи энергию можно взять всегда.
 
jbiplane мне  кажется  что  Ваши  высказывания  в  ответе  #348 не  совсем  корректны.

Я  тоже  прагматик...  Но -  :

Я  не  совсем  понимаю  чем  условия  работы  мотора  СЛА  комфортнее  чем  условия  работы  любого  легкового  автомобиля  или  мотоцикла.  Условия  примерно  теже.

Однако  моторы  автомобилей  категорически  заводятся  электростартёром.  Тоесть  если  с  АКБ  -  дело  плохо  -  Вы  никуда  не  поедете.  По  этой  причине  транзисторное  зажигание  всецело  зависимое  от  наличия  и  состояния  АКБ  на  автомобиле  вполне  оправдано.

В  отличие  от  автомобилей  многие  СЛА  заводятся  на  верёвку  ( армстартером ).  АКБ  часто  имеет  вспомогательное  значение.  Или  АКБ  может  просто  отсутствовать  конструктивно.  Это  автоматически  выдвигает  на  первый  план  -  применение  систем  зажигания  CDI -  энергонезависимых  от  АКБ.

Кроме  того  система  CDI -  позволяет  иметь  два  вполне  независимых  агрегатно  и  по  питанию  контура  зажигания.
Подобно  тому  как  это  сделано  на  моторах  Ротакс 503 - 582.

Мощность  искры  у  систем  как  TSZ  так  и  у  CDI  может  быть  вполне  достаточной  для  совершенно  успешной  работы  мотора. При  условии  что  зажигание  исполнено  грамотно.  Блоки  могут  быть  фирменные  -  а  могут  быть  сделаны  грамотным  самодельщиком.  И  качество  зажигания -  будет  на  высоте.  Основное  преимущество  CDI  -  постоянная  готовность  к  работе  не  взирая  на  наличие  и  состояние  аккумулятора - а  не  мощность  искры.

Говорить  что  Буран  плохо  заводился  с  CDI  -  а  теперь  на  него  поставили TSZ ( от  Волги )  и  он  заводится  с  первого  рывка  -  не  корректно.  Родное  зажигание   CDI  Бурана -  исполнено  как  правило  посредственно...  Ну  и  что  бы  Вы  хотели  с  отечественного  ширпотреба ?  Нельзя  это  переносить  на  глобальное  решение  -  что  лучше  -   CDI  или  TSZ.

В  своё  время -  была  проблема  с  качественными  транзисторами  для  автомобильных  систем  TSZ.  А  тиристоры  были  более  надёжны  и  качественны.  Был  момент  -  когда  автомобильные  системы  DC - CDI давали  лучшие  результаты  чем  TSZ.  Однако  на  мировом  рынке  быстро  появились  новые  типы  транзисторов  и  транзисторных  сборок.  И  система  TSZ - взяла  реванш  и  выиграла  первенство.  В  TSZ -  нет  преобразователя  высокого  напряжения.  То есть  TSZ  проше  и  ДЕШЕВЛЕ  чем  DC - CDI ( при  равенстве  качества  работы ).  Слово  дешевле -  ключевое  слово  при  рассмотрении  вопроса  о  соперничестве  систем  зажигания  на  автомобилях  массового  производства.

Пассаж  про  время  в  течении  которого  хранится  энергия  в  индуктивности  -  ёмкости  и  аккумуляторе  -  видимо  вообще  проистекает  из  неверного  понимания  термина  " время  накопления энергии  в  системе  зажигания ".  Вы  -  кстати  -  ещё  помните -  с  чем  едят  такую  штуку  -  которая  называлась  УЗСК ?.
Попробую  найти  страничку  книги  с  популярным  описанием  этого  вопроса  и  выложить...

Кстати  утверждение  что  " с  заряженной  батареи  энергию  можно  взять  всегда" - верно...  Но  к  сожалению  -  батареи  бывают  иногда  заряженные.  А  иногда  -  нет.  А  с  разряженной  батареи  взять  нечего... Это  основной  аргумент  против  батарейных  систем  зажигания  в  любом  виде.

Если  есть  проблема  с  обеспечением  сверх  лёгкого  запуска  -  я  думаю  что  магистральное  направление  тут  -  это  применение  пусковых  высоковольтных  преобразователей ( отключаемых  в  маршевом  режиме ).
Тоесть  при  пуске  -  ( как  мне  кажется )  ничего  не  стоит  превратить  CDI  «Encendido Competicion Rotor Interno Importado 70 90 110 125»   в  DC - CDI -  присоединив  не  сложный  пусковой  преобразователь...  Как  я  писал  чуть  ранее.  (  Ответ #292 ).

......................................................

P.S. -  Пару  общих  слов  -  по  ведению  собрания  🙂  :


Хочу  надеяться  что  обсуждения  в  этой  теме  никогда  не  дойдут  до  виртуальной  базарной  драки  🙂

А  если  временами  споры  и  пытаются  накаляться  -  то - надеюсь -  всё  будет  происходить  в  пределах  разумного  и  допустимого  в  спорах  на  академические  темы  🙂

Я  ведь  не  денег и  славы  ради, -   а  только  истины  для...

Если  некоторые  мои  ответы  кажутся  резковатыми  -  прошу  воспринимать  их  не  как  грубый  окрик  -  а  как  товарищеское  :  -  Ну  чтож  Вы  батенька  -  совсем  мимо  смотрите ?  🙂

Сам  я  тоже  могу  иногда  ошибаться.  Я  не  святой.  И  всегда  бываю  благодарен  -  если  мне  аргументированно  объясняют  в  чём  я  ошибаюсь.  И  когда  убеждаюсь  что  был  не  прав  -  то  так  и  пишу -"  был  не  прав  -  спасибо  за  науку."

..........................................................
 
Да я сразу признавал что балбес и дилетант, пользовался всеми типами зажиганий не очень вникая в суть процессов.
Сейчас хочется разобраться чтобы улучшить реальное изделие.

>Я  не  совсем  понимаю  чем  условия  работы  мотора  СЛА  >комфортнее  чем  условия  работы  любого  легкового  >автомобиля
имелись ввиду не работа а воспламенение смеси в тяжёлых случаях - сложные топлива, нестандартные плоховоспламеняемые смеси и т.д. - для чего сочиняют сверхмощные искры.

>Если  есть  проблема  с  обеспечением  сверх  лёгкого  >запуска  -  я  думаю  что  магистральное  направление  тут  >это  применение  пусковых  высоковольтных  >преобразователей ( отключаемых  в  маршевом  режиме ).
Тоже так считаю - но до сих пор не видел чегото почти готового и очень маленького.

http://www.cosmo-infinity.de/paramotor/front_content.php?idcat=40 Easy to start manually even in mid-air, by means of a patented automatic decompression system and a high-performance ignition system (ESS), thus no need for an e-starter.
282 кубовый движок пускается лёгким движением руки...

Кстати связывался и с PVL и VAPE - немцы отвечают моментально и очень точно - предлагают массу решений (прилагая документацию), чехи к сожалению не хотят никакого нестандарта - не будет работать, не проверяли.

Инженеры PVL считают для самодеятельной авиации и простоты использования лучшая аналоговая система PVL 479 с жестко зашитой кривой УОЗ для двухтактных (не гоночных) мотоциклов.
The advance curve from PVL 479 will work perfect for the speed range of your application and the stator with 3000 windings will support  easy starting.

1-cylinder-system PVL 479:
PVL# 500 875 or PVL# 500 877 Stator                     EURO 32.80
PVL# 509 940 or other PVL Rotor                             EURO 31.78
PVL# 479 100 CDI-HT-coil                                         EURO 40.90
PVL# 403 030 Spark plug connector                         EURO 1.46

2-cylinder-system PVL 479:
PVL# 500 875 or PVL# 500 877 Stator                    EURO 32.80
PVL# 509 940 or other PVL Rotor                            EURO 31.78
PVL# 479 101 CDI-HT-coil ‘master’                          EURO 49.71
PVL# 500 199 HT-coil ‘slave                                     EURO 28.53
PVL# 403 030Spark plug connector                         EURO 1.46 (2x)
 
Для  получения  лёгкого  запуска  можно  применить  DC - CDI коммутатор  от  скутера  или  мотоцикла...  На  парапланерном  сайте  человек  писал  что  он  ставил  на  РМЗ 500  коммутатор  -  кажется  от  скутера  Honda Dio AF-34.  Он  ломал  ограничитель  оборотов.  Как  ломают  ограничитель  заменяя  конденсатор  в  коммутаторе  C1649  можно  посмотреть  по  ссылке :
http://scooterexpert.ru/publ/ehlektrika/kommutatory/snimaem_zashhitu_kommutatora_khonda_dio_34/22-1-0-28

Там  у  мопедистов  на  картинке  написано  про  датчик  Холла  -  но  это  просто  ошибка  по  необразованности.  Они  называют  Холлом  любой  датчик  ПКВ.  У  Хонды  датчик  индукционный  -  очень  похожий  на  датчик  от  РМЗ 500.

Какую  катушку  применял  парамоторщик  -  не  помню...  Кажется  он  и  не  писал...  Думаю  -  как  обычно  от  16  клапанной  Волги.  Он  отлетал  так  сезон  или  больше....
Ротор  он  ( если  мне  не  изменяет  память )  -  повернул  на  требуемый  угол  нарезав  новый  паз  под  шпонку  в  роторе  на  противоположной  стороне  отверстия  -  через угол  подобранный  сперва  экспириментально.  Коммутатор  от  скутера  вроде  как  даёт  какое  то  опережение...  Но  не  совсем  такое  как  у  РМЗ.  Нарезал  паз - подальше  от  старого  паза.  В  общем  -  он  немог  купить  коммутатор  и  выкрутился  как  смог...  Наверно  это  не  самый  худший  вариант  -  но  качество  китайских  коммутаторов  с  рынка  не  совсем  предсказуемо.

Про  преобразователи  -  в  начале  нашей  темы человек  писал  про  применение  преобразователя  от  фотоаппарата  для  пуска  Бурана. Писал  что  всё  получается  без  проблем.

Интересные  разработки  преобразователей  были  у  мопедистов.  Если  у  Вас  есть  рядом специалист  по  электронике  ( я  так  понял - есть )  -  покажите  ему  ссылочку  и  возможно  он  вдохновится  как  сделать  пусковую  приставку  для  коммутатора. ( Делать  систему  постоянно  работающую  через  преобразователь  ИМХО  не  нужно.  Но  сам  преобразователь  там  кажется  отработали  не  плохо. Вопросом  модернизации  мопеда  -  занялся  человек  с  профильным  образованием - и  это  сразу  чувствуется. )

http://www.dyr4ik.ru/forum/viewtopic.php?t=33109&start=0

Так  что  я  ей  богу  не  вижу  причин  -  почему  не  сделать  комбинированный  блок  зажигания   CDI + - DC - CDI.

Преобразователь  может  работать  от  бортовой  АКБ ( при  некоторой  доработке ) или  от  своих  маленьких  батарей  или  аккумуляторов.  Время  его  работы  - единицы  или  десятки  секунд.

Преобразователь  по  моему  мнению  должен  полностью  отключаться  после  набора  оборотов.  То есть  одна  пара  контактов  тумблера  или  реле  рвёт  питание  преобразователя а  вторая  пара  контактов  отключает  вывод  высокого  напряжения  от  точки  соединения  зарядной  обмотки  и  коммутатора. При  присоединении  пускового  преобразователя  имеет  смысл  ( для  учтранения  гальванической  связи  и  минимизации  утечки  на  обмотку  генератора ) применить  разделительный  диод  и  одннаполупериодный  выпрямитель  на  выходе ( диод ).  Как  на  схеме :
( переменный  резистор  на  схеме - рудимент  от  фотовспышки ФЭ-26 "Данко")
 

Вложения

  • _________________________005.jpg
    _________________________005.jpg
    27,4 КБ · Просмотры: 332
Чехи  -  понятно  что  не хотят  брать  на  себя  никакой  ответственности...  Упоминать  при  разговорах  с  производителями  применение  на  пилотируемых  ЛА  категорически  нельзя.  Нужно  спрашивать  для  мотоциклов  или  лодочных  моторов...  Или  в  крайнем  случае  для  применения  на  беспилотных  малоразмерных  ЛА.  Готового  решения  от  них  ожидать  трудно.  Однако  -  мне  кажется  что  у  них  были  двухискровые  катушки  для  CDI  без  встроенного  коммутатора...  То есть  трансформатор  с  двумя  штуцерами  под  высоковольтные  провода  и  двумя  контактами  под  подключение  к  коммутатору  в  виде  отдельного  блока.  По  схеме  аналогично  катушке  от  автомобиля  Ока.  По  размеру  и  весу  -  гораздо  меньше.  Если  у  них  в  выпуске  сейчас  таких  нет  -  как  мне  кажется  они  могли  бы  изготовить  на  существующем  оборудовании  катушки  типа   A-MZ04 - только  без  встроенного  коммутатора.  Просто  не  ставить  коммутатор  внутрь  перед  заливкой  корпуса  -  а  провода  подпаять  к  выводам  первичной  обмотки...  Учитывая  что  разговор  про  некоторую  партию  -  они  могли  бы  сделать  такие  катушки  не  напрягаясь...  Для  испытаний  катушки  -  возможно  что  проще  купить  у  них  одну стандартную  Vape   A-MZ04  и  выпилить  из  неё  коммутатор  дремелем.  Хотя - возможно  конечно - что  они  услышав  про  нестандартные  применения  просто  разговаривать  не  будут...  У  каждого  производителя  свой  уровень  пугливости  и  готовности  пойти  на  встречу  мелкооптовым  заказчикам...
 
Чехам про применение не говорил, описывал задачу:
- при запуске начать искрить с 250 или меньше + быть поздним чтоб назад не било
- основной режим работа на 5800...7200
Они прислали только один возможный вариант и ушли в тину. Двухискровое возможно только с внутренним датчиком - думаю неправда. В электронном магазине доступен только ротор.

It is possible to use electronic bobbin for inner sensing like Z92.
Shape as Z67, but this ignition is for inner sensing stator/rotor - A74S-1/A22R-1. Some manufactured parts are available on our e-shop (vape).

Китайское мопедное запускается на 370 оборотах. Для этого нужен довольно громоздкий стартёр массой 870 грамм + венец 242 грамма + 45 грамм реле.

Не хочу идеализировать немцев, но с ними пооще. У PVL многие зажигания сертифицированны для применения в лёгкомоторной авиации в Германии. Тут же выдали вариант и для 4 цилиндров. И у них есть простые двухискровые катушки по 35 евро.

По
>комбинированный  блок  зажигания   CDI + - DC - CDI
обязательно заморочусь
 
уважаемые коллеги- если ударятся в электрическое творчество то позволю напомнить свой опыт совкомоторостроения. на первых моих парамоторах стоял восходовский движок с родной системой зажигания- стартер был- шнур наматывался на шкивок на винте. Двигатель ВСЕГДА заводился с первого рывка. если выкрутить свечу можно было покачивая винт на несколько сантиметров определить момент искрообразования.
В плане работы зажигания этот двигатель был безупречен.
схема его я так понял известна- если самодельничать- то вполне образец.
ротор там внутренний, по памяти мм 50 диаметром.
катушки ставил вначале маленькие- бензопильные. потом большие-моцоциклетные. работали оба варианта.
правда все массивное- катушка с кулак, коммутатор с сигаретную пачку,
все, бросил ежа и ухожу...
 
А в общем в реальной  жизни всё проще! Человек уже гоняет на своей хромированной Яве и в уй не дует! Со дня на день всё обещает прислать фотки с видео.  Вы, уважаемый Квадратов с Жибиплане, всё ананируете красивые фотки с буржуйских сайиов, аки плэйбой какой-то для арабской армии. То за 40 центов удавиться готовы, то катушки за 134 у.е. на обозрение выкладываете! Ну не бред-ли? Что, волговскую за 8 баксов в падлу поставить? Чем она хуже??? ...........Лучше 99% всех буржуйских! Проверенно на практике! Где всё то красивое на выложенных Вами фотках  можно приобрести в России??? Все смешные цены в несколько десятков центов реальны только для буржуев. Конечная цена для россиянина будет отличаться в разы при отсутствии каких либо гарантий вообще! Так что не надо иллюзий! Их и так в нашей жизни в избытке!
 
Квадратов  знает  тему  досканально  и  рассказывет  от  простого к сложному  про  все  возможные  вар.  А выбирать  каждому  своё  и тут  нет ограничений  и стандартов.
 
Павел 227, я понял ,патроны еще у Вас есть...
Может попытаетесь попасть по моим вопросам ,они находятся,
в нескольких постах,выше.А то как то не вяжется.Вопрос транзистора в схеме не прокомментировали.Квадратов задал вопрос по принципиальной схеме,не ответили.Если Вы хотите массово продавать свое изобретение,тогда озвучте народу цену и сроки изготовления.Так же интересует вопрос КАК ЭТО РАБОТАЕТ,чтобы каждый ответил,нужно ли ему это.
И заметьте,ни чего личного.
 
re amba
Патронов вагон 🙂 на всех хватит, просто стреляю под настроение. Квадратову однозначно большая похвала за подробно и наглядно разжёванную тему. Даже сам с огромным интересом почитал, хотя вроде и так в курсе. Для тех,кому надо быстро просто и дёшего - спаяйте схему Цинка с сайта snowmobile. Если детали не брак, то работать будет вечно.
В моей схеме, как раз и организовано то, о чём ты писал в одном из своих постов: совместить преимущества CDI и IDI систем зажигания. Там всё сделано правильно - и блок питания и узел коммутации, но похоже это никому пока не надо.
По твоим вопросам - http://www.hvignition.ru/download/06.pdf
Очень подробно и понятно. Наверное писать это всё в форум не имеет смысла. Если есть какие-то конкретные вопросы по работе моей системы задавай. Про всё остальное квадратов уже написал и подробнее вряд ли уже  возможно.
Схемы выложил, чтобы энтузиасты смогли повторить что то более продвинутое, чем колхоз на 1 тиристоре. Понятное дело, что решатся на это очень не многие - сказывается инерция мышления, но надеюсь есть энтузиасты с паяльниками в руках, которые могут и хотят, но не знают как. Про продажи пока серьёзно не задумывался, но если людям будет интересно, то почему бы и нет? С ценником не ясно. Если самому паять и мотать - то наверное цена в десятку вылезет, да и много не напаяешь.  Для снижения цены нужно выпускать серийно, пусть даже немного, хотя-бы десятка 2-3 в месяц или разово заказать партию в сотню. Думаю тогда будет дешевле в 2-3 раза. Ну а если в китай отдать, то на вес будут отгружать ;D
 
2kvadratov
Добил чехов
- двухискровая катушка с интегрированным CDI Z92, 284 грамма
- статор A74S-1 50ватт 12 вольт 391 грамм
- ротор A22R-1 757 грамм
В итоге 1432 грамма - первая картинка
Генератор для подзаряда батареи + зажигание начинает работать со 150 оборотов что вполне приемлимо.
Стоит 3500 рублей, доставка EMS 2175
ТАК ЧТО СПАСИБО ЗА НАВОДКУ 🙂
Получу, сравню с аналогичным китайским набором за 1800р. на стенде, стоило ли оно того 🙂

Немецкое PVL 479 весит 840 гр. начинает работать только с 500 и нет генератора, с доставкой 7785.
Есть опасения раскрутит ли 300 кубовый оппозит 350 ватный стартер до этих оборотов. Попробую раскрутить до этих оборотов с отключенным зажиганием.
 

Вложения

  • Ignition_set1.jpg
    Ignition_set1.jpg
    70,7 КБ · Просмотры: 283
Доброе время суток!
Ув. kvadratov благодарю за информацию о стабилизаторах напряжения.
В процессе изучения инф. Были выбраны 4 варианта до того момента пока не полез в тему - Простой и надежный регулятор напряжения снегохода
http://www.snowmobile.ru/forum/viewtopic.php?f=90&t=12957&start=600
Там вообще голова закружилась.
Я в электроники не сильно соображаю, по этому прошу помощи у Вас, с выбором стабилизатора.
Так вот -
Я больше склоняюсь к
«регулятор  Вайпер.» - Однофазный  регулятор  выпрямитель  с  полным  выпрямлением  тока
http://fotki.yandex.ru/users/kvadrat67/view/387345/
Правда я так и не понял нужно от соединять обмотку генератора от массы ? Судя по приведённой Вами схеме ,то да . Поправьте меня!!!

Вторым идёт
Предложенная Вами  самоделка  доработанная  до  соответствия  со  схемой  скутерного  генератора.
http://fotki.yandex.ru/users/kvadrat67/view/412731/

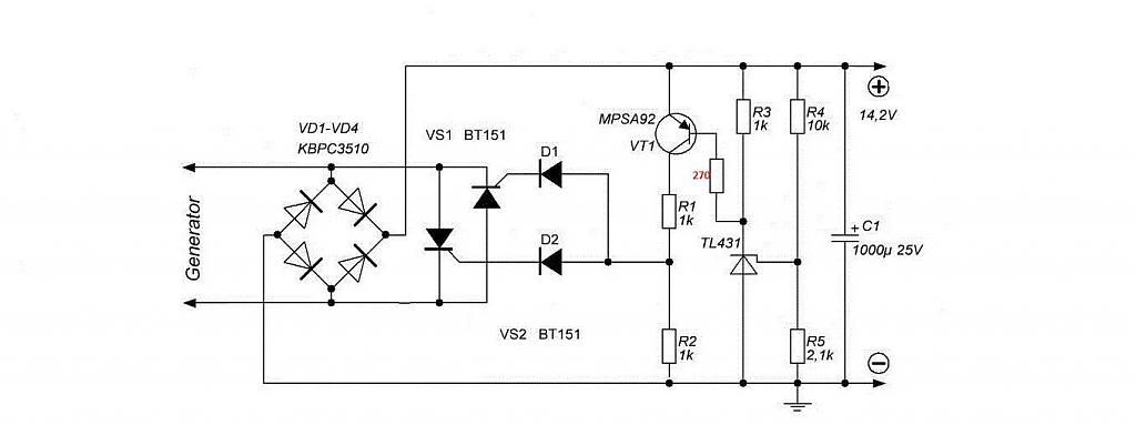
Третьим - «Модернизированный регулятор от ИЖа.   БПВ  21 - 15.» http://fotki.yandex.ru/users/kvadrat67/view/297161/ Только из-за сложности схемы , но спаять схему не проблема , главное функциональность .

И четвёртым «Примитивный  вариант  проводки  на  скутер.» с использованием регулятора хонды dio
http://fotki.yandex.ru/users/kvadrat67/tags/%2B/view/390608

Напомню АКБ я не буду использовать.
Но нагрузку постоянно включёнными подфарниками  обеспечу.

И вот еще на мой взгляд интересная штучка
http://ybrclub.com/showthread.php?s=b5524c22ce1fe7de4bebcb704835b878&p=319419
 

Вложения

  • 665355_001.jpg
    665355_001.jpg
    29,3 КБ · Просмотры: 464
Назад
Вверх