• Вышел новый выпуск программы ФлайтТВ, посвященный современным российским ЮПШ (юношеским планерным школам).
    Видео на Youtube. Ссылки на другие платформы и обсуждение в теме на форуме.

Кто может сделать импеллер?

Вы же вроде быстрей чем 250 км/ч его не "разгоняли"? Во всяком случае на 9 ноября 2022.
Или после этого уже летали?

Я же написал ПОЧТИ - не думаю что 43 км/ч разницы что-то сильно изменят. А самолёт полетел бы 295-300 км/ч если-бы не сопротивление не полностью "спрятанных" колёс основных стоек шасси в убранном положении, а они "стоят" практически поперёк потоку воздуха и работают как воздушный тормоз(щиток). На этом самолёте мы не хотели сильно "резать" фюзеляж(что-бы не ослабить его) что-бы их полностью убрать из потока. На следующем самолёте мы эту проблему решим и место для них предусмотрим ещё при формовке деталей...
 
А самолёт полетел бы 295-300 км/ч
А давайте посмотрим. Вот предположим, летит Ваш самолёт со скоростью 300км/ч (или 83.3 м/с). Поток воздуха, который налетает на него с этой самой скоростью 83.3 м/с попадает в канал импеллера. А там вентилятор, который при максимальном режиме работы может гонять воздух в туннеле лишь со скоростью 81 м/с.

И что будет делать в такой ситуации поток: тормозить до 81 м/с относительно стенок импеллера или что ?
 
А давайте посмотрим. Вот предположим, летит Ваш самолёт со скоростью 300км/ч (или 83.3 м/с). Поток воздуха, который налетает на него с этой самой скоростью 83.3 м/с попадает в канал импеллера. А там вентилятор, который при максимальном режиме работы может гонять воздух в туннеле лишь со скоростью 81 м/с.

И что будет делать в такой ситуации поток: тормозить до 81 м/с относительно стенок импеллера или что ?

Так оно и есть(по законам аэродинамики), а простым языком сказать произойдёт "закупорка" канала(о чём я раньше говорил вентилятор "выродится" и даже начнёт "тормозить") и это добавочное сопротивление не даст самолёту дальше разгоняться, т.к. сила сопротивления станет ровна силе тяги и скорость самолёта стабилизируется где-то в районе 290-300 км/ч. Но это расчётная скорость, а в реальности конечно могут быть отклонения в большую или меньшую сторону. Но об этой(практической) величине максимальной скорости мы сможем узнать только после того как мы решим проблему с колёсами основных стоек шасси, которые сейчас работают как аэродинамический тормоз и самолёт быстрее 250 км/ч не летит... Но это уже другая тема и на этой ветке ей не место.
 
Умение объяснять сложные вещи просто - "на пальцах" или "с помощью сургуча и бечевки" - это считается "высшим пилотажем" среди знающих предмет людей. Подобрать простую, понятную и отражающую суть аналогию, порой бывает очень не просто...
Попробую и я подобрать простую аналогию на Ваш пассаж:
Всё полезное происходит в плоскости вентилятора. Именно он и создаёт тягу, которая через ступицу пропеллера передаётся на корпус ЛА и тянет его вперёд. Поток воздуха, выходящий из канала тягу не создаёт.
Начнем издалека.
1. Что такое импеллер?
Это некий канал - труба, в которой вращается нечто с лопастями.
2. Может ли импеллер работать не только в газовой среде, но и в жидких средах?
Может, такие импеллеры в водном транспорте называют водометами.
3. Если в водомете заменить гребной винт на любой другой насос с такой же производительностью как и гребной винт, то изменится ли тяга такого водомета?
Нет, не измениться, так как это описывается законами реактивного движения.
4. Обязательно ли стенки импеллера должны быть изготовлены из жесткого материала?
Нет не обязательно, лишь бы форма (точнее площадь проходного сечения) того канала - трубы не изменялись.
5. Может ли труба быть чуть длиннее?
Может, только чуток подрастут потери на трение проходящей среды о стенки канала.
6. А можно ли очень сильно удлинить тот канал и сделать его из гибкого материала?
Можно. Только для сохранения равного расхода выходящего потока из канала по сравнению с "правильным" импеллером потребуется увеличить мощность нагнетателя.

Теперь собрав эти допущения превращаем импеллер в пожарный шланг с помпой.
Значит по Вашему то, что является помрой (вентилятором) должно двигать эту установку вдоль оси вращения вентилятора в противоположную сторону движения среды относительно помпы (вентилятора).
Но та помпа со шлангами никуда не движется по Вашему утверждению, что:
Всё полезное происходит в плоскости вентилятора. Именно он и создаёт тягу, которая через ступицу пропеллера передаётся на корпус ЛА и тянет его вперёд.
А вот тот, кто удерживает шланг за его выходной конец из которого вылетает водяная струя сильно ощущает реактивную тягу струи.
Причем эта тяга будет всегда направлена вдоль вылета водяной струи и противоположна движению вылетающей воды.
Заметьте, от положения помпы относительно струи вектор реактивной силы будет всегда совпадать с вектором скорости той водяной струи.
Поэтому Ваша очень умное высказывание типа:
Поток воздуха, выходящий из канала тягу не создаёт.
В корне неверно.
А из этого напрашивается законный вывод, что в делах вентиляторов и воздушных винтов Вам доверять нельзя !
 
8.png


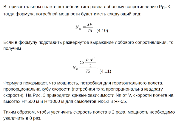
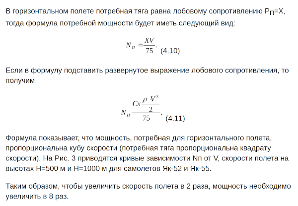
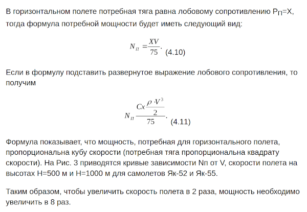
Как я и подозревал, эта формула для устоявшегося полёта самолёта. Его лобовое сопротивление растёт пропорционально квадрату скорости. Этот квадрат и вносит основную лепту в куб трeбуемой мощности.

Но на мой взгляд эту формулу 4.11 в лоб применять нельзя. Предлагаю выкладки, а Вы если хотите поправьте если ошибся.

Обозначим через
P мощность, подводимая к винту прямого импеллера
A площадь сечения прямого импеллера
V скорость воздушного потока, создаваемого винтом, при мощности P

а
площадь сечения прямого импеллера площадью сечения А/2
p
мощность, необходимая для придания воздушному потоку той же скорости V, в туннеле прямого импеллера площадью сечения А/2

Чемy равна p? Так как площадь сечения канала вдвое меньше, а скорость в нём та же V, значит обьём/масса перемещаемого воздуха тоже в 2 раза меньше (пока рассматриваем теоретический идеал). Тогда и мощность для этой работы нужна в 2 раза меньше, то есть p = P/2.

Рассмотрим теперь сужающийся импеллер. Так как мы подразумеваем, что второй (меньший) винт создаёт для первого винта условия течения, неотличимые от прямого туннеля, то необходимая мощность для первого винта останется прежней и равна P. Что в принципе логично, так как мы не ускоряем поток сквозь первый винт.

Далее, для работы нашей конструкции необходимо удвоить скорость потока через второй винт. Для этого понадобится восьмикратно увеличить p, то есть 8p = 8P/2 = 4P.
Итого, получется, что для работы нашей гравицапы нужно в 5 раз больше мощности. Это меньше восьми, но увы, всё еще много.
 
Последнее редактирование:
Итого, получется, что для работы нашей гравицапы нужно в 5 раз больше мощности. Это меньше восьми, но увы, всё еще много.
Вы поспешили с выводами.

Во первых, если потребная тяга для горизонтального полета равняется лобовому сопротивлению, то это не означает, что оно зависит от квадрата скорости полета.
Почему?
Да потому, что лобовое сопротивление самолета есть сумма нескольких сопротивлений
Это аэродинамическое сопротивление, которое растет по квадратичной зависимости от скорости, это индуктивное сопротивление, которое уменьшается с ростом скорости и плюс всякие там добавочки типа интерференции, шероховатости и прочей мелюзги.
Всё, что не аэродинамическое и не индуктивное сопротивление имеет небольшую долю в общем лобовом сопротивлении и для простоты "забудем" о тех "мелочах".
На крейсерской скорости лобовое сопротивление наименьшее и оно состоит из примерно равных друг другу аэродинамическому сопротивлению и индуктивному сопротивлению.
Поэтому использовать ту формулу, приведенную Вами (4.11), для потребной мощности некорректно, хотя она записана в учебниках и её заставляют тупо заучивать студентов.

Во вторых, для создании тяги хоть воздушным винтом, хоть импеллером пользуются несколько другой формулой.
В ней секундная масса отбрасываемого воздуха численно равна весу цилиндра воздуха у которого диаметр равен диаметру воздушного винта для свободного винта или диаметру воздушного канала импеллера в сечении вращения вентилятора, а длина того цилиндра численно равна скорости воздуха проходящего через ометаемую площадь, выраженную в м/с.
А вот в формулу тяги этих устройств при умножении секундного расхода воздуха подставляют не скорость воздуха в плоскости вращения винта или вентилятора, а только приращение скорости воздуха, которое сообщается тем лопаточным устройством.

Например.
Пусть площадь сечения канала импеллера равна 1 метру квадратному, а скорость потока воздуха проходящего через ометаемую площадь равна 50 м/с.
Таким образом секундный отбрасываемый объем воздуха будет равен 50 кубометрам.
Далее если принять удельный вес воздуха равным 1,2 кг на кубометр (это для простоты расчетов на коленке), то секундно отбрасываемые массы воздуха будут равны 60 кг/с.
Если вентилятор придал тому воздуху дополнительную скорость в 10 м/с (в тех 50 м/с), то тяга импеллера составит 600 Ньютонов.
Теперь для определения потребной мощности для идеального движителя без потерь (идеального импеллера) умножают тягу импеллера на ту скорость приращения приданной воздуху вентилятором. Итак мощность будет равна 600 * 10 = 6000 Ватт.
Но это справедливо только для идеального движителя.
А у реального вентилятора импеллера на лопасти очень и очень сильное тормозящее действие оказывает то непонятное почти всем индуктивное сопротивление.
Поэтому реальные движители имеют КПД меньше 100 %.
 
Есть пару интересных публикаций о вентиляторах и одна из них то что Вы хотели знать. Они обе в PDF и "прикрепить" их здесь я не могу, завтра выложу их в "облако" и дам ссылку. А пока здесь скриншаты, может сами найдёте:

Посмотреть вложение 520077
Посмотреть вложение 520078

Хоть и с опозданием, выкладываю обещанные файлы, их там 3 и все они в PDF. Их скачать можно здесь:
 
Посмотреть вложение 520221

Как я и подозревал, эта формула для устоявшегося полёта самолёта. Его лобовое сопротивление растёт пропорционально квадрату скорости. Этот квадрат и вносит основную лепту в куб трeбуемой мощности.

Но на мой взгляд эту формулу 4.11 в лоб применять нельзя. Предлагаю выкладки, а Вы если хотите поправьте если ошибся.

Обозначим через
P мощность, подводимая к винту прямого импеллера
A площадь сечения прямого импеллера
V скорость воздушного потока, создаваемого винтом, при мощности P

а
площадь сечения прямого импеллера площадью сечения А/2
p
мощность, необходимая для придания воздушному потоку той же скорости V, в туннеле прямого импеллера площадью сечения А/2

Чемy равна p? Так как площадь сечения канала вдвое меньше, а скорость в нём та же V, значит обьём/масса перемещаемого воздуха тоже в 2 раза меньше (пока рассматриваем теоретический идеал). Тогда и мощность для этой работы нужна в 2 раза меньше, то есть p = P/2.

Рассмотрим теперь сужающийся импеллер. Так как мы подразумеваем, что второй (меньший) винт создаёт для первого винта условия течения, неотличимые от прямого туннеля, то необходимая мощность для первого винта останется прежней и равна P. Что в принципе логично, так как мы не ускоряем поток сквозь первый винт.

Далее, для работы нашей конструкции необходимо удвоить скорость потока через второй винт. Для этого понадобится восьмикратно увеличить p, то есть 8p = 8P/2 = 4P.
Итого, получется, что для работы нашей гравицапы нужно в 5 раз больше мощности. Это меньше восьми, но увы, всё еще много.
Что-то я в Ваших прямых импеллера заблудился. Ну да ладно. Вот вам тогда из теории вентиляторов(родственники импеллера). Те же.... лопасти, только в профиль:
"... Как известно из классической механики, количество энергии, необходимой для приведения тела в движение, пропорционально скорости тела в квадрате:

E = 0,5mv^2,

где E – энергия;
m – масса;
v – скорость.

Применительно к системе охлаждения из этого уравнения следует: чтобы увеличить поток воздуха, проходящий через радиатор, необходимо увеличить скорость потока, если эффективная площадь радиатора остается неизменной.

Отношение величины воздушного потока и энергии, необходимой для создания этого потока, выражается «законом вентилятора»:

Е2 = Е1(F2/F1)^3,

где Е1 – энергия, затрачиваемая для создания существующего воздушного потока;
Е2 – энергия, необходимая для создания будущего воздушного потока;
F1 – величина существующего воздушного потока;
F2 – величина необходимого воздушного потока.

Из этого уравнения можно сделать важный вывод: энергия, необходимая для увеличения воздушного потока, пропорциональна отношению новой и старой величин потока в третьей степени. То есть, чтобы увеличить поток воздуха через радиатор в 2 раза, надо увеличить количество энергии в 8 раз (даже без учета возрастания аэродинамического сопротивления радиатора)... "
И вообще, если у Вас 2й импеллер и так ускоряет воздух, то нафига Вам тогда 1й? Оставьте только малый, скоростной, а 1й выкиньте нафиг. 😉
Имху
 
Тогда теория о создании тяги в зависимости от разницы скоростей входящего(набегающего) потока воздуха(скорости) и выходящего на вентиляторе в канале не работает!... В случае с нашим самолётом(на практике) тяга тогда должна-бы = 0, а в реальности она есть и ровна сопротивлению воздуха на этой скорости.
Может эта теория верна для ТРД, но в случае с вентилятора в канале, это точно не работает...
Но, позвольте... Поясните, о каких скоростях идёт речь.
Собственно, на разности скоростей перед и после вентилятора и создаётся тяга. В этом ни у кого нет сомнений.

1670195221195.png


В случае, о котором я высказываюсь, речь идёт о "разгоне струи за винтом" ( и, в следствие этого, её сужении ) на выходе из канала ( или кольца ). Отсутствию "разгона струи" за пропеллером ( вентилятором ) уделяют основное внимание при рассмотрении потерь КПД пропеллера. Как "изолированного" ( открытого ), так и в коротком кольце и в длинном канале. Когда есть сужение струи = разгон потока далеко за пропеллером ( на расстоянии более радиуса ), это приводит к уменьшению давления за плоскостью пропеллера и снижению его тяги.
Но, в указанной литературе речь идёт о сужении свободно выходящего потока. Т.е. уже за кромкой выхода из канала. Как поведет себя система - "пропеллер в канале" ( или кольце ) если сужение потока организовать, так сказать, "механически" - посредством уменьшения сечения канала на выходе? И как организовать условия для обеспечения идентичной работы пропеллера ( относительно конфигугации системы без сужения канала на выходе )? У меня пока вопросов больше, чем ответов...


1670198802943.png


Соблазн получить на выходе из канала бОльшую скорость связан с возможностью увеличить Vкр. - критическую скорость, при которой кольцо или канал перестают давать дополнительную тягу ( сравнительно с изолированным пропеллером ). Vкр тем выше, чем выше скорость истечения из "сопла" - среза канала, тем выше и скорость полёта, на которой будет, так сказать "вырождаться" пропеллер в канале ( по аналогии с изолированным ).
Один из вариантов - установка "второй ступени" - второго пропеллера и дополнительные затраты мощности. Но и выше максимальная скорость полёта.

1670198953464.png


Однако, на мой взгляд, это имеет смысл, когда первый пропеллер не снимает всю мощность с мотора и, вследствие этого, уже имеет максимальное заполнение и максимальные углы установки лопастей ( как на турбо-вентиляторном двигателе). Например, по причине конструктивного ограничения диаметра, или огромной мощности мотора.

В конструкции рассматриваемого конкретного аппарата от
Malish - ( PJ-II ) мощность мотора полностью и с лихвой реализуется имеющимися пропеллерами. Судя по полученным данным, пропеллеры даже "тяжеловаты" для этого мотора.
 
Последнее редактирование:
И вообще, если у Вас 2й импеллер и так ускоряет воздух, то нафига Вам тогда 1й? Оставьте только малый, скоростной, а 1й выкиньте нафиг. 😉
Имху
Прекрасный вывод! Согласен...
Вот, только что делать на скорости в 300 км/ч с внешним сечением "конуса" канала вентилятора, который летит сужающейся частью к "хвосту"?...
 
Применительно к системе охлаждения из этого уравнения следует: чтобы увеличить поток воздуха, проходящий через радиатор, необходимо увеличить скорость потока, если эффективная площадь радиатора остается неизменной.
Ключевые слова выделены. В предлагаемой гравицапе площадь второго вентилятора вдвое меньше. Поэтому при одинаковой скорости потока, масса перемещаемого воздуха через второй винт будет меньше в 2 раза. Соответственно и потребная мощность вдвое меньше.


И вообще, если у Вас 2й импеллер и так ускоряет воздух, то нафига Вам тогда 1й?
Так он ускоряет уже имеющися поток с V ---> 2V, а не с нуля. И при полёте на скорости V он конечно должен справляться и без первого.
А вот на взлёте кто ему будет такой поток поставлять? 🙂
 
Последнее редактирование:
В конструкции рассматриваемого конкретного аппарата от @Malish - ( PJ-II ) мощность мотора полностью и с лихвой реализуется имеющимися пропеллерами. Судя по полученным данным, пропеллеры даже "тяжеловаты" для этого мотора.

С этого-то и начался наш разговор о правильности расчёта новых лопаток для вентиляторов нашего самолёта сделанного в Самарском университете. Они шире и их шесть(у нас 5) и если наши вентиляторы "тяжеловаты", то что тогда будет? А что касается теорий расчёта вентилятора, то у меня сложилось впечатление что мало кто толком знает правильную теорию расчёта, но каждый старается "двигать" свою теорию, смешивая всё в "кучу"...
 
Однако, на мой взгляд, это имеет смысл, когда первый пропеллер не снимает всю мощность с мотора и, вследствие этого, уже имеет максимальное заполнение и максимальные углы установки лопастей ( как на турбо-вентиляторном двигателе).
Совершенно верно. У меня сам этот вопрос возник, когда я в первый раз увидел на ютубе чешский UL39 Albi. Мне показалось, что летит он как-то с надрывом, что ли. И тогда я подумал, почему бы им не поставить мотор помощнее и найти способ летать быстрее - без кардинальной переделки планера.
 
Совершенно верно. У меня сам этот вопрос возник, когда я в первый раз увидел на ютубе чешский UL39 Albi. Мне показалось, что летит он как-то с надрывом, что ли. И тогда я подумал, почему бы им не поставить мотор помощнее и найти способ летать быстрее - без кардинальной переделки планера.

У чехов вообще проблема не только с мотором, но и с вентилятором тоже. Мощность мотора у них примерно одинаковая с нашим(на вентилятор), обороты и диаметр тоже близки к нашим, но вентилятор совсем другой и спрямляющего аппарата нет. А самолёт разрабатывался в Пражском авиационном университете и куча профессоров в этом участвовало и было финансирование, оборудование для исследований, но всё равно что-то не так посчитали...

ul39-004 (Large).jpg
 
Ключевые слова выделены. В предлагаемой гравицапе площадь второго вентилятора вдвое меньше. Поэтому при одинаковой скорости потока, масса перемещаемого воздуха через второй винт будет меньше в 2 раза. Соответственно и потребная мощность вдвое меньше
А куда денется вторая половина массы от 1го импеллера? 😉

Так он ускоряет уже имеющися поток с V ---> 2V, а не с нуля. И при полёте на скорости V он конечно должен справляться и без первого.
А вот на взлёте кто ему будет такой поток поставлять? 🙂
Чтобы достигнуть, раскрутится до "скорости поставки" второй импеллер должен затратить энергию. Те условно говоря он, все равно делает примерно ту же работу, что и первый плюс добавляет своей. Что на земле, что в полёте. Поэтому 1й импеллер можно выкидывать за ненадобностью. Он лишний
Имху
 
А куда денется вторая половина массы от 1го импеллера? 😉
Я именно для того сначала и рассматривал 2 прямых импеллера, чтобы не думать, куда вторая половина массы денется. 😉

Чтобы достигнуть, раскрутится до "скорости поставки" второй импеллер должен затратить энергию.
А бесплатных пирожков никто не обещал...


Те условно говоря он, все равно делает примерно ту же работу, что и первый плюс добавляет своей. Что на земле, что в полёте. Поэтому 1й импеллер можно выкидывать за ненадобностью. Он лишний
Второй винт не умеет "эффективно" ускорять поток от статики до 2 V.

В компании с первым винтом он будет взлетать с 700 метров, а в одиночку может потребовать 3.1 км полосы.


Цифры 700 метров, 3.1 км - условные и c потолка, только лишь для наглядности. 🙂
 
Последнее редактирование:
Вот вам наивный вопрос. Если позади первого вентилятора отсасывать воздух (вторым вентилятором) будет ли легче первому вентилятор вращаться?
 
Если позади первого вентилятора отсасывать воздух (вторым вентилятором) будет ли легче первому вентилятор вращаться?
Зависит от того, с какой интенсивностью высасывать. Поставьте вопрос более полно.
 
Назад
Вверх