Народный двигатель

Thread moderators: свободник
а не доработаете отечественную запчать напильником - получится вместо авиамотора паровоз
😆 Именно поэтому, для себя взял двигатель Хонда от своего, теперь уже покойного, мотоцикла. А были бы свободные деньги (смешное выражение), купил бы UL Power, и в этой жизни мне бы уже напильник не понадобился.
Написал свой спитч выше, только в поддержку множественных отечественных инициативных групп (ещё более смешное выражение), изводящих отечественных блох надфилями, дабы доказать самим себе, что дух Великого Левши, всё ещё с нами. 😆
Да пребудет с ними сила зиловского поршня, Аминь.
 
Когда то где то прочёл, что впервые они поступили в продажу их Болгарии, а мы и вы тогда были одно и тож...🙂
Тогда еще и Болгария была тож..
Болгарки производились на заводе в г. Ловеч. Сейчас это бренд Спарки. Завод постороили на деньги СЭВа. Закупили неплохое обрудование. Болгария как и Украина была развитой страной, технологии были, но главное был огромный рынок сбыта прежде всего в России. Один Балканкар посталял 180 000 машин в год в СССР. Сейчас остается только вздыхать об этом... 🙂
 
До сих пор работаю с той Спарки ф 150 мм. Один раз менял все подшипники. Купил в 1995-м.
Двигатель будем делать? Или как я, конверсия Спарки, вернее какого-нибудь моторостроительного забугорного бренда из прошлого. Но такого же надёжного как и Спарки. Хотя, по сути если разобраться, чем же надёжнее ихнее от того, что у нас сегодня тут? А если ещё точнее, может ну его к Лешему, разбираться. Если взять сто летающих экспериментальных бортов и посмотреть статистику по СУ, каких больше? Ихних СУ или местных?
Если местных больше, составить следующую статистику. Какие наиболее живучие. И после определения модели, взять и произвести глубокую модернизацию.
Если ихних, забугорных СУ больше, на этих ста Экспериментальных ЛА, написать этим владельцам осуждающие письма. Спросить у них, совесть в течении дня и ночи, не мучает? За державу не обидно?!? А? Я вас спрашиваю!!! Как праздники, так все вместе - ура. А как Отечество без двигателей, так все в тихаря на всяких Хондах-шмондах.
Когда это уже закончится? Эта работа над полноценной, но низкостоемой СУ для СЛА? Или завод Спарки, был оборудован японскими станками с ЧПУ уже 30 лет назад. И поэтому моя болгарка до сих пор работает.
Всё же мне кажется, вопрос не в оборудовании...
Во всём виноваты китайцы. 😆
 
Ага, ага! Китайцы всегда виноваты! А на 100 бортах только на ЯКах наши движки. Всё остальное чистый импорт или слегка переделаный импорт. Конверсии имею в виду да Ротаксы.
 
на всяких Хондах-шмондах.
Решил вставить свои "полкопейки".
на всяких Хондах-шмондах.
Куда нашему, довольно нищему, любителю авиации податься? "Золотого запасу" у летающих, втихаря, "панов-атаманов" нетути, вот и приходится сооружать гравицапы из чего придётся. Для единичных, частных, воздушных судов это вполне приемлемое решение. А вот когда на государственном уровне пытаются втюхать автоконверсию на самолёт гражданской авиации, это уже попахивает волюнтаризмом и полной технической неграмотностью. Экономистам-манагерам это простительно, а вот инженерам из профильных НИИ как бы не совсем.
Да пребудет с ними сила зиловского поршня, Аминь.
Вот картинки на эту тему. В современных реалиях это просто хобби отдельных личностей, в том числе и меня. Покажу своё "творчество"

4Х10,95х10.1.png


4Х10,95х10.png


108х100.png


АПД-100.1.png


АПД-100.2.png


Двигатель АКМ-314.png

Верхний Х-образный двигатель имеет размерность ф109,5х100 (3-й ремонтный размер Зил-375) выпускает Мичуринск. Мощность 130 л.с. при 2800.
Оппозит сделан как аналог UL-Power, имеет размерность ф108х100. Мощность 115 сил при 2800.
На последующих 2-х картинках показан 4-х тактный ПДП-двигатель с балансирным механизмом. Размерность ф100х100. Мощность 108 л.с. при 2800, охлаждение жидкостное.
На последней картинке двигатель АКМ-314, жидкостного охлаждения, нижнеклапанный, аналог D-мотора. Размерность Ф100х100, мощность 108 л.с. при 2800.
Самый лёгкий, Х-образный двигатель, фактически спарка 2-х V-образников с углом развала 75 градусов. Думаю что всё таки лучше пойти на некоторое увеличение вибраций на холостом ходу и сделать угол развала 60 градусов.
В общем. Каждый по своему с ума сходит!
 
Последнее редактирование:
Решил вставить свои "полкопейки".

Куда нашему, довольно нищему, любителю авиации податься? "Золотого запасу" у летающих, втихаря, "панов-атаманов" нетути, вот и приходится сооружать гравицапы из чего придётся. Для единичных, частных, воздушных судов это вполне приемлемое решение. А вот когда на государственном уровне пытаются втюхать автоконверсию на самолёт гражданской авиации, это уже попахивает волюнтаризмом и полной технической неграмотностью. Экономистам-манагерам это простительно, а вот инженерам из профильных НИИ как бы не совсем.

Вот картинки на эту тему. В современных реалиях это просто хобби отдельных личностей, в том числе и меня. Покажу своё "творчество"

Посмотреть вложение 473233

Посмотреть вложение 473234

Посмотреть вложение 473235

Посмотреть вложение 473236

Посмотреть вложение 473237

Посмотреть вложение 473238
Верхний Х-образный двигатель имеет размерность ф109,5х100 (3-й ремонтный размер Зил-375) выпускает Мичуринск. Мощность 130 л.с. при 2800.
Оппозит сделан как аналог UL-Power, имеет размерность ф108х100. Мощность 115 сил при 2800.
На последующих 2-х картинках показан 4-х тактный ПДП-двигатель с балансирным механизмом. Размерность ф100х100. Мощность 108 л.с. при 2800, охлаждение жидкостное.
На последней картинке двигатель АКМ-314, жидкостного охлаждения, нижнеклапанный, аналог D-мотора. Размерность Ф100х100, мощность 108 л.с. при 2800.
Самый лёгкий, Х-образный двигатель, фактически спарка 2-х V-образников с углом развала 75 градусов. Думаю что всё таки лучше пойти на некоторое увеличение вибраций на холостом ходу и сделать угол развала 60 градусов.
В общем. Каждый по своему с ума сходит!
Ну так зиловский поршень из Мичуринска и есть автоконверсия. Разве нет?
 
Решил вставить свои "полкопейки".

Куда нашему, довольно нищему, любителю авиации податься? "Золотого запасу" у летающих, втихаря, "панов-атаманов" нетути, вот и приходится сооружать гравицапы из чего придётся. Для единичных, частных, воздушных судов это вполне приемлемое решение. А вот когда на государственном уровне пытаются втюхать автоконверсию на самолёт гражданской авиации, это уже попахивает волюнтаризмом и полной технической неграмотностью. Экономистам-манагерам это простительно, а вот инженерам из профильных НИИ как бы не совсем.

Вот картинки на эту тему. В современных реалиях это просто хобби отдельных личностей, в том числе и меня. Покажу своё "творчество"

Посмотреть вложение 473233

Посмотреть вложение 473234

Посмотреть вложение 473235

Посмотреть вложение 473236

Посмотреть вложение 473237

Посмотреть вложение 473238
Верхний Х-образный двигатель имеет размерность ф109,5х100 (3-й ремонтный размер Зил-375) выпускает Мичуринск. Мощность 130 л.с. при 2800.
Оппозит сделан как аналог UL-Power, имеет размерность ф108х100. Мощность 115 сил при 2800.
На последующих 2-х картинках показан 4-х тактный ПДП-двигатель с балансирным механизмом. Размерность ф100х100. Мощность 108 л.с. при 2800, охлаждение жидкостное.
На последней картинке двигатель АКМ-314, жидкостного охлаждения, нижнеклапанный, аналог D-мотора. Размерность Ф100х100, мощность 108 л.с. при 2800.
Самый лёгкий, Х-образный двигатель, фактически спарка 2-х V-образников с углом развала 75 градусов. Думаю что всё таки лучше пойти на некоторое увеличение вибраций на холостом ходу и сделать угол развала 60 градусов.
В общем. Каждый по своему с ума сходит!
И что, каждый из них есть в металле и есть результаты испытаний (хотя бы на стенде) ?
 
(хотя бы на стенде)
Я же вам написал, это хобби! Какой металл, какие стенды, какие испытания, вы хоть представляете себе порядок цифр (в дензнаках) на всё это? Ни какой частный инвестор в России не потянет без Гос. поддержки производство нового авиа мотора. Мы этот этап уже проходили. Один экземпляр двигателя есть в металле, второй тип двигателя частично изготовлен. Ну нет у наших нормальных бизнесменов (не олигархов) таких денег. К примеру, организация производства дизельного двигателя, рядная шестёрка купленная по моему у французов, сейчас это ЯМЗ-560, обошлась государству в сумму более 7 миллиардов рублей. Понятно, организация мелкосерийного производства поршневого авиамотора, будет стоить дешевле, но для бизнеса цифра будет заоблачная. В Бельгии, разработчикам D-мотора был выделен государственный грант. Только не нужно сравнивать Западную Европу и Россию. Европа имеет общий рынок и численность населения более 500 млн. человек. У нас нет и 150 млн. человек и рынок АОН на стадии мелкоскопического. Пока само государство не озадачится этой проблемой, к примеру как при Сталине, ничего с места не сдвинется. Так и будут пытаться впихнуть не впихуемое на гражданские самолёты. Нашим ответственным работникам не мешает регулярно перечитывать сказку Пушкина "О попе и работнике его Балде".
 
  • Мне нравится!
Reactions: BSM
Я же вам написал, это хобби! Какой металл, какие стенды, какие испытания, вы хоть представляете себе порядок цифр (в дензнаках) на всё это? Ни какой частный инвестор в России не потянет без Гос. поддержки производство нового авиа мотора. Мы этот этап уже проходили. Один экземпляр двигателя есть в металле, второй тип двигателя частично изготовлен. Ну нет у наших нормальных бизнесменов (не олигархов) таких денег. К примеру, организация производства дизельного двигателя, рядная шестёрка купленная по моему у французов, сейчас это ЯМЗ-560, обошлась государству в сумму более 7 миллиардов рублей. Понятно, организация мелкосерийного производства поршневого авиамотора, будет стоить дешевле, но для бизнеса цифра будет заоблачная. В Бельгии, разработчикам D-мотора был выделен государственный грант. Только не нужно сравнивать Западную Европу и Россию. Европа имеет общий рынок и численность населения более 500 млн. человек. У нас нет и 150 млн. человек и рынок АОН на стадии мелкоскопического. Пока само государство не озадачится этой проблемой, к примеру как при Сталине, ничего с места не сдвинется. Так и будут пытаться впихнуть не впихуемое на гражданские самолёты. Нашим ответственным работникам не мешает регулярно перечитывать сказку Пушкина "О попе и работнике его Балде".
Каким дураком надо быть, чтобы вложиться в такое сомнительное предприятие, как авиационный двигатель, которого нет даже в рабочем экземпляре, с подтверждёнными характеристиками.
 
Каким дураком надо быть, чтобы вложиться в такое сомнительное предприятие, как авиационный двигатель, которого нет даже в рабочем экземпляре, с подтверждёнными характеристиками.
Каким дураком надо быть, чтобы вложиться в такое сомнительное предприятие, как авиационный двигатель, который даже не в серийном производстве, и не налажена сеть сбыта и сервисного обслуживания!!!
 
  • Великолепно!
Reactions: BSM
Каким дураком надо быть, чтобы вложиться в такое сомнительное предприятие, как авиационный двигатель, которого нет даже в рабочем экземпляре, с подтверждёнными характеристиками.
Кто хочет летать ищет способ, кто не хочет ищет причину. 🙂
Кто не делает свои двигатели будет покупать чужие. Если не будет санкций. Если будут, будет летать на батуте...
 
Написал пост, вставил картинки, отправил и случайно тут же удалил его. Второй раз писать уже лень. Так что теперь сокращенно.
Короче, у меня тоже есть картинки в цвете. 🤓

Коленвал с отпиленными противовесами от ЗМЗ 514 с родными шатунами и новодельными поршнями.
И двигатель, который можно сделать на этой основе. (140 л.с. при 2800 об. и при массе в сборе 90 кг). Модель не доработана, потому что нет полных геометрических данных деталей.
На мой взгляд, такой двигатель наиболее перспективен из отечественных комплектующих, а главное надежен, потому что сделан из деталей дизеля.

Шторм колено.jpg


Шторм.jpg
 
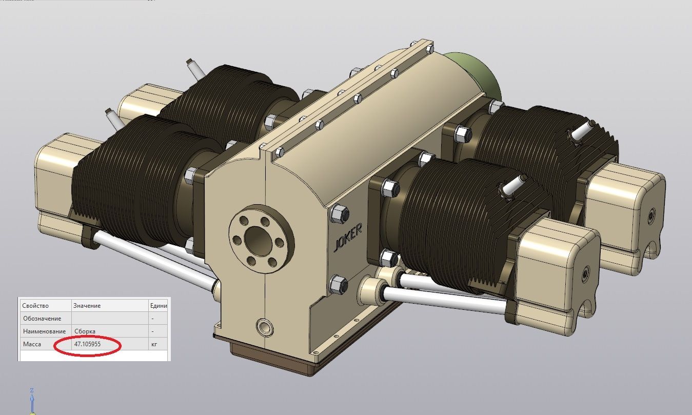
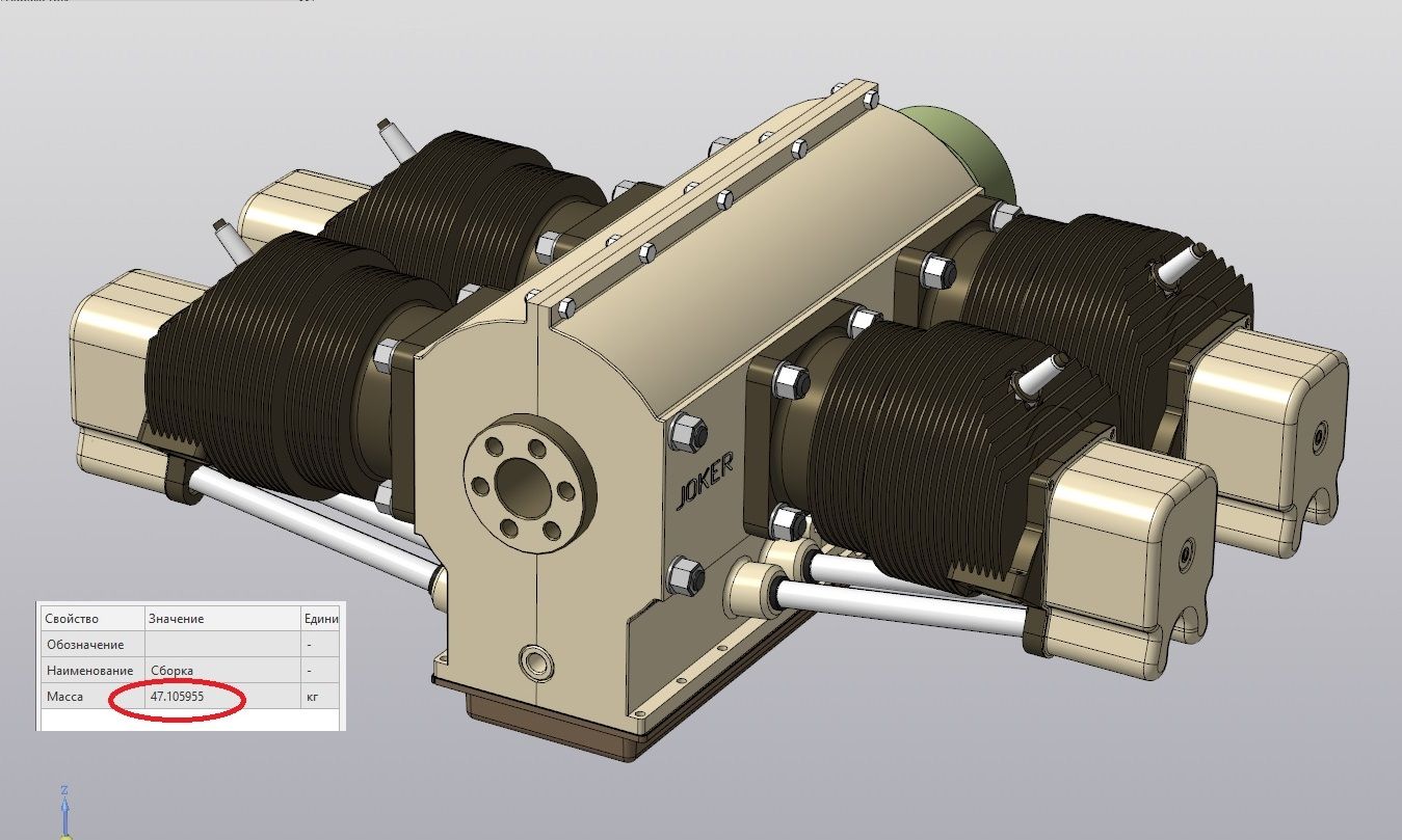
А это то, что мне сейчас доступно к реализации. Боевой вес 55 кг и 70л.с. при 3200 об. Понимаю, что не туда ни сюда, но вертолет или автожир с таким движком вписать в 115 кг вполне можно (вертолет одновинтовой имеется в виду).

моторен.jpg
 
Масса 55 кг - это правда без стартера но с глушителем (в модели удалил, потому что буду перепроектировать).
Картер уже отлит. Немного другой, чем на модели, потому что опытный образец изготавливаю на основе Митцубиси 2 л. (что есть в наличие).

20210411_233208.jpg
 
Еще очень много времени потратил на разработку такого оппозита, но он требует спец коленвала, который я сейчас не могу изготовить (вес 32 кг, мощность 40 л.с.). Да и потерял теперь к такому двигателю интерес.
Деталировка моделей у меня конечно на такая как у Алексея К. но особенно и задачи такой не было.

вид1.jpg
 
А это то, что мне сейчас доступно к реализации. Боевой вес 55 кг и 70л.с. при 3200 об. Понимаю, что не туда ни сюда, но вертолет или автожир с таким движком вписать в 115 кг вполне можно (вертолет одновинтовой имеется в виду).

Посмотреть вложение 473287
С такими характеристиками на многие ультралайты встанет
 
Назад
Вверх