Народный двигатель

Thread moderators: свободник
Вот картинки на эту тему. В современных реалиях это просто хобби отдельных личностей, в том числе и меня. Покажу своё "творчество"
Верхний Х-образный двигатель имеет размерность ф109,5х100 (3-й ремонтный размер Зил-375) выпускает Мичуринск. Мощность 130 л.с. при 2800.
Оппозит сделан как аналог UL-Power,
Алексей, у обоих этих двигателей, форма картера... пугает. Я понимаю, компьютерная графика, так красивше. Но изготавливать будет сложнее даже с учётом ЧПУ станка. Понятное дело, ЧПУ станку пофиг какая форма. Но сопряжения цилиндра и сферы с различными элементами, будут сложнее. Не надо гнаться за весовой минимизацией. Технологичность изготовления тут на первом месте.

... Для единичных, частных, воздушных судов это вполне приемлемое решение. А вот когда на государственном уровне пытаются втюхать автоконверсию на самолёт гражданской авиации, это уже попахивает волюнтаризмом и полной технической неграмотностью...
Очень важный спитч. В нём скрыт глубокий смысл. А сам смысл скрыт то же глубоко.
Если государственный уровень не опирается на единичные, частные воздушные суда, система статически неопределима. Можно сколько угодно рассматривать варианты опирания государства, результат будет никакой. Государство, это прежде всего, работающие частники. Которые сами определяют и политику, и экономику. Но никак не наоборот. Поэтому вопросы государственного уровня, в государстве, где нет легально работающего и оберегаемого частника, это нонсенс. Утопия.
Считающие себя частниками люди, будут адаптировать для своих задач, уже готовые решения. А опирающиеся на "государственный уровень", и "народное сознание", станут новыми партократами и наденут портупеи с наганами. Что бы объяснить этому народному сознанию, в чём цель и задачи их нового государства. В природе ничего нового нет, всё изобретено, и всё повторяется. Проще использовать готовые решения и проводить их адаптацию к конкретным личным задачам.
 
Еще очень много времени потратил на разработку такого оппозита, но он требует спец коленвала, который я сейчас не могу изготовить (вес 32 кг, мощность 40 л.с.). Да и потерял теперь к такому двигателю интерес.
А почему интерес потеряли? Долго рисовали? Или нашли свои же косяки? Или, не дай Бог, стало не до компьютера. Это очень важно для тех, кто пойдёт таким же путём. Типа как Илон Маск. Понарисовывал двадцать лет назад, космических перспектив и чуть "по миру не пошёл". А теперь вот оказалось, работает. И даже очень.
Т.е. рисовал правильно и сохранив веру, начал понемногу напильником работать. Может и так и надо?
А если получится коленвал изготовить, интерес вернётся? Тогда потеря интереса не оправдана. Из за какого то колена.
 
А почему интерес потеряли?
Вибрация! И ширина за 800 мм. Немного напрягают.
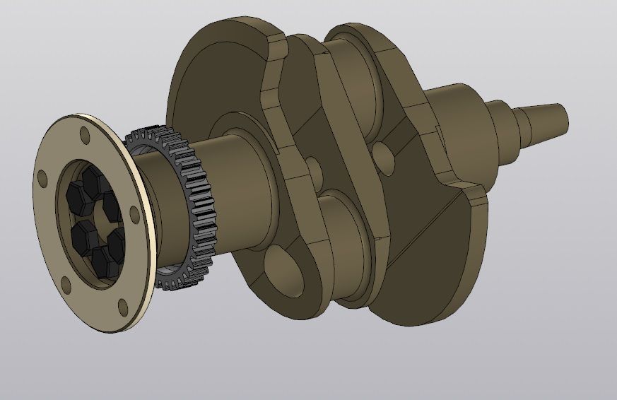
У меня на этот двигатель уже все закуплено, и все комплектующие на месте и даже картер (первый опыт был отлит), но сами наверное понимаете, тоже же в теме, с ограниченным бюджетом любая мелочь может оказаться шлагбаумом. Ну и да, коленвал. Кстати вот таким он должен быть.

к.ст..jpg
 
Кто хочет летать ищет способ, кто не хочет ищет причину. 🙂
Кто не делает свои двигатели будет покупать чужие. Если не будет санкций. Если будут, будет летать на батуте...
А что , вы уважаемый, предпочтёте, сертифицированный двигатель известного производителя, или мотор собранный неизвестным умельцем в гараже?
 
Но изготавливать будет сложнее даже с учётом ЧПУ станка.
Ну если хотите потратиться на заневоливающую оснастку при фрезеровании картера из плиты, это ваш выбор. У UL-Powera, Джабиру, D-мотора плавненько перешли на литые картера, после того как "наелись" простоты цельнофрезерованных картеров. Я не сторонник выгрызания картера на фрезерном ЧПУ, лучше потратиться на деревянную литейную оснастку чем потом "пластаться" с промежуточными отжигами и заневоливающей оснасткой.
Очень важный спитч. В нём скрыт глубокий смысл. А сам смысл скрыт то же глубоко.
Если государственный уровень не опирается на единичные, частные воздушные суда, система статически неопределима. Можно сколько угодно рассматривать варианты опирания государства, результат будет никакой. Государство, это прежде всего, работающие частники. Которые сами определяют и политику, и экономику. Но никак не наоборот. Поэтому вопросы государственного уровня, в государстве, где нет легально работающего и оберегаемого частника, это нонсенс. Утопия.
Считающие себя частниками люди, будут адаптировать для своих задач, уже готовые решения. А опирающиеся на "государственный уровень", и "народное сознание", станут новыми партократами и наденут портупеи с наганами. Что бы объяснить этому народному сознанию, в чём цель и задачи их нового государства. В природе ничего нового нет, всё изобретено, и всё повторяется. Проще использовать готовые решения и проводить их адаптацию к конкретным личным задачам.
Континенталь, Франклин и протчие, протчие, протчие тоже "опирались" на частника. И где они? Ваши доводы неубедительны. Сами определяют политику и экономику, это просто эпохально. В каком государстве вы это видели? Поделитесь. Миром правят барыги и эта форма правления называется демократия.
 
Кстати вот таким он должен быть.
Если у вас двигатель будет иметь обороты не более 3200, на кой коленвалу противовесы? Если хотите получить редукторный двигатель, и потом мучиться с ним то противовесы само собой нужны.
 
А что , вы уважаемый, предпочтёте, сертифицированный двигатель известного производителя, или мотор собранный неизвестным умельцем в гараже?
Я предпочту сертифицированный двигатель известного российского производителя. 🙂
 
Вибрация! И ширина за 800 мм. Немного напрягают.
У меня на этот двигатель уже все закуплено, и все комплектующие на месте и даже картер (первый опыт был отлит), но сами наверное понимаете, тоже же в теме, с ограниченным бюджетом любая мелочь может оказаться шлагбаумом. Ну и да, коленвал. Кстати вот таким он должен быть.

Посмотреть вложение 473291
он требует спец коленвала, который я сейчас не могу изготовить

Поверьте такой коленвал с цельной шестерней, и еще заниженной относительно примыкающего фланца, не только Вы не можете изготовить ,ну и непонятно, уплотнение предусмотрено сальниковой набивкой что-ли? Я думаю Вам нужно поплотнее общаться с технологами ,прежде чем воплощать свои разработки в металле.
 
Если у вас двигатель будет иметь обороты не более 3200, на кой коленвалу противовесы?
Нужны обязательно, иначе вибрация будет не горюй! Это же не четырех цилиндровый, у которого шейки друг друга уравновешивают, центробежка лишь нагружает сам коленвал на изгиб (без противовесов) и эта нагрузка в пределах штатных нагрузок от шатунов. Поэтому да, на таких оборотах четырехцилиндровые могут обходиться без противовесов. А здесь любой дисбаланс будет вылезать наружу, к тому же двигатель относительно легкий. Этих, кстати, противовесов все равно не достаточно.
ну и непонятно, уплотнение предусмотрено сальниковой набивкой что-ли?
Справедливое замечание. Изначально эта часть была сборной и крепилась торцевыми болтами, поскольку коренная шейка большого диаметра (62мм). Потом из-за веса перестроил вот так, и сальник остался без решения. 🤔
До него просто дело не успело дойти, все работы по такому движку отложены на неопределенный срок.

кол..jpg
 
Так а какие сложности с четырёхцелиндровым на 70 л.с.?
Никаких, абсолютно! 80% деталей продаются в любом магазине автозапчасти Ваз. Упор сделан не на увеличение объема двигателя, а на современные методы повышения КПД, а значит мощности.
Долгое время меня отталкивала сама мысль использовать колено от рядной четверки на оппозит, это же якобы длинно и тяжело, но оказалось длина движка увеличивается всего на 7 см, масса остается той же, зато снимается целая куча проблем.
Во-первых, существенно разгружаются шатунные шейки коленвала, не даром же Субаровцы почти на нет свели толщину щек коленвала, но сделали его полноопорным.
Во-вторых, разгружается и картер (остается сжатие и кручение), потому что все шпильки идут от цилиндра к противоположному цилиндру. Нагрузка в креплениях цилиндров получается симметричной.
Например, у Лайка лишь 2 шпильки от каждого цилиндра проходят над опорными пастелями, остальные остаются как бы висячими в картере. Это при термических деформациях и нагрузках создает внутренние напряжения на стыках цилиндров с картером. Там у них эта проблема довольно существенная, требует сборки разборки двигателя только квалифицированными мастерами.
В-третьих, цилиндры не толкаются между собой и свободно дышат охлаждающим воздухом. Но надо брать колено только от переднеприводных авто, у заднеприводных колено все же слишком длинное.

Требуется лишь изготовить литье. Сейчас в свободное время экспериментирую с цилиндрами. Пока не все получается.
 
Последнее редактирование:
ну и непонятно, уплотнение предусмотрено сальниковой набивкой что-ли?
Можно изготовить из двухкомпонентного полиуретана сальник без металлической оправки, затем натянуть его на коленвал (он растягивается) и вставить в сборный сальниковый корпус.
 
Можно изготовить из двухкомпонентного полиуретана сальник без металлической оправки, затем натянуть его на коленвал (он растягивается) и вставить в сборный сальниковый корпус.
А что под автомобильную манжету сделать нельзя? Их вагон всяких!
 
Континенталь, Франклин и протчие, протчие, протчие тоже "опирались" на частника. И где они? Ваши доводы неубедительны. Сами определяют политику и экономику, это просто эпохально. В каком государстве вы это видели? Поделитесь. Миром правят барыги и эта форма правления называется демократия.
Спасибо. Значит мой выбор мотоциклетного двигателя, сделан правильно. Ещё раз спасибо.

А что , вы уважаемый, предпочтёте, сертифицированный двигатель известного производителя, или мотор собранный неизвестным умельцем в гараже?
Моя статистика по этому форуму, позволяет с уверенностью утверждать, что предпочтение отдаётся двигателю Ротакс, и конверсии различных импортных двигателей. Касательно различных импортных, многие из них собраны именно неизвестными умельцами и в гаражах. Аренда хорошего помещения в ..."мире которым правят барыги", непозволительная роскошь в наших широтах. Средний класс, как говорил покойный Стив Джобс, формируется в гаражах.
Ладно, я пошёл в арендуемый гараж, определять свою личную политику и экономику на моторе Хонда. Желаю всем побыстрее решить вопросы гос.финансирования серийного, отечественного, авиационного. Ну и порадоваться успешным испытаниям прототипа. Надо торопиться товарищи, Маск скоро на Марсе строиться начнёт.
 
Спасибо. Значит мой выбор мотоциклетного двигателя, сделан правильно. Ещё раз спасибо.


Моя статистика по этому форуму, позволяет с уверенностью утверждать, что предпочтение отдаётся двигателю Ротакс, и конверсии различных импортных двигателей. Касательно различных импортных, многие из них собраны именно неизвестными умельцами и в гаражах. Аренда хорошего помещения в ..."мире которым правят барыги", непозволительная роскошь в наших широтах. Средний класс, как говорил покойный Стив Джобс, формируется в гаражах.
Ладно, я пошёл в арендуемый гараж, определять свою личную политику и экономику на моторе Хонда. Желаю всем побыстрее решить вопросы гос.финансирования серийного, отечественного, авиационного. Ну и порадоваться успешным испытаниям прототипа. Надо торопиться товарищи, Маск скоро на Марсе строиться начнёт.
МАск едет в один конец. Пожелаем ему счастливого пути. Туда надо не всем.... 🙂
 
Спасибо. Значит мой выбор мотоциклетного двигателя, сделан правильно. Ещё раз спасибо.


Моя статистика по этому форуму, позволяет с уверенностью утверждать, что предпочтение отдаётся двигателю Ротакс, и конверсии различных импортных двигателей. Касательно различных импортных, многие из них собраны именно неизвестными умельцами и в гаражах. Аренда хорошего помещения в ..."мире которым правят барыги", непозволительная роскошь в наших широтах. Средний класс, как говорил покойный Стив Джобс, формируется в гаражах.
Ладно, я пошёл в арендуемый гараж, определять свою личную политику и экономику на моторе Хонда. Желаю всем побыстрее решить вопросы гос.финансирования серийного, отечественного, авиационного. Ну и порадоваться успешным испытаниям прототипа. Надо торопиться товарищи, Маск скоро на Марсе строиться начнёт.
Да пусть пацаны делают и экспериментируют с отечественными запчастями. Чем черт не шутит, глядишь и родят чтой-то пошевеливающее поршнями не более 2500 об/мин без редуктора и долго не развалится. А нам счастье то какое будет... И альтернатива моему Хирту мо.. быть.. наконец найдется 🙂
 
Спасибо. Значит мой выбор мотоциклетного двигателя, сделан правильно. Ещё раз спасибо.


Моя статистика по этому форуму, позволяет с уверенностью утверждать, что предпочтение отдаётся двигателю Ротакс, и конверсии различных импортных двигателей. Касательно различных импортных, многие из них собраны именно неизвестными умельцами и в гаражах. Аренда хорошего помещения в ..."мире которым правят барыги", непозволительная роскошь в наших широтах. Средний класс, как говорил покойный Стив Джобс, формируется в гаражах.
Ладно, я пошёл в арендуемый гараж, определять свою личную политику и экономику на моторе Хонда. Желаю всем побыстрее решить вопросы гос.финансирования серийного, отечественного, авиационного. Ну и порадоваться успешным испытаниям прототипа. Надо торопиться товарищи, Маск скоро на Марсе строиться начнёт.
Даже если не принимать трудности, связанные с сертификацией, а лишь оценив коньюктуру рынка таких моторов и предпочтения потребителей можно с уверенностью утверждать, что отечественный авиационный двигатель это несбыточная фантастика.
 
а лишь оценив коньюктуру рынка таких моторов и предпочтения потребителей можно с уверенностью утверждать...

А можете поделится анализом конЪюНктуры рынка, для тех кто пропустил последние 35 лет отечественного авиадвигателестроения? Чтобы, так сказать, быть на одной волне и понимать факторы на которых базируется ваше мнение.
 
А можете поделится анализом конЪюНктуры рынка, для тех кто пропустил последние 35 лет отечественного авиадвигателестроения? Чтобы, так сказать, быть на одной волне и понимать факторы на которых базируется ваше мнение.
Не сочтите за бестактность, а вы на чём летаете?
 
Немного другой, чем на модели, потому что опытный образец изготавливаю на основе Митцубиси 2 л. (что есть в наличие).
На фото коленвал и поршневая похожа на волговские... хотя эти движки - близнецы...
Упор сделан не на увеличение объема двигателя, а на современные методы повышения КПД, а значит мощности.
Не верьте рекламе - есть современные методы обмана а не КПД... Мицубиси бензинка смог догнать дизель по КПД только с головками прямого впрыска и то не пошел из-за требовательности к топливу...

лишь оценив коньюктуру рынка таких моторов и предпочтения потребителей можно с уверенностью утверждать, что отечественный авиационный двигатель это несбыточная фантастика.
Из волговского 402 движка (на который есть полная КД и отлаженная технология) можно сделать легкую и мощную конфетку на 3 литра, поставив головку с верхним распредвалом (конечно придётся сделать на него надежный редуктор а не ремень ГРМ)... зато с распредвала, как многие тут предлагали, можно и снимать момент... Как образец головки лучший выбор Мицубиси 4G64 - не нашел в ней ни одной лишней детали (кроме канала EGR конечно 🙂)
 
Назад
Вверх