Thread moderators: Malish
Может я не правильно обозвал добавку скорости к имеющейся перед вентилятором?
Да, неправильно. Добавка к скорости имеет размерность скорости - это метры / сек.
А вы назвали её скорость изменения скорости, т. е. ускорение. Это метры / сек^2

Тогда я поясню что я имел ввиду.
. . . . . .
Теперь разделив джоули на секунды получим ватты, то есть мощность.
Теперь, после поправки, размерность верная.
 
Вентилятор со старыми лопатками(плоско-выпуклыми) мог иметь КПД 0,6-0,65, а с новыми(как на ЦАГИ вентиляторе ОВ-23М) 0,8-0,85 - вот Вам 20%
Давайте уточним что такое КПД движителя у котором вращаются лопасти.
Для импеллера в котором вращается вентилятор достичь КПД равный 0,6 - 0,65 весьма непросто. Скажем это почти предел.
А вот у вертолетного ротора можно с натягом добраться до КПД 0,8 - 0,85.
Почему это так?
Всё дело в скорости воздуха проходящего поперек ометаемой винтом (лопатками) площади.
Это только у идеального винта КПД равен 100 %. А в реальном надо учитывать угол обдува лопасти.

Для примера, почти от балды, примем условие, что на неком радиусе окружная скорость участочка лопасти равна 100 м/с и сам вентилятор импеллера вращается в потоке воздуха 100 м/с.
Кстати эта скорость для импеллера складывается из скорости воздуха на входе импеллера и плюс то приращение скорости воздуха, которое сообщается вращающимися лопастями.
Следовательно "поколдовав" с треугольником скорости воздуха обдувающего этот конкретный участочек лопасти мы увидим, что угол обдува в том месте составит 45 градусов.
Что это означает?
Это означает, что подъемная сила рожденная тем участочком лопасти будет направлена на угол 45 градусов по направлению относительно оси вращения. Таким образом сила тяги этого участка лопасти будет равна только 0,7 от подъемной силы участочка лопасти.
И если бы во внимание принимать при определении КПД только силу тяги, то у этого участочка лопасти КПД был бы только 0,7.
Но беда в том, что на КПД влияет еще и сила сопротивления вращению у того участочка лопасти. А сила эта будет не маленькая. Её величина составит 0,7 от величины подъемной силы.
Следовательно это потребует приложить дополнительную мощность, и не маленькую.
По мере приближения к корню лопасти эта картина будет усугубляться снижая итоговый КПД.

Теперь посмотрим чему может быть равен КПД на кончике лопасти.
Если принять окружную скорость лопасти равную 250 м/с, а скорость поперек плоскости вращения равную 100 м/с, то угол обдува на конце лопасти будет равен 21,8 градуса.
При этом скорость обдува кончика лопасти составит примерно 270 м/с, а сила тяги уменьшится до 0,928 от подъемной силы, но сила сопротивления всё же составит 0,371 от подъемной силы, хотя аэродинамическое качество в том месте лопасти даже равное 20 вроде бы вносило бы силу на уровне только 5 % от подъемной силы.
Теперь подставьте свои значения скоростей вдоль лопасти и убедитесь, что Вам очень сильно повезло с достигнутым КПД на уровне 0,6 - 0,65.
А про уровни 0,8- 0,85 вообще забудьте. Это не про Вас.
Таких показателей трудно добиться для вертолетных несущих винтов.
 
А вы назвали её скорость изменения скорости, т. е. ускорение. Это метры / сек^2
Я там некорректно высказался и уже поправился.
Думаю непонимание снято.
Но суть дела не поменялась при уточнении что я имел ввиду.
 
Анатолий, я уже устал с Вами "бодаться" - именно что "бодаться", потому-что Вы упрямый как баран(извините, не хотел Вас оскорбить как либо). Я Вам говорю одно, Вы мне про другое. Я же Вам сказал, что вся информация которую я здесь озвучил, идёт из доклада о расчёте и выборе вентилятора для нашего самолёта сделанную профессором Самарского авиационного университета Шаховым В.Г.. Его вывод(профессора) был озвучен примерно так:
"Не изменяя геометрии каналов, самой вентиляторной установки и так-же параметров СУ, можно повысить статическую тягу только где -то килограмм на 100".
Если Вы не согласны с этим, то все вопросы и доказательства пожалуйста письменно выложите здесь, ссылаясь на этот расчёт который я уже публиковал здесь и сегодня позже снова про сканирую и опубликую. Вот тогда это будет не "пустая болтовня" с Вашей стороны. Хотя Вы мне и раньше обещали это сделать, я Вам для этого дал всю информацию по старым вентиляторам и новым лопаткам.
Увы, от Вас я так и ничего не получил - похоже вы просто использовали эту информацию в своих целях. Может хоть так Вы выполните свои обещания, а не используете мою информацию(за которую мы заплатили) просто для себя.
Не хотел я это публично озвучивать, но Вы меня вынуждаете.
Давайте с Вами договоримся - Вы публично здесь выкладываете то что мне обещали и я забуду про этот не приятный случай. Только пожалуйста обоснуйте это как положено(не просто на словах) - пусть все посмотрят и определят кто здесь прав по расчёту нового вентилятора на наш самолёт...
И так я сегодня снова "выложу" расчёт профессора Шахова В.Г. и мы все ждём Вашего обсуждения и вывода по нему...
Идёт?
 
Хотя Вы мне и раньше обещали это сделать, я Вам для этого дал всю информацию по старым вентиляторам и новым лопаткам.
Приношу Вам свои извинения по поводу не исполнения моих обещаний.
Просто катастрофически не хватало времени.
Сразу после того как, меня подгрузили к работам на моем ЧПУ станке для нужд беспилотной авиации спецприменения.
Вставал к станку в 10 утра и отходил в 23 часа.
Но после заказчики стали нерегулярно платить , а потом задержав выплаты на пять месяцев так и не заплатили полностью за уже выполненные работы. Пришлось расстаться с ними.
Тут я переключился на ремонт квартиры для родственников, потом начала разваливаться дача, потом в своей квартире появились неотложные ремонтные работы.
Сейчас осталась только та квартира родственников, но время по вечерам появилось.
Честно сказать я уже подумал, что мои расчеты Вам не потребуются.
Не подумайте, что я это делал ради выуживания неких секретных данных от мерта с научным званием по методике расчета импеллеров.
мне это совершенно не нужно. Как Вы заметили, я вожусь с вертолетной несущей системой.
И если такая необходимость еще остается, хотя бы в части кто прав, то я займусь этой задачей.

Естественно с объяснением того или иного принятого конструктивного решения.
 
Приношу Вам свои извинения по поводу не исполнения моих обещаний.
Просто катастрофически не хватало времени.
Сразу после того как, меня подгрузили к работам на моем ЧПУ станке для нужд беспилотной авиации спецприменения.
Вставал к станку в 10 утра и отходил в 23 часа.
Но после заказчики стали нерегулярно платить , а потом задержав выплаты на пять месяцев так и не заплатили полностью за уже выполненные работы. Пришлось расстаться с ними.
Тут я переключился на ремонт квартиры для родственников, потом начала разваливаться дача, потом в своей квартире появились неотложные ремонтные работы.
Сейчас осталась только та квартира родственников, но время по вечерам появилось.
Честно сказать я уже подумал, что мои расчеты Вам не потребуются.
Не подумайте, что я это делал ради выуживания неких секретных данных от мерта с научным званием по методике расчета импеллеров.
мне это совершенно не нужно. Как Вы заметили, я вожусь с вертолетной несущей системой.
И если такая необходимость еще остается, хотя бы в части кто прав, то я займусь этой задачей.

Естественно с объяснением того или иного принятого конструктивного решения.

В данный момент уже не нужно - лопатки сделаны, вентиляторы готовятся к испытаниям. Тогда, если-бы у меня было Ваше заключение, то я бы обратился к Шахову за объяснениями и с вопросом о исправлении ошибок(если такие были) или потребовал-бы вернуть деньги за неправильно сделанную работу(если таковая была). Теперь прошло много времени и подымать этот вопрос уже поздно. Однако испытания покажут была-ли в расчётах ошибка или нет.
Я всё равно выложу этот расчёт вентилятора на общее обозрение потому-что после испытаний этих вентиляторов всем(кто следит за темой) будет интересно посмотреть насколько точно расчёт был правильным. Хотя первые испытания будут с 5 лопаточными вентиляторами. Мы решили сделать этот эксперимент для себя, что-бы посмотреть разницу в их работе по отношению 6 лопаточных. Как только проведём испытания 5 лопаточных, сразу начнём испытывать 6 лопаточные. Втулки для них готовим, а все 12 новых лопаток у нас уже сделаны.
 
Как обещал прилагаю работу проф. Шахова В.Г. по вентилятору к нашему самолёту PJ-II Dreamer:

Расчёт вентилятора(1).jpg
Расчёт вентилятора(2).jpg
Расчёт вентилятора(3).jpg
Расчёт вентилятора(4).jpg
Расчёт вентилятора(5).jpg
Расчёт вентилятора(7).jpg
Расчёт вентилятора(8).jpg
Расчёт вентилятора(9).jpg
Расчёт вентилятора(10).jpg


Расчёт вентилятора(6).jpg
 
Извиняюсь за размещение двух страниц не по порядку, вроде-бы всё делал правильно, но где-то напутал.. Надеюсь разобрались.
Разделил лопатки по разнице в весе на два вентилятора - более тяжёлые установил на один вентилятор, а более лёгкие на другой:

P2172691.JPG

P2172692.JPG

Так-же "раскидал" их по весу в самой втулке, что-бы их весовая разница не сосредоточилась на одной стороне:

P2172700.JPG

P2172699.JPG

Результат получился неплохой, надеюсь проблем с балансировкой не будет.
P2172696.JPG
 
Профессор Шахов В.Г. рекомендовал углы установки лопаток от 24 градусов(точка №1), до 35 градусов(точка №3) в зависимости от нужных нам параметров работы вентиляторов. Где точка №1 - максимальна статическая тяга(лучший режим для взлёта). Точка №3 - лучший режим для быстрого крейсерского полёта(максимальная скорость).
Расчёт вентилятора(6).jpg
 
Мы решили для начала испытаний установить углы лопаток на те-же 30 градусов, на которые были установлены лопатки старых вентиляторов и мы знаем параметры которые они давали. Статическая тяга была 350 кг на 5000 об/мин которые двигатель максимально развивал(на этих углах лопаток). Возможно в ходе испытаний углы установки новых лопаток придётся изменить, но всяком случае это будет хорошей точкой отсчёта для начала испытаний новых вентиляторов.
P2182701.JPG
P2182702.JPG
 
Мы решили для начала испытаний установить углы лопаток на те-же 30 градусов, на которые были установлены лопатки старых вентиляторов и мы знаем параметры которые они давали. Статическая тяга была 350 кг на 5000 об/мин которые двигатель максимально развивал(на этих углах лопаток).
Я так понимаю,что тяга на месте в 350 кг это на два импеллера.

Тут я чуток посчитал с точки зрения черного ящика.
Вот что получается.
В соответствии с законами физики всякий движитель использующий принцип реактивного отбрасывания имеет тягу за счет отбрасывания секундной массы воздуха с некой скоростью.
Поскольку рассматривается случай статической тяги, то скорость отбрасывания воздуха на срезе сопла полностью будет зависеть от подводимой мощности к этому черному ящику.
Итак:
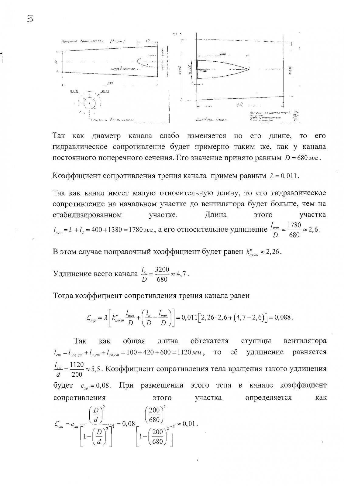
Площадь сопла импеллера при диаметре 620 мм равна 0,3019 квадратный метра.
Сила тяги такого черного ящика будет равна F=(m/t)*V
где V это скорость реактивной струи на срезе сопла импеллера.
Секундный расход будет равен для случая статической тяги (m/t)=S*V*q
где V это та же скорость реактивной струи, а q=1,25 это удельный вес воздуха.
Тогда запишем формулу силы тяги импеллера таким образом F=q*S*V^2
Используя эту формулу можно вычислить усредненную скорость реактивной струи.
При тяге импеллера 350/2=175 кг (1715 ньютонов) и площади сопла 0,3019 квадратных метров скорость реактивной струи равна 67,41 м/с
Мощность для создания такой тяги для идеального черного ящика (без потерь) вычисляется по правилам физики по формуле
N=F*V
и в данном случае равна 115613,786 ватт или в киловаттах 115,613 квт.
Исходя из этого можно подсчитать КПД импеллера с учетом КПД мультипликатора.
Вот тут некоторое непонимание с этим КПД мультипликатором.
В предоставленных данных автором встретилась такая странная фраза:
"Редуктор(один с двумя выходными валами), повышающий (соотношение 1 : 1,42), КПД 0,8 (по инфо от А. Чернова)"
Эту странность я выделил подчеркиванием.
Почему для меня это оказалось странностью?
Если КПД равно 0,8, то это означает что 20 % мощности будет потрачено в мультипликаторе и выразится это в основном в нагреве мультипликатора. Если к мультипликатору подводится мощность от двигателя 388 л.с., то на нагрев мультипликатора пойдет мощность равная
388*0,2= 77,6 л.с. или 57036 ватт или 57 киловатт с хвостиком. Это по 28,5 киловатт в тепло на каждую сторону.
Многовато, особенно если учесть, что про охлаждение мультипликатора вообще не шло речи.
Скорее всего КПД мультипликатора будет в районе 0,95.
Но это мои догадки. Проще померить температуру мультипликатора и подкорректировать значение его КПД, но это будет явно не 0,8.
Тогда, по моему разумению к вентилятору импеллера подводится 388*0,95/2=184,3 л.с. или 135,46 квт.

Что мы имеем с этого?
Можно посчитать КПД импеллера.
Если подводится к вентилятору 135,46 квт, а реактивная струя уносит 115,613 квт, то КПД равно 0,8535, что весьма хорошо и Вас можно поздравить с таким показателями вентилятора импеллера с лопатками собственной конструкции.
Но если Вы настаиваете на том, что КПД мультипликатора по Чернову всё же равен 0,8, то к вентилятору будет доходить 114,072 квт.
И тогда КПД импеллера в этом случае будет равен 1,014.
Другими словами подводится мощности меньше чем уносится реактивной струей.
Не кажется Вам это странным?
Но во всяком случае обещанных профессором Шаховым В.Г. 20 % прироста к КПД импеллера не дождетесь.
 
Я так понимаю,что тяга на месте в 350 кг это на два импеллера.

Тут я чуток посчитал с точки зрения черного ящика.
Вот что получается.
В соответствии с законами физики всякий движитель использующий принцип реактивного отбрасывания имеет тягу за счет отбрасывания секундной массы воздуха с некой скоростью.
Поскольку рассматривается случай статической тяги, то скорость отбрасывания воздуха на срезе сопла полностью будет зависеть от подводимой мощности к этому черному ящику.
Итак:
Площадь сопла импеллера при диаметре 620 мм равна 0,3019 квадратный метра.
Сила тяги такого черного ящика будет равна F=(m/t)*V
где V это скорость реактивной струи на срезе сопла импеллера.
Секундный расход будет равен для случая статической тяги (m/t)=S*V*q
где V это та же скорость реактивной струи, а q=1,25 это удельный вес воздуха.
Тогда запишем формулу силы тяги импеллера таким образом F=q*S*V^2
Используя эту формулу можно вычислить усредненную скорость реактивной струи.
При тяге импеллера 350/2=175 кг (1715 ньютонов) и площади сопла 0,3019 квадратных метров скорость реактивной струи равна 67,41 м/с
Мощность для создания такой тяги для идеального черного ящика (без потерь) вычисляется по правилам физики по формуле
N=F*V
и в данном случае равна 115613,786 ватт или в киловаттах 115,613 квт.
Исходя из этого можно подсчитать КПД импеллера с учетом КПД мультипликатора.
Вот тут некоторое непонимание с этим КПД мультипликатором.
В предоставленных данных автором встретилась такая странная фраза:
"Редуктор(один с двумя выходными валами), повышающий (соотношение 1 : 1,42), КПД 0,8 (по инфо от А. Чернова)"
Эту странность я выделил подчеркиванием.
Почему для меня это оказалось странностью?
Если КПД равно 0,8, то это означает что 20 % мощности будет потрачено в мультипликаторе и выразится это в основном в нагреве мультипликатора. Если к мультипликатору подводится мощность от двигателя 388 л.с., то на нагрев мультипликатора пойдет мощность равная
388*0,2= 77,6 л.с. или 57036 ватт или 57 киловатт с хвостиком. Это по 28,5 киловатт в тепло на каждую сторону.
Многовато, особенно если учесть, что про охлаждение мультипликатора вообще не шло речи.
Скорее всего КПД мультипликатора будет в районе 0,95.
Но это мои догадки. Проще померить температуру мультипликатора и подкорректировать значение его КПД, но это будет явно не 0,8.
Тогда, по моему разумению к вентилятору импеллера подводится 388*0,95/2=184,3 л.с. или 135,46 квт.

Что мы имеем с этого?
Можно посчитать КПД импеллера.
Если подводится к вентилятору 135,46 квт, а реактивная струя уносит 115,613 квт, то КПД равно 0,8535, что весьма хорошо и Вас можно поздравить с таким показателями вентилятора импеллера с лопатками собственной конструкции.
Но если Вы настаиваете на том, что КПД мультипликатора по Чернову всё же равен 0,8, то к вентилятору будет доходить 114,072 квт.
И тогда КПД импеллера в этом случае будет равен 1,014.
Другими словами подводится мощности меньше чем уносится реактивной струей.
Не кажется Вам это странным?
Но во всяком случае обещанных профессором Шаховым В.Г. 20 % прироста к КПД импеллера не дождетесь.

Я ничего не доказываю, тем более за А. Чернова или В. Шахова. Я только констатирую информацию которая мне известна. Я не имею желания "лазить" в справочники и проверять какое на самом деле КПД 5 шестерёнчатого мультипликатора должно быть или какие формулы и расчёты использовал в своей работе Шахов. Я уверен что эти люди имеют достаточные знания и опыт делать свою работу правильно. И я не против Вашего участия в обсуждении этой темы, но мне не нравится как Вы это делаете и преподносите - с каким-то негативом и критицизмом вместо совета. И когда собеседник выступает в такой форме общения, то совершенно пропадает всякое желание отвечать... Но раз Вы такой человек и по другому не можете, то пишите Ваши заметки и замечания и мы проверим на испытаниях если Вы были правы. Думаю многим это будет интересно узнать.
 
Я не имею желания "лазить" в справочники и проверять какое на самом деле КПД 5 шестерёнчатого мультипликатора должно быть
Вопрос.
В мультипликаторе всего 5 шестеренок на два импеллера, или это пятиступенчатый повышающий редуктор?
В своё время я рассчитывал редуктор для своего вертолета.
Изучал что к чему по учебникам.
Обычно КПД падает примерно на 2 % в каждой ступени, но при авиационном качестве изготовления шестерен потери снижаются.
Поэтому для меня не совсем понятно откуда взялся КПД мультипликатора равный 0,8.

... или какие формулы и расчёты использовал в своей работе Шахов. Я уверен что эти люди имеют достаточные знания и опыт делать свою работу правильно.
Я то же не семи пядей во лбу. Но когда мне надо что то спроектировать, то я начинаю просчитывать именно с точки зрения где чего теряется и может ли быть такой КПД процесса.
Для этого не надо быть докой в том или ином деле.
Если что то не лезет в реальные рамки, то тогда я изучаю тему глубже. Благо сейчас это сделать проще простого.
Вот я Вам показал есть ли запас для повышения КПД импеллера конкретно Вашей конструкции.
Естественно я могу что то упустить , но это всё равно не даст возможность увеличить КПД на добавочные 20 % при тех же геометрических пропорциях лопастей вентилятора.

И я не против Вашего участия в обсуждении этой темы, но мне не нравится как Вы это делаете и преподносите - с каким-то негативом и критицизмом вместо совета.
Вот Вам дельный совет.
Когда я проектировал несущий винт с помощью своей программы расчета, то убедился в некоторых своих умозаключениях.
А, к слову сказать, я таких расчетов проделал несколько сотен только для одной несущей системы.
И если я начинал с традиционных геометрических пропорций повсеместно принятых в вертолетостроении, то удельная тяга несущей системы была чуть меньше 6 килограммов тяги на одну л.с.
Сейчас я повысил этот показатель до 7 с маленьким хвостиком в сотых долях.
И это при том же диаметре несущего винта, подъемной силе, и том же числе оборотов.
В чем я оказался прав?
Главное это то, чтоб сместить точку приложения суммарной тяги лопасти в сторону оси вращения.
Это влечет за собой смещение и центра приложения суммарной силы сопротивления лопасти.
И исходя из формулы мощности получается что, чем меньше радиус этой точки приложения силы сопротивления тем меньше затрачиваемая мощность.
В своих лопастях я одновременно применил для этого три приема.
1. Применил крутку лопасти. Причем эта крутка отличалась от традиционной когда угол крутки линейно зависит от радиуса участка лопасти.
2. Применил переменную относительную толщину лопасти с уменьшением к концу лопасти.
3. Применил переменную величину хорды лопасти. К концу лопасти хорда уменьшалась.

После этого я обнаружил, что примерно так, и очень близко была спроектирована лопасть вертолета Ка-18.
Несмотря на древнейший возраст этого вертолета он для меня с точки зрения эффективности несущей системы является эталоном.

Тут я провел некоторые подсчеты не вошедшие в моё предыдущее сообщение.
Я посчитал угол обдува корневого участка лопасти.
При окружной скорости конца лопасти равной 250 м/с окружная скорость корня лопасти равна 73,5 м/с.
Если учесть осевую скорость потока воздуха набегающую на вентилятор равную 67,41 м/с, то угол обдува корня лопасти будет равен 42,52 градуса.
Но если посмотреть на новые лопатки вентилятора (на их крутку) и внять рекомендациям по установки их на угол порядка 30 градусов, то закрадывается большущее сомнение в пользе прикорневых участков лопастей на потребляемую мощность, а точнее в пагубном воздействии корневых участков лопасти.
Эти участки выйдут далеко за растущую часть зависимости коэффициента Су от угла атаки.
Или по другому эти участки будут "грести" поперек обдува лопастей.
Но и это не все "прелести" новых лопастей.
Мало того что у них увеличенная хорда, так еще в добавок они имеют меньшее сужение к концу лопасти.
И еще замечание.
Увеличивать число лопастей свыше двух в вентиляторе можно при условии огромного запаса мощности.
В Вашем случае мощность уже выбрана до предела и тут не поможет ни увеличенная площадь лопасти, ни увеличение числа лопастей.
 
Если учесть осевую скорость потока воздуха набегающую на вентилятор равную 67,41 м/с, то угол обдува корня лопасти будет равен 42,52 градуса.
Но если посмотреть на новые лопатки вентилятора (на их крутку) и внять рекомендациям по установки их на угол порядка 30 градусов, то закрадывается большущее сомнение в пользе прикорневых участков лопастей на потребляемую мощность, а точнее в пагубном воздействии корневых участков лопасти.
Просто Вы не учли индуктивную скорость в треугольнике скоростей комлевых сечений.

Когда я проектировал несущий винт с помощью своей программы расчета, то убедился в некоторых своих умозаключениях.
А, к слову сказать, я таких расчетов проделал несколько сотен только для одной несущей системы.
И если я начинал с традиционных геометрических пропорций повсеместно принятых в вертолетостроении, то удельная тяга несущей системы была чуть меньше 6 килограммов тяги на одну л.с.
Сейчас я повысил этот показатель до 7 с маленьким хвостиком в сотых долях.
И это при том же диаметре несущего винта, подъемной силе, и том же числе оборотов.
Это все по теории, или проверено на реальном стенде с двигателем и лопастями?
Кстати, если сделаете "винт НЕЖ", с постоянной циркуляцией и гиперболически сужающимися хордами лопастей по радиусу, то получите относительный КПД = 0,9, против вертолетных - 0,72. Но это будет однорежимный винт и при изменении скорости, кпд сильно упадет, поэтому и не используется на практике. Ваш винт видимо близок к такому, прикиньте его параметры при косой обдувке и убедитесь.
 
Анатолий, я вижу что Вы сами не очень разбираетесь в теории дизайна и работы осевых вентиляторов(Ducted fan) и относитесь к их расчёту как к расчёту открытого винта самолёта или вертолёта. Это в корне не правильно. Советую Вам почитать литературу именно по вентиляторам в кольце/канале. Есть несколько хороших изданий на английском. Вот например вот эта - это только часть издания в которой говорится об основных ошибках в дизайне осевых вентиляторов(ducted fan):
Так-же советую почитать эту литературу на русском:
"И.В. Брусиновский
Аеро динамические схемы и характеристики осевых вентиляторов ЦАГИ"

Ваши аргументы по "крутке" и ширине лопаток вентилятора тоже говорят о том, что Вы не очень осведомлены в части конструкции и работы осевых вентиляторов. Я не собираюсь Вам ничего объяснять или учить, но даже фото таких вентиляторов, говорят о том что так должно быть:

007.jpg

400467213973b6131942188e96b93380.jpg

trd-s3-1000x647.jpg
 

Вложения

Просто Вы не учли индуктивную скорость в треугольнике скоростей комлевых сечений.
Для начала объясните что Вы понимаете под термином индуктивная скорость не только в районе комля лопасти, а вообще для любого участка лопасти.
Не плохо было бы, чтоб Вы изобразили графически все вектора скоростей в том треугольнике скоростей и назвали каждый вектор.
Затем стоило бы Вам привести точные формулы как посчитать эту индуктивную скорость.

Вот именно с этими вопросами я столкнулся когда решил написать свою программу расчета тяги воздушного винта.
Я нашел ответы на эти вопросы.
Теперь вы попробуйте ответить прежде чем делать замечания.

Кстати, та индуктивная скорость в моей программе прекрасно учитывается и точно рассчитывается.
 
Анатолий! Пока Вы не подтвердите свою супертеорию выдающимися показателями на реальном аппарате или стенде, Вы так и останетесь надолго в позе напонятого гения.
По расчетам вентиляторов действительно есть много реальной литературы с продувками, как правильно указал Вам Malish. Изучайте , а главное стройте аппараты и доказывайте все свои суперрасчеты практикой. Спорить с Вами и доказывать реальные методики расчетов, по которым строят и летают аппараты всех авиационных КБ у меня нет желания, меня все устраивает в современных методиках, которые хорошо подтверждаются реальными испытаниями.
 
Ваши аргументы по "крутке" и ширине лопаток вентилятора тоже говорят о том, что Вы не очень осведомлены в части конструкции и работы осевых вентиляторов.
Ваше замечание очень похоже на такую фразу: "Как вы яхту назовете - так она и поплывет".

С точки зрения точных физических формул в них невозможно вставить название того или иного устройства в котором вращается лопасть.
В любые формулы можно вставить любое значение той или иной упомянутой в формуле физической величины, а вот для названия типа импеллер, винт в кольце, ВИШ, соосный винт или несущий винт в физической формуле просто нет места.

При расчете сил действующих на лопасть пользуются таким приемом.
Разбивают лопасть по длине на несколько участков и затем обсчитывают каждый участок лопасти отдельно усредняя для него входные данные.
Так вот, при такой методике расчета каждого "изолированного" участка лопасти совершенно до балды как называется сама лопасть, к чему она принадлежит и как называется то устройство в котором вращается лопасть. Все условия приложенные к участку лопасти будут совершенно одинаковы для всех случаев.
В бытующих методиках расчета обычно лопасть разбивают на 10 участков прямо от оси вращения до кончика лопасти. Потом из расчета исключают три ближайших к оси вращения участка как мало вносящих долю в процесс.
Таким образом расчет ведут только для семи участков лопасти.
В своей программе я разбиваю лопасть на 10 частей, но не от оси, а от комлевой части. Тем самым расчет ведется для 10 участков.
Я пробовал разбивать лопасть на 20 частей, но результаты отличались буквально на пару процентов.
Поскольку все физические процессы при обтекании лопасти происходят в непосредственной близости от поверхности лопасти, то эти процессы одинаковы для любых лопастей.
Это справедливо только если рассматривать процессы с точки зрения точных физических формул.
 
Анатолий! Пока Вы не подтвердите свою супертеорию выдающимися показателями на реальном аппарате или стенде,
Хорошую тактику Вы выбрали в дискуссии.
Вы упрекаете меня в том, что я чего то там упустил.
Я уточняю что Вы имели ввиду.
Вы вместо того, чтоб ответить и прояснить вопрос взываете свято верить в "Библию" всех аэродинамиков.

Повторяю вопрос.
Что вы подразумеваете под термином индуктивная скорость и прошу Вас изобразить все вектора скоростей воздействующие на лопасть?
 
Назад
Вверх