Чем заменить коммутатор Дукати, программируемый.

Много писалось про нелинейность опережение зажигалки...
По моему "восход" такой- же ДВС как и РМЗ-550 ,
низнаю как там в градусах а до верхней мёртвой точки от 2,5 до 4 мм., регулировали на ощум выбирая лучший режим работы.
Небольшое автоматическое опережение происходит по вине такой как увеличения напряжения на датчики искры а следовадельно и крутизны спада АЧХ ( амплитуда частота характеристика)  от количества оборотов.
т.е.
Выше обороты больше амплитуда и раньше откроется ключь.
 
Чем раньше УОЗ тем на более высоких обортах будем ехать а позднее то тока на холостых,
смотря на прошивку DUKATI то они умышленно гасят максимальные обороты уменьшая УОЗ вот он у меня и тупит при переходе в резонанс с выхлопной.
Посему так-же мыслил поставить простое, линейное.
А по поводу что типа сжатие , давление , обороты поэтому такая нелинейность - похоже на теорию :-?
 
Момент искры должен жостко быть привязан к датчику искры.
Не через какие-либо там ёмкостные время задающие цепи,
кондюки отвратительно работают , обсолютно не линейны в отношении температуры , напряжения, наверное даже не любят когда на них смотрят ( ну это уже квантовая механика  😉) .
 
Шоколладка
 

Вложения

  • shokoladka.JPG
    shokoladka.JPG
    31,6 КБ · Просмотры: 221
Покопался и вот нашол какойито кишки от ВАЗА,
то-что находится в катушках высокого.
😱
И если так то зачем городить ,
с датчика сразу туда а запитка с осветительной всё через подобно родному стабилизатору.
 

Вложения

  • 42_3705moggndzag_2.gif
    42_3705moggndzag_2.gif
    51,9 КБ · Просмотры: 292
только датчик нужно двухпроводной не замкнутый на массу,
поскольку по схеме открывается отрицательным импульсом.
Можно родной подвесить через изолятор или от мопеда есть с двумя выводами ,
да в конец его несложно намотать!
 
На месте желающих узнать обмоточные данные и габаритные размеры статора от Ротакса - стоило бы поискать такой статор для исследования - за пиво или в дар науке
Если не пошли в утиль - постараюсь забрать , но только летом . Далековато находятся - более 3 000 км от меня .
Про ток катушек генератора Ротакс 503\582  . Без регулятора автолампочка 55\60 Вт , обе нити в параллель , перегорела при оборотах менее 3 тыс . мин. - сразу после запуска двигателя . Не ожидал такого , т.к. с регулятором  и конденсатором после него 10 000 мкФ при таких оборотах она ещё в полный накал не горела .
Проделывал это при тарировке тахометра . Сигнал на частотомер брал с катушек генератора С регулятором частотомер глючил , решил без него но перестраховаться и нагрузить катушки генератора . Опасения оказались напрасными - частотомеру напряжение хх генератора оказалось не страшным ! 
Пока не пробежался по всем постам ( прошу не пинать и тапками не кидать - исправлюсь !) - но на этой странице уже возникло пару вопросов . Сколько потребляет эта конструкция ? От ВАЗ-08 недавно проверял - 7,5 Ампер !!! Их где-то нужно взять на борту !
 
Про ток катушек генератора Ротакс 503\582  . Без регулятора автолампочка 55\60 Вт , обе нити в параллель , перегорела при оборотах менее 3 тыс . мин. - сразу после запуска двигателя . 
Мощность генератора более 250 вт., и при нестабилизированном напряжении лампочки жгёт как солому.
Потребление выкладывал, но повторюсь, максимальное действующее значение тока не более 330 ма. при максимальном напряжении 40 вольт и оборотах 7500.
Длительность импульса тока направленного на намагничивание сердечника при оборотах 7500 равна 0,4 ms., и зависит от оборотов и величины питающего напряжения.
#233, третья колонка, а потом все колонки после красных - это длительность импульсов в ms.

Опто пару DD1 и выходной транзистор оставить, с датчика искры запитать оптопару ограничив напряжение стабилитроном а кондюк на искру заряжать от осветительной  обмотки через диодный мост
Согласен, однако перед оптопарой нужен тразистор для получения хорошей прямоугольности. Но идея заключается в том, что запуск происходит от питающей обмотки а не от датчика.

Шоколадка не пойдет, т.к. будет пускать дым. Нужен импульсный стабилизатор, который коротит обмотку. При закорачивании ток максимальный, но напряжение равно нулю, поэтому мощность потребления тоже равна нулю. Т.е. всё хорошо и ничего не греется. Хотя шоколадку нужно проверить! Может быть её можно использовать в ключевом режиме.

А вообще-то, если использовать обмотку без аккумулятора, даже если не будет превышения напряжения при больших оборотах, при запуске двигателя питающего напряжения может и не хватить.
Т.е. пока блок не испытан, и не проверен по всем параметрам, рассчитывать на него не стОит.
 
А схема теперь уже такая:
 

Вложения

  • Shema_zazhiganija_bez_optopary_.jpg
    Shema_zazhiganija_bez_optopary_.jpg
    27,2 КБ · Просмотры: 261
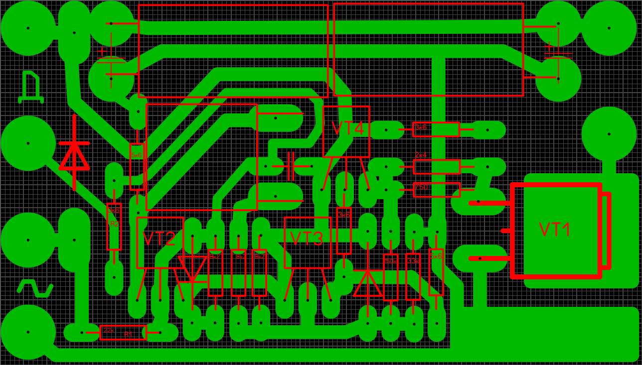
А это печатка и фото.
 

Вложения

  • ________088.jpg
    ________088.jpg
    163,9 КБ · Просмотры: 205
  • _____________047.jpg
    _____________047.jpg
    179,3 КБ · Просмотры: 224
Много писалось про нелинейность опережение зажигалки...
По моему "восход" такой- же ДВС как и РМЗ-550 ,
низнаю как там в градусах а до верхней мёртвой точки от 2,5 до 4 мм., регулировали на ощум выбирая лучший режим работы.
Небольшое автоматическое опережение происходит по вине такой как увеличения напряжения на датчики искры а следовадельно и крутизны спада АЧХ ( амплитуда частота характеристика)  от количества оборотов.
т.е.
Выше обороты больше амплитуда и раньше откроется ключь


Чем раньше УОЗ тем на более высоких обортах будем ехать а позднее то тока на холостых,
смотря на прошивку DUKATI то они умышленно гасят максимальные обороты уменьшая УОЗ вот он у меня и тупит при переходе в резонанс с выхлопной.
Посему так-же мыслил поставить простое, линейное.
А по поводу что типа сжатие , давление , обороты поэтому такая нелинейность - похоже на теорию

Может быть есть и теория, но те углы, которые применены у Дукати имеют практическое подтверждение. Т.е. на больших оборотах умышленно делают углы меньше для того, что бы обеспечить сгорание смеси в нужной фазе при большой температурной нагрузке внутри цилиндра.
У РМЗ-500 старого образца угол устанавливается 16 - 18 градусов именно для максимальных оборотов. Я пробовал делать угол 21 гр. На оборотах 4000-5000 двигатель работал приятней, но на максимальных с разогревом начинало проявляться калильное зажигание, росла температура и появлялся треск (звон). После нескольких часов полётов с углом 21 гр. (до треска не доводил) я выкрутил свечи и увидел, что боковой электрод увеличился в диаметре в полтора раза. Когда я попробовал снять с него нагар, электрод обсыпался, оставив в середине пластинку размером 1 х 0,2 мм. Т.е. из-за перегрева электрод сгорел. Свечи были А-22 Уфимского завода. С углом 17 гр. отрабатывали по 50 часов без замечаний. Бензин А-95. Масло Мотюль для двухтактников, полусинтетика.

А это в начале ветки выкладывал  kvadratov, и я с такой раскладкой вполне согласен.

Частота вращения коленчатого вала, об./мин.
Программный УОЗ плюс начальный угол, град. п.к.в.
«оптимальная скорректированная» характеристика
1000об/мин - 17град
1500 - 19
2000 - 22
2500 - 22
3000 - 22
3500 - 23
4000 - 23
4500 - 22
5000 - 21
5500 - 20
6000 - 18
6500 - 17
7000 - 16
7500 - 16
8000 - 16
 
Потребление выкладывал, но повторюсь, максимальное действующее значение тока не более 330 ма. при максимальном напряжении 40 вольт и оборотах 7500.
Я для Эгоиста  давал мощность потребляемую одним Волговским или Вазовским коммутатором давал . У вас на порядок меньше !
 
Потребление выкладывал, но повторюсь, максимальное действующее значение тока не более 330 ма. при максимальном напряжении 40 вольт и оборотах 7500.
Я для Эгоиста  давал мощность потребляемую одним Волговским или Вазовским коммутатором давал . У вас на порядок меньше !
В ранних транзисторных блоках зажигания база транзистора цеплялась к контакту прерывателя. Ток через контакт значительно уменьшался, и контакт не выгорал, служил значительно дольше. Но длительность импульса намагничивания сердечника катушки зажигания определялась временем замкнутого положения контакта, т.е. в десятки раз превышала время, необходимое для его намагничивания. Поэтому средний потребляемый ток тоже был в десятки раз больше, чем это было нужно.
В тиристорных схемах ток потребления зависит от КПД преобразователя напряжения и конструкции зарядно-разрядной цепи, и он уже меньше.
В схемах, где длительность импульса строго задана задающей цепью, потребление тока самое маленькое.
В многоискровых схемах потребление выше, т.к.  на свечи поступает не одиночный импульс, а пакет импульсов.
 
Про потребление тока системой зажигания от ВАЗ 2108
В какойто момент - ток 8 ампер она наверно потребляет...
Однако между этими импульсами - она не потребляет практически ничего.  Систему зажигания ВАЗ самоделы ставили на советский лодочный мотор и она питалась от мотоциклетного аккумулятора подзаряжаемого лодочным генератором - который имхо  существенно дохлее чем от РМЗ 500. Тоесть часовое потребление тока там не такое страшное.

Посмотрите тут :

http://www.motolodka.ru/motors/domestic/ignition/batign.htm

http://forum.motolodka.ru/read.php?f=1&i=324032&t=324032
 
Я вот тут случайно обнаружил, что дроссельно-конденсаторная система зажигания, которую я даже не рассматривал в качестве варианта, обладает свойствами, позволяющими запитывать её от крайне  нестабильных источников питания, типа генератора Dukati. Рабочий вариант был предложен В. Никишиным аж в 2001 году. Потребляет немного больше чем обычная конденсаторная, но подкупает потенциальной простотой и изяществом мысли, заложенной в её принцип работы.
Думаю, что на её основе можно создать простой и надежный универсальный блок зажигания, который будет адаптирован к совершенно любому источнику напряжения.

http://www.radioway.ru/2001/09/drosselno-kondensatornyi_blok_zazhiganija.html
 
Что-то все приуныли.
Вчера эмитировал генератор двигателя путем подключения блока к выходу звукового генератора. Выходная мощность 1 вт., с зазором 10 мм. тянет только до 80 гц., а потом начинает валиться напряжение. Но в бумажке, помещенной между электродами, дырку искра постепенно, за пару минут пробивает.
Работает непрерывно несколько дней. Не греется совсем. Фаза стабильна, дефектов пока не обнаружено.
 
Назад
Вверх