Управляется от 2х блоков и обеспечивает дублированное зажигание?одна катушка зажигания от Калины
Follow along with the video below to see how to install our site as a web app on your home screen.
Примечание: This feature may not be available in some browsers.

Управляется от 2х блоков и обеспечивает дублированное зажигание?одна катушка зажигания от Калины
Вот и я о том же, только для нас же лучше, когда проще. Получается надежней.Вообще то предпочтительней вариант когда одна искра в один такт сжатия. То что сейчас сплошь и рядом она внизу и вверху это не забота о нас с вами а просто так проще(тафталогия) производителям.
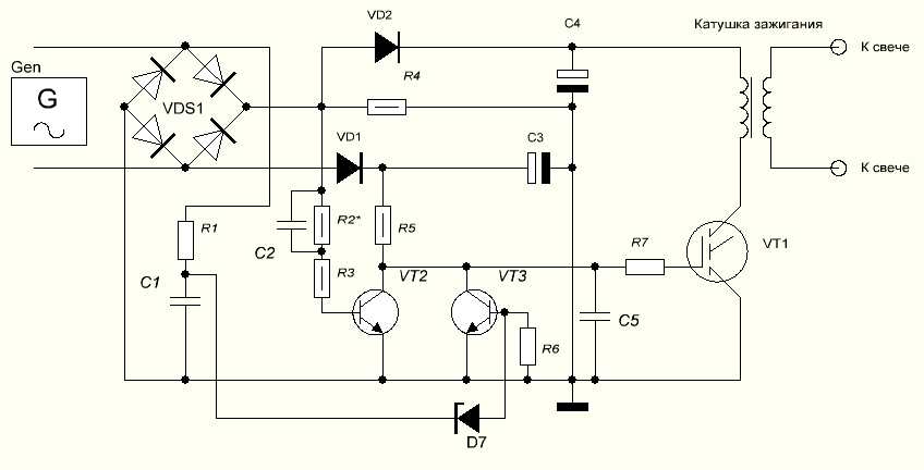
Правильней было бы сказать: блок из двух катушек зажигания. Катушки совершенно независимы друг от друга, только один провод у них общий. Для данной схемы будет общим плюсом. Это единственная точка общего соприкосновения двух контуров зажигания. В принципе эту точку можно сделать общим минусом, т.е. общей массой или общим корпусом. В любом случае этот провод будет соединен с корпусом двигателя.Управляется от 2х блоков и обеспечивает дублированное зажигание?одна катушка зажигания от Калины
Я тоже рассматриваю последнюю версию как ошибочную. Конденсаторная система позволила бы также применить микроконтроллер и устанавливать углы опережения по необходимости, а надежность была бы выше.Возвращаясь к пляскам с бубном вокруг двухцилиндрового РМЗ - чем дальше идет рассмотрение вариантов - тем больше мне кажется - что проще и надежнее все переделать на систему полностью подобную ротаксу 503 и 582. Генераторы этих моделей как я понял - не взаимозаменяемы - но в принципе все устроено единообразно. И многолетний опыт эксплуотации показал живучесть и целесообразность конструкции.
Вполне с Вами согласен. Уже лет сорок как. Но весь смак заключается в том, что бы зажигание работало без датчика и конструкция была предельно проста и надежна. Мысль родилась давно, даже делал промеры положения зазоров между магнитами генератора.Самое правильное зажигание один цилиндр - одна искра
Не пойму, где выводы на питание а где датчик? У вас запитано все через генератор.Это окончательный вариант, больше меняться не будет. Схему выкладываю без номиналов. Если у кого появится интерес, выдам через личку.