Чем заменить коммутатор Дукати, программируемый.

Скачал такую прогу "портированная" ,
http://pcsoftportal.ru/other_softwa...werpro-1201-2012-rus-portable-by-goodcow.html
ну работает, похоже без уроков сложновато, через два часа
начал работать генератор с осцилографом.
Скорее для школьников!
Я перебрал кучу виртуальных генераторов и у всех без исключения на частотах ниже 20 герц на синусоиде начинаются выбросы, вместо пилы кривой забор, и вместо прямоугольных импульсов многоугольные.
В итоге влез в железный звуковой генератор, подправил форму синусоиды, выкинул несколько отрицательных обратных связей в УНЧ, и сейчас через повышающий трансформатор генератор устойчиво выдает 50 вольт под нагрузкой до 100 ма.
Блок зажигания заработал на всю катушку. Но выше 45 вольт начинает подрабатывать защита у ключевого транзистора, и чем меньше искровой зазор, тем сильнее подрабатывает. Никак не могу придумать как перескочить через порог защиты.
 
Всё понял - затея неверная с прогой, пол гига на жёстком никчему,
причём у меня жёсткий "флэха на 128гига"
работает система без трмозов.
Поясните рабуту и к чему вы всёже стремитесь по этой схеме,
я понимаю это она собрана.
Вы пишите что работает от фазы сам момент искры а там и датчик по схеме нарисован,
где там защита на выходном тразюке её нету! 😱
Shema_zazhiganija_bez_optopary_.jpg
 
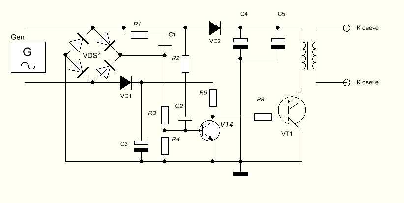
Вход для датчика - это на всякий случай. По задумке можно использовать, но я пока не проверял.
В обычном режиме управляющее напряжение от одного из проводов питающей обмотки через R1 поступает на формирователь VT2. На коллекторе пила. Разрядная цепь формирователя выполнена на С2. Управление временем разряда происходит функционально за счет изменения величины питающего напряжения. На малых уровнях работает резистор R1 - формирует импульсы большой длительности (до 4 ms) для малых оборотов двигателя. С ростом оборотов и напряжения питания начинает работать диод VD4 постепенно сокращая длительность импульса (до 0,1 ms для 15000 об/мин).

Таким образом управление длительностью импульса намагничивания сердечника катушки зажигания в основном осуществляется за счет изменения питающего напряжения, которое в свою очередь зависит от оборотов двигателя. При малых оборотах (и при пуске) генератор выдает низкое напряжение 5 - 10 в. при котором требуется бОльшее время на намагничивание, а также бОльшая задержка на искрообразование для получения нужного угла опережения. При больших оборотах напряжение поднимается до 40 - 50 в. , и для намагничивания нужно значительно более короткое время, а так же нужно значительно меньшее время задержки искры, что бы получить оптимальный угол опережения.

VD3, VT3, VT4 - это формирователь прямоугольных импульсов.
От драйвера перед VT1 отказался потому, что наличие диодной защиты внутри транзистора ограничивает для него амплитуду допустимого входного напряжения. А в данном варианте R8 просто работает как ограничитель тока при превышении напряжения на затворе.
Прямоугольность импульсов на затворе конечно далеко не на высшем уровне, длительность заднего фронта с учетом отсечки - 10 микросекунд, но транзистор не греется, и на искрообразовании это никак не сказывается.   
 
Углы опережения от оборотов вот такие. Но их можно изменять подбором резистора R1 и поворотом основания генератора.

обороты     угол
300             18,3
1500           19,6
3000           20,0
4500           19,8
6000           18,2
7500           17,7
 
Вот слышите как будет троить ДВС,
когда ничего не трогаете слышны хлюпанье в искре,
причём на разных частотах.
ДВС будет работать не ровно и также хлюпать,
такое наблюдается в некоторых системах зажигания.
Это и есть нестабильность радиодеталей.
Избавится от этого можно только имея точный и короткий импульс от датчика , как время задающий начала импульса.
А от генератора импульс слишком пологий,
электроника просто парится в силу своей нестабильности.
Да осцилограф может не отобразить ноо слух не обмануть.
[media]http://www.youtube.com/watch?v=R_HOPG2_tNc&feature=youtu.be[/media]
 
Поскольку вы всё-же мечтаете исключить датчик искры
троение искры не исчезнет.
Предлагаю использовать датчик , это ведь не усложняет схему!
:🙂
 
Следущее...
Нужно хорошо прогнать по времени работы на максимуме по частоте и напряжению схему и
посмотреть ( как вы упомянали ) на перегрев катушки т.к.,
она будет работать с двойной отдачей мощьности по времени.
Если всё удачнООо!
То риск сквозного тока через катушку и ВТ1 при большом напряжении
не исключон.
Это зависит и от ёмкости кондюков С3, С4 и
от максимального тока генератора на замыкание  через диод Д1.
Допустим транзистор справится и это своего рода как стабилизатор штатный.
Но катушка может опять-же перегрется от напруги постоянной на неё.
Допустим она окажется в норме и тут всё отлично!
То цепь с транзюками Т2,Т3,Т4 при слишком большом напряжении
вылетит,
предлагаю поставить стабилизатор тока из предыдущей вашей схемы ( который шол на оптопару ).
Это уберёт много проблем и с длительностью импульса.
Который зависит от заряда С2 через цепь эмитер Т3 R1 C2 R4/
Можно и стабилизатор воткнуть но сложно собрать
стабилизатор  с таким широким входным напряжением.
Потом при отрицательном импульсе Т2 откроется и разрядит С2,
через цепь R1,VD3,T2 а при большом питаюшем напряжении
С2 зарядится достаточно чтобы пробило светодиод ,
светодиод нужен для быстрого разряда С2 ( иначе произойдёт запирание которое было на видео при большой частоте )
срыв генерации.
Кстати можно ещё в параллель один светодиод поставить ( кашу маслом не испортить)  😉.
Т3,Т4 усилитель по току с обратной связью R9 если уменьшить сопротивление на выходе можно
получить синусоиду.
Стабильность по напряжению обеспечивает делитель R5,R6 на Т3.
Shema_zazhiganija_bez_optopary_.jpg
 
Генератор может и выдавать больше по напруге но на другом меньшем по мощьности.
Просто намотан проводом потоньше но в навал заполнив всё место катушки, в итоге при стабилизации штатным стабилизатором на 12вольт выдаст меньше Ват., просядет всё в катушке.
Я про то что видел фотки разных генераторов по мощи но с
зажиганием DUKATI оно веть цепляется на другую обмотку которая
одинакова должна быть в силу конструкции DUKATI.
 
Всё гляжу и думаю про катушки с двойным выходом под свечи,
именно про схему намотки.
Если всё так-как на схеме то получается искра в одну свечу влетает
а с другой вылетает...
😱
Думаю стоит поэксперементировать с переменой местами подсвечников.
Как не регулировал ДВС а ощущение что один горшок тянет другого
и обратного эффекта неполучалось добится! 🙁
 
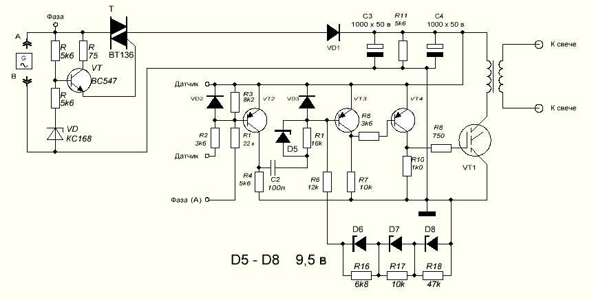
Сейчас вместо светодиода стоит стабилитрон на 7 вольт. Он как раз и регулирует длительность импульса в зависимости от величины питающего напряжения и оборотов, что меня вполне удовлетворяет.
Попробую сочинить импульсный регулятор напряжения для питания выходного транзистора. Никакой другой вариант в голову не приходит.
 
Вот слышите как будет троить ДВС,
когда ничего не трогаете слышны хлюпанье в искре,
причём на разных частотах.
ДВС будет работать не ровно и также хлюпать,
такое наблюдается в некоторых системах зажигания.
Это и есть нестабильность радиодеталей.

Блок запитан от напряжения 50 гц., а на вход подается сигнал другой частоты от звукового генератора, вот и слышны биения. У двигателя же частота пульсаций генератора и  датчика одинаковы.
Кроме этого на устойчивость искры (дуги) влияет положение электродов. Даже когда я начинаю дуть на искру появляется булькающий звук и дуга начинает гулять между электродами.
Посмотрите внимательно, дуга-то кривая. Почему?
 
Я делал зажигание сам из двух катушек скутера хонды ДИО (менял только высоковольтные провода к люльками), коммутатора от какого-то китайского скутера и АКБ, долго игрался только с углом опережения зажигания. Но когда настроил - летал и довольствовался. В таком исполнении нужен АКБ и зарядное к нему, и тут производители китайских скутеров не подвели ;D. И сейчас на моем последнем паралете стоит зарядное со скутера, правда Мотор уже 503-й с родным зажиганием и моим редуктором. 
 
Решил проблему с порогом защиты ключевого транзистора. Просто снизил величину напряжения питающего схему при помощи импульсного регулятора напряжения собранного на симисторе BT136. При этом характер изменения напряжения также как и на генераторе будет зависеть от оборотов двигателя, но его величину можно устанавливать любую.
Регулятор не греется совсем. Детали все абсолютно холодные.

Теперь питать блок можно от обмотки любого нестабилизированного генератора переменного напряжения синхронизированного с вращением коленвала. Нужно только знать его величину, что бы скорректировать.

Номиналы деталей теперь конечно же нужно менять, т.к. блок без стабилизатора был выстроен на максимальные 60 в., а теперь на схему подается не более 35 в.

Получается сложновато, много деталей, но в ближайшее время попробую несколько упростить. 
 

Вложения

  • ______________________________007.jpg
    ______________________________007.jpg
    30,3 КБ · Просмотры: 248
Да упростить !
Оставить VT4,VT1 а всё с лева убрать,
на Т4 в базу кондюк на несколько пикушек можно через резистор
и на генератор или датчик искры.
Кондюк пропустит коротеньний имульс независимо от длины входного.
 
Либо вобще всё убрать а оставить симистор с транзюком ,
поставить этот узел на бабину где идёт на массу и с датчика искры запитать транзистор на искру который открывает симистор.
 
Нужно углы искрообразования держать не зависимо от оборотов, вот в чём проблема. Если перевести на длительность, то когда на 7500 об. нужно запаздывание 0,2 ms, - на 300 об. (для запуска двигателя) уже нужно 8 ms.

Поэтому просто так, что бы подать импульс с датчика и сразу получить искру не получается. Для  намагничивания сердечника катушки зажигания нужно время. Минимум 0,2 ms при 40 вольтах и соответствующем токе.
На 7500 оборотах полный оборот занимает время 8 ms, а на 300 оборотах - 200 ms. Для того, что бы удержать заданный угол появления искры нужно плавно увеличивая обороты плавно уменьшать запаздывание искры относительно момента появления импульса от датчика. Аж в 25 раз!

Если бы был конденсатор, то его тиристором можно разряжать на катушку в момент прихода импульса от датчика, а заряжать заранее. Вот в чём преимущество конденсаторных схем зажигания. Но это преимущество перечеркивается низкой надежностью тиристора, работающего в режиме больших импульсных токов и большей сложностью схемных решений.
А намагниченность в катушке не сохранишь. Если она намагничена, то  стоит только отключить намагничивающий ток, катушка сразу выдает искру.
 
Да упростить !
Оставить VT4,VT1 а всё с лева убрать,
на Т4 в базу кондюк на несколько пикушек можно через резистор
и на генератор или датчик искры.
Кондюк пропустит коротеньний имульс независимо от длины входного.

Ну вот, упростил по вашей рекомендации. Всё, что рекомендовано - убрал, правда пришлось прицепить мостик. Но это одна деталь и совсем небольшая. Если поймете как работает - буду рад. Сам с трудом понимаю, но работает, и работает неплохо. Есть возможность регулировать опережение зажигания изменением R2. Можно делать раньше на больших оборотах и позже на низких и наоборот.
Транзистор VT1 (IGBT) придется заменить, и это единственно правильный на мой взгляд способ решения проблемы с подрабатыванием защиты. Есть на 1200 вольт, но дорогие, жуть.

Пытался делать замеры напряжения на РМЗ-500. Удалось замерить только при прокрутке шнурком. Переменное действующее значение прыгало до 5 вольт при замерах проверенным стрелочным прибором.
Для просмотра картинки осциллографом нужен двигатель с дублированным зажиганием, что бы один контур можно было отключить и использовать для проверки.
Пока жду обещанной помощи в этом.
 

Вложения

  • ______________________________008.jpg
    ______________________________008.jpg
    20,8 КБ · Просмотры: 239
Пытался делать замеры напряжения на РМЗ-500. Удалось замерить только при прокрутке шнурком. Переменное действующее значение прыгало до 5 вольт при 
Двигатель был с ВВ? Т.к. без винта раскручивает слабее.
 
Назад
Вверх