Народный двигатель

Thread moderators: свободник
Если нет проблем спроектировать 2-х клапанный высокооборотный двигатель, спроектируйте, вам и карты в руки. Покажите народу как нужно правильно проектировать двигатели. Ждём.
Благодарю за доверие, но эта техническая задача не входит в мои интересы.
 
Мне как-то один знаток рассказывал, что во время войны 41-45 гг., когда за станками стояли дети, всевозможные зазоры в двигателях были увеличены. Почему? А потому что от голодных и замерзающих измождённых детей нельзя было требовать прецизионной работы. Если мы хотим иметь именно народный двигатель, то он должен быть обязательно доступным по цене любому пилоту, а не олигарху. Если он дешёв, то он не может быть прецизионным, т.е. раскручиваться до астрономитческих оборотов. Двигатель получится не лёгким, но неприхотливым и долговечным. Не хотелось бы видеть на нём редуктор, так как сам редуктор не долговечен и тяжёл.
 
Мне как-то один знаток рассказывал, что во время войны 41-45 гг., когда за станками стояли дети, всевозможные зазоры в двигателях были увеличены. Почему? А потому что от голодных и замерзающих измождённых детей нельзя было требовать прецизионной работы. Если мы хотим иметь именно народный двигатель, то он должен быть обязательно доступным по цене любому пилоту, а не олигарху. Если он дешёв, то он не может быть прецизионным, т.е. раскручиваться до астрономитческих оборотов. Двигатель получится не лёгким, но неприхотливым и долговечным. Не хотелось бы видеть на нём редуктор, так как сам редуктор не долговечен и тяжёл.
Ну в авиадвигателях шейки коленвала шлифовали и полировали. Куда же от этого денешься. Операция тяжелая и выполнялась во время Великой отечественной войны плохо. Шахурин пишет что послали разбираться с этим специалиста, но оказалось что просто рабочие не выдерживали этой работы от истощения. Это есть в книге "Крылья Победы" я ничего не придумал. Рабочие сказали покормите нас и мы будем работать.... Потом селективная сборка. Тоже вполне подьемная вещь сейчас. Так что проблем сейчас особых нет. Нет двигателя.
 
от голодных и замерзающих измождённых детей
Эти слова полностью обнуляют остальные идеи: работающие дети, получая рабочие карточки, голодными не были - как и замерзающими.
Собрав в одну кучу Ленинградскую блокаду, запуск производств эвакуированных заводов до замыкания теплового контура и запустив туда детей, и нафантазировали апокалиптическую картину. А после этого, предложили распространить свои надуманные страшилки на нынешний день.
Я не сомневаюсь - вы в глаза не видели чертежей тогдашних авиадвигателей, тем более, с рекомендациями увеличить допуски: спросите у Инженера 109, владеющего неплохим архивом таковых.
А высказывания в стиле
Если мы хотим иметь именно народный двигатель, то он должен быть обязательно доступным по цене любому пилоту, а не олигарху.
вообще некорректны: то и дело появляются хотелки о четырехместных самолетах со скоростью под 300. дальностью за 1000 км и ценой в средний кроссовер. Тут регулярно публикуют затраты авторов на построенные ими. самолеты: из этого явно следует, что даже простенький ультралайт совсем не дешев - но строят их отнюдь не олигархи, предпочитающие брать готовое
 
Я не сомневаюсь - вы в глаза не видели чертежей тогдашних авиадвигателей, тем более, с рекомендациями увеличить допуски: спросите у Инженера 109, владеющего неплохим архивом таковых.
Я не имел ввиду авиационные двигатели. Это особый случай. Делали моторы и для автомобилей, танков, морских и речных судов.
 
А авиамоторных заводов специализирующихся на поршневиках не осталось. В гараже можно сделать макетный образец двигателя который будет пыхтеть и портить воздух. "На коленке" можно сделать двигатель для "летального" аппарата.

Предлагаю перейти от констатации печальных фактов к более полезному - обучению нас тому КАК надо делать (можно в отдельной теме)...
Если честно для меня самым обидным стало то что от нас в советское время многое скрывали - даже моя любимая Наука и Жизнь, которую читал с 5 класса, не написала о том что оказывается электроэрозия была детально разработана у нас ещё в 50е годы! Так вот получилось как в анекдоте - то что мы считаем новым оказалось хорошо забытым старым...

... Назначать припуски на обработку вам придётся исходя из ваших технологических возможностей. Прокат стали 40Х имеет структурную неоднородность в состоянии поставки. Вам придётся проводить нормализующий отжиг заготовки.
+++ Обязательно! Есть возможность выдержать любой режим с точностью 0,5 градусов (в среде какого газа/жидкости лучше делать отжиг и закалку?)
Без этого будете ломать резцы. После проведения предварительной механической обработки, перед финишными операциями, вы должны будете провести либо объёмную термообработку либо местную, с использованием ТВЧ (шейки коленвала). Заготовку поведёт, потребуется рихтовка.
Никаких резцов! Закаливаем заготовку полностью сразу и только после этого обрабатываем заготовку начисто с припуском на чистовую шлифовку И полировку... Чтобы избежать механических и термо напряжений обработку проводим гидроабразивной резкой и электроэрозией...
Уже похоже на завод?
Вопрос - если захочется дополнительно применить термообработку ТВЧ, это поведёт правильно закаленную заготовку?

Насчет главного - цены изделия - всё что Маркс писал про загнивающих капиталистов, мы (сдавшие кучу экзаменов по политэку (а я даже прошел третью пересдачу комиссии)) -- не должны применять к себе, т.е. главное что удорожает западные поделки - время производства не должно влиять на цену! Пусть бедный робот точит двигатель неделю (худший прогноз) - время не увеличит цену ни на копейку!
 
Последнее редактирование:
Чтобы избежать механических и термо напряжений обработку проводим гидроабразивной резкой и электроэрозией...
Эррозия разная бывает, она не безопасна и может потребовать глубокой выполировки и отжига.

Есть специально созданная тема.
 
Тоже прикупил 130-ый пруток 40Х (5,6м, меньше не продали) и начал точить коленвал. Но к сожалению даже грубую обдирку не успел закончить, завтра опять на работу. Приеду через месяц, продолжу.
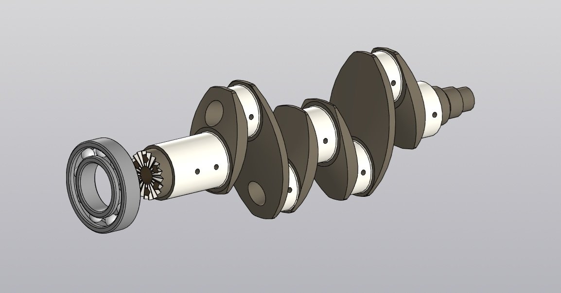
В конечном итоге должно получиться такое вот изделие. Передний фланец винта не показан.

Посмотреть вложение 593947

Посмотреть вложение 593948

Посмотреть вложение 593949
Наверное нужно избежать данного соединения вала. Если не устраивает подшипник скольжения и выбор подшипник качения, может сделать канавки под шарики прямо на валу? Или крепление ступицы винта традиционными: конус, шлицы, шпонки. Или самозажимной втулкой klgg, klee по гладкому валу.
 
Наверное нужно избежать данного соединения вала. Если не устраивает подшипник скольжения и выбор подшипник качения, может сделать канавки под шарики прямо на валу? Или крепление ступицы винта традиционными: конус, шлицы, шпонки. Или самозажимной втулкой klgg, klee по гладкому валу.
А что не так в этом соединении? Такое соединение частенько используется в коленвалах, даже на авто их можно встретить. А колеса турбин и компрессоров в авиадвигателях так вообще постоянно. И оно наиболее компактно.
Подшипник качения в восприятии осевой нагрузки решает много проблем. В том числе и технологических. Правда, немного увеличивает массу.
 
написала о том что оказывается электроэрозия была детально разработана у нас ещё в 50е годы!
Обманули вас! Электроэрозия была отработана у нас перед отечественной. Отверстия ф0,1мм в носке распылителя В-2 получали электроэрозией, а не дорогущими свёрлами как в той же фирме Бош.
 
Обманули вас! Электроэрозия была отработана у нас перед отечественной. Отверстия ф0,1мм в носке распылителя В-2 получали электроэрозией, а не дорогущими свёрлами как в той же фирме Бош.
Так это воспитанники Макаренко в ФЭДе придумали. Они же осваивали и плунжерные пары бошевского ТНВД для В- 2. Но в 1929 году Крупская выгнала Макаренко с должности за недостаточно коммунистическое воспитание молодежи. После этого фирма пошла к закату.
 
Назад
Вверх