• Вышел новый выпуск программы ФлайтТВ, посвященный современным российским ЮПШ (юношеским планерным школам).
    Видео на Youtube. Ссылки на другие платформы и обсуждение в теме на форуме.

Строительство легкого вертолета

еще одна причина по которой может быть переход диаметра: - не хватает подшипника по нагрузке и а на прирост массы тупо забили. Для более точного ответа - надо считать.
 
Наверное еще и из-за технологичности, и стоимости, чтоб одинаковые подшипники использовать, на вертолеты их по специальным ТУ делают. В свое время возник вопрос по увеличению ресурса втулок НВ Ка-32 с 500 часов, т.к. на все агрегаты уже подняли ресурс. Оказалось на подшипниковом заводе работает спец. линия по этим подшипникам и сделать новую линию для увеличенных подшипников очень дорого, гораздо дешевле менять через 500 часов.
 
так заглубитесь сначала цилиндрическим участком,потом резьба.
Кто знает на сколько нужно заглубляться ? И есть ли там достаточно места для этого ? Я бы такое решение со шпильками, для себя вообще не рассматривал . Но хозяин барин.
 
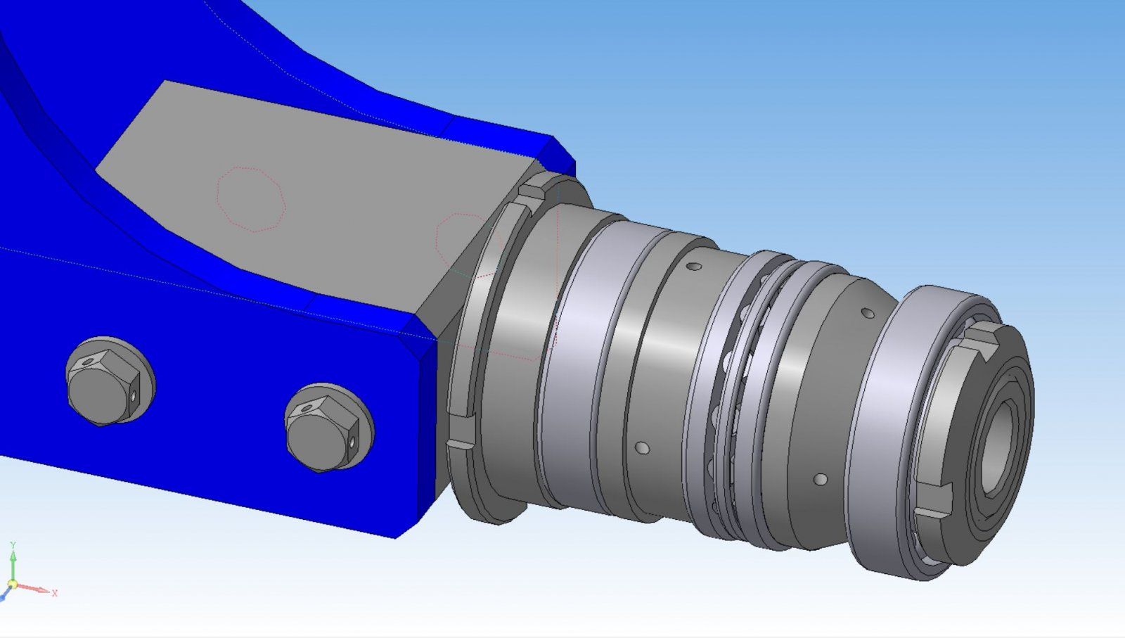
Подскажите, для чего шпиндель или цапфа на том же CH-7 выполнена с переходом диаметра?
Причин 2: - нагрузка от момента и осевой силы растет ближе к месту крепления; - упорный подшипник имеет определённые размеры, и его вписали в конструкцию.
На разных вертолетах этот узел решается по своему, иногда изменение толщины стенки центральной детали выполняется за счет отверстия.
 
Здравствуйте, уважаемы форумчане. Переделал я свою втулку НВ. Старая (блочная) конструкция, с учетом всех вышесказанных замечаний, получалась слишком жирной и тяжелой, поэтому я принял решение изготавливать по типу рукава.
В процессе проектирования возникло несколько вопросов:
1. Как соединить между собой полости А и Б для перетекания жидкого масла? Или забить все консистентной смазкой и не мучиться?
2. С каким усилием должны затягиваться гайки на цапфе и на рукаве?
3. Из чего обычно изготавливают распорные втулки между подшипниками? Можно ли их изготовить не из металла, а из текстолита, например. По Анурьеву, самый крутой текстолит выдерживает 250 МПа поперек слоев = 25,5 кг/мм2. А у меня даже в самом маленьком сечении будет около 5 кг/мм2.
4. Обязательно ли, чтобы поводок лежал на оси ОШ, на сколько критично, если его разместить выше, ближе к качалке?

Снимок.JPG


Снимок1.JPG


Снимок2.JPG
 
Приветствую!
Смотрю, начался поиск оптимальной конструкции. Это хорошо. Даже более того - замечательно. Я очень рад за Вас, Андрей.
 
1. Смазка - консистентная.
2. Усилие зажатия - из условия лёгкости вращения. Подбор опытным путём.
3. Не надо. Экономии грамм, а возможного геморроя на несколько килограммов. Назначте там Д16Т и спите спокойно.
4. Расположение поводка определяет кинематика управления. Вы должны обеспечить примерное равенство углов отклонения . Разнотык в углах отклонения лопастей при действии циклического управления в продольно-поперечном направлении вполне допустим в пределах 1 градуса
 
К Вашей конструкции, Андрей, есть несколько вопросов и замечаний. Начнём с верхнего рисунка.
1592273571633.png

1. Очень опасное решение - лопасть и рукав улетит именно по этому месту, причем за очень короткий срок. Поясню. Вертолет - это усталостный стенд, где выживают только решения принятые с учетом усталости материала, а постольку материал еще и имеет формообразование, то с учетом концентрации напряжений вызванных этим самым формообразованием. Если решение такое (не самое удачное), то в этом месте должен быть радиус !!! И достаточно большой. В Вашем случае - не менее 5...7 мм. Но есть другие и другие решения этого места, на мой взгляд более удачные.
2. Не стоит заставлять работать сальник по телу основной детали. Причина описана выше. Сальник ерзает - образуются потертости, которые не работают на улучшение усталости.
3. Снова очень опасный переход в упоре подшипника.
4. Ничего критичного, просто аккуратнее будет выглядеть так как оформлено слева, где крышка с сальником. Упор сопрягаемой детали с подшипником стоит делать по рекомендации по величине заплечиков и упоров.
5. Где-то на этом кольце потерялся зазор между кольцом и стаканом осевого шарнира. (0,1мм- достаточно)
6. Лучше оформить проточкой. (по условиям усталости)
 
Последнее редактирование:
Доброе утро, Валерий. Спасибо за ответы, жду замечания
 
Средний рисунок.
Снова частите с установкой болтов. Во-первых, 2х скорее всего будет достаточно. А во-вторых, если идете на установку 3-х болтов, то в местах где есть циклика, лучше шаг болтов не делать меньше 4..5 диаметров болта. Так хоть зоны концентрации напряжений растащите в пространстве и они не будут пересекаться.
 
1. Понял, поищу другие решения, переделаю.
2. Если использовать консистентную смазку, то можно сальник вовсе убрать и поставить туда закрытый подшипник.
3. Этот переход можно вообще убрать, подшипники в зажатом состоянии точно никуда не убегут.
4. Переделаю
5. Придется обтачивать кольцо, потому что оно идет внешним диаметром 62 мм и радиальные подшипники 62 мм
6. Переделаю
По закреплению лопасти тоже спасибо, переделаю
 
Андрей, подумайте над тем, как обойтись без гайки на цапфе.
В голову приходит только идея сделать цапфу из двух деталей. Первая деталь - вал с упором на конце, куда насаживаются все подшипники. Потом этот вал с подшипниками уже закрепляется в другой детали - распорке. Закрепляется болтами насквозь через боковые пластины, распорку и вал цапфы
 
уже появились следы выработки на кольцах. Понятно, что в нормальной эксплуатации налет до такой выработки будет в несколько раз больше, и тем не менее я бы меньше запас не делал.
🤔 Я бы предпочёл торсион, 😉 но не такой как на "Роторфлай" - имеется собственная разработка, без казуистики прототипа
 
Я бы предпочёл торсион
Вроде бы на Джидж Кай обсуждалась возможность установки торсионов и пришли к выводу, что в гаражных условиях очень тяжело изготовить годный торсион. Поэтому я его даже не рассматривал.
 
Вроде бы на Джидж Кай обсуждалась возможность установки торсионов и пришли к выводу, что в гаражных условиях очень тяжело изготовить годный торсион.
Верно 😉 , но если использовать в точности копию с резиновым переслоем(!), а если уже есть решение 🤔, которое избавляет от этого "недуга"???
 
К стати о ресурсах по подвесам лопастей, на "Ансат" изготовители гарантируют работу одного(!) торсиона - на весь ресурс планера. Читал самолично на "Иннопром 2018"
 
Торсион - это всегда эксперимент. И если стоит задача полететь, то самый лучший способ использовать проверенные временем решения.
 
Назад
Вверх