Аэродинамические характеристики профилей

Статус
Закрыто для дальнейших ответов.
да иногда просто не понять как огромная чайка держиться за воздух--летит медленно  5-6 мс в штиль и не падает при нагрузке на крыло 60-70 гр на дм 2---аэродинамика птичьего профиля за пределами ньютоновской механики :IMHOтакое ощущение что птичье крыло высасывает потенциальную тепловую энергию из атмосферы и преобразует в дополнительную подьемную силу--по другому такой огромный Су=3-4 единицам не обьяснить 😎 😉 😀 :~) :IMHO
 
да иногда просто не понять как огромная чайка держиться за воздух--летит медленно5-6 мс в штиль и не падает при нагрузке на крыло 60-70 гр на дм 2---аэродинамика птичьего профиля за пределами ньютоновской механики 
60-70 гр/кв. дм.= 6-7 кг/кв.м. Если Су=2 хотя бы,чего не лететь-то в соответствии с законами классической аэродинамики !? Да и В. Каспржик давно разгадал эту загадку!  😉
 
да ни какой чемпионский планер модельного размера и рядом не стоит с птицей того же размаха и площадей при той же массе :IMHO
 
Неужто птица сможет пикировать со скоростью 800 км/ч?
Тут ей никакая адаптивность крыла не поможет!
 
да любой булыжник падающий  с высоты 10 км развивает около звуковую скорость 😛здесь разговор о полете планера  :~)с минимальной скоростью на максимальных Су 😀
 
Вообще-то не подъемная сила и не Су делает планер планером. Планер - это летадло с высоким соотношением Су к Сх, т.е. высоким качеством, причем во всем диапазоне скоростей. Боюсь, чайки тут конкретно проигрывают моделям. Ибо, высоконесущие профили как один имеют очень высокое сопротивление и, соответственно, качество у них низкое. Планерные профиля, они весьма умеренный С[sub]у[/sub]max имеют, ниже 1,5. Точнее, 1,5 с закрылками, а в чистом виде 1,3 и меньше.

Вроде все правильно и Су мах получается около 3...3,2
Да - но строго на одном определенном угле атаки, с гигантским сопротивлением, феерическим моментом, ну и срыв у этого профиля наверняка резчайший.

Интересно насколько правдоподобно на Re 300 000 ... 500 000
Написано же на рисунке: Re = 5х10[sup]6[/sup]. Это пять миллионов, а не пятьсот тысяч  😉

Вот более-менее реалистичный профиль, вытягивающий Су около 2,2 без закрылков, предкрылков, и момент у него высокий, но более-менее реалистичный: Narramore JN153. Это профиль разработки Bell для вертолетной лопасти.

jn153-il_l.png
 
да любой булыжник падающий  с высоты 10 км развивает около звуковую скорость 😛здесь разговор о полете планера  :~)с минимальной скоростью на максимальных Су 😀

Так рождаются мифы. Булыжник будет "планировать" и более 50 метров в секунду не разгонится.  В школе упускают понятие сопротивление воздуха - как результат рождаются мифы, что брошенное тело сверху разгоняется все время. Увы.
 
вообще-то те же чайки имеют высокий диапозон скоростей от 5 мс в парящем режиме  до 35 мс в пикировании!птицы за сотню миллионов лет эволюции научились управлять ародинамикой крыла в совершенстве--и изменение кривизны профиля и стреловидность и площадь крыла :IMHO :craZy
 
какие мифы--простой парашютист в затяжном прышке уже легко разгоняется до 180 км в час или 50 мс при раскинутых руках и ногах--а если выдягивается солдатиком  падает уже под 500 км в час!!!а плотность булыжника в 6-7 раз выше плотности человека и форма у него обтекаемая :IMHO
 
Вообще-то, модель планера разогналась до тех 800 км/ч не просто в пикировании,а на нисходящем участке косой петли!
И петель таких накрутил он много. Петли делались в мощном динамическом восходящем потоке, и выполнялись без потери высоты! Куда там булыжнику и чайке!
Re = 1 000 000 ... 800 000 как раз та граница, за которой в тыкву превращаются добрые две трети профилей, и даже безо всяких турбулизаторов
Без турбулизатора, на этих Re=500000, этот профиль вполне себе неплох!
Планерные профиля, они весьма умеренный Суmax имеют, ниже 1,5. Точнее, 1,5 с закрылками, а в чистом виде 1,3 и меньше.
Но если проектировать планер,который будет использовать узкие термики на малой высоте,то и профили потребуются иные? 😉 Например, если планер затягивается парапланерной лебёдкой метров на 300.
 
Так рождаются мифы. Булыжник будет "планировать" и более 50 метров в секунду не разгонится.
простой парашютист в затяжном прышке ... если выдягивается солдатикомпадает уже под 500 км в час!!!
Это всё не относится к АДХ профилей, но... подготовленный парашютист в свободном падении превысил скорость звука
14 октября 2012 – ... Феликс Баумгартнер попытался побить четыре описанных выше мировых рекорда. Во время свободного падения Феликс чуть было не потерял сознание, после того как попал в штопор, но ... сумел стабилизироваться, чем вызвал овации в свой адрес. Посмотрим на цифры:

1. Высота полёта на стратостате – 39 045 метров (против 31 333 м. последнего рекорда)
2. Свободное падение с высоты 39 045 метров (против 31 333 м. последнего рекорда)
3. Время свободного падения – 4 минуты 20 секунд (против 4 минут 36 секунд Киттингера. Важно отметить, что Феликс падал без стабилизирующего парашюта)
4. Самая высокая скорость падения, Феликс преодолел скорость звука и достиг значения 1342 км в час, против 988 км в час Джозефа Киттингера.
https://www.drive2.ru/b/65078/
 
Так рождаются мифы. Булыжник будет "планировать" и более 50 метров в секунду не разгонится.
простой парашютист в затяжном прышке ... если выдягивается солдатикомпадает уже под 500 км в час!!!
Это всё не относится к АДХ профилей, но... подготовленный парашютист в свободном падении превысил скорость звука
14 октября 2012 – ... Феликс Баумгартнер попытался побить четыре описанных выше мировых рекорда. Во время свободного падения Феликс чуть было не потерял сознание, после того как попал в штопор, но ... сумел стабилизироваться, чем вызвал овации в свой адрес. Посмотрим на цифры:

1. Высота полёта на стратостате – 39 045 метров (против 31 333 м. последнего рекорда)
2. Свободное падение с высоты 39 045 метров (против 31 333 м. последнего рекорда)
3. Время свободного падения – 4 минуты 20 секунд (против 4 минут 36 секунд Киттингера. Важно отметить, что Феликс падал без стабилизирующего парашюта)
4. Самая высокая скорость падения, Феликс преодолел скорость звука и достиг значения 1342 км в час, против 988 км в час Джозефа Киттингера.
https://www.drive2.ru/b/65078/

Блин. В стратосфере! В кислородном скафандре, где плотность воздуха другая. В воздухе никак! 
 
Написано же на рисунке: Re = 5х106. Это пять миллионов, а не пятьсот тысяч

Я знаю что 500 000 а не 5 000 000, этот  профиль я привел скорее для примера

мне интересен профиль из статьи http://www.pereplet.ru/nauka/Soros/pdf/9801_107.pdf

или похожий, описанный в статье, как профиль с экстремальным Су (без щелей) вот такой или похожий:

может кто нибудь что-то похожее виртуально продуть? если интересно разумеется при Re 500 000

кривизна кстати не так далеко от передней кромки может момент и не такой страшный
 

Вложения

  • Cu_mah.GIF
    Cu_mah.GIF
    14,6 КБ · Просмотры: 310
Вот кстати профили птиц в районе локтевого сгиба, я так понимаю без нагрузки совсем другой источник оринтолог Шестакова ГС 1971г
 

Вложения

  • Profili_ptic.GIF
    Profili_ptic.GIF
    11,4 КБ · Просмотры: 364
все таки фундоментальной формулой подьемной силы надо уметь пользоваться F=mg=0.5PSCyV2 !!!или сила равна масса на ускорение свободного падения равна половине произведения плотности воздуха на площадь крыла на коэф подьемной силы на квадрат скорости :IMHOвсе величины в системе СИ
 
Я попытался, из голого любопытства, сделать за вас, @ KV1237542, вашу работу  😉 и преобразовать очень xeровую картинку в набор координат. Профилек получился, эээ, как бы это сказать без матов? Короче, прям видно, как программа тужится-пыжится, а продуть не может ;D При Re ниже миллиона получить график вообще не удалось. При миллионе Су еле дотянул до 2,2. В общем, найдите тех теоретиков, авторов статьи, и попросите координаты у них  😎 Там либо злой найоб, либо какое-то очень продвинутое колдунство.
 
А у меня вот такой профиль не получается продуть.
http://airfoiltools.com/airfoil/details?airfoil=la203a-il

программа просто зависает. Уже и настройки всяко-разно менял и профиль видоизменял чуть чуть. не получается продуть.
Прям колдунство какое-то.
А профиль интересный.
 
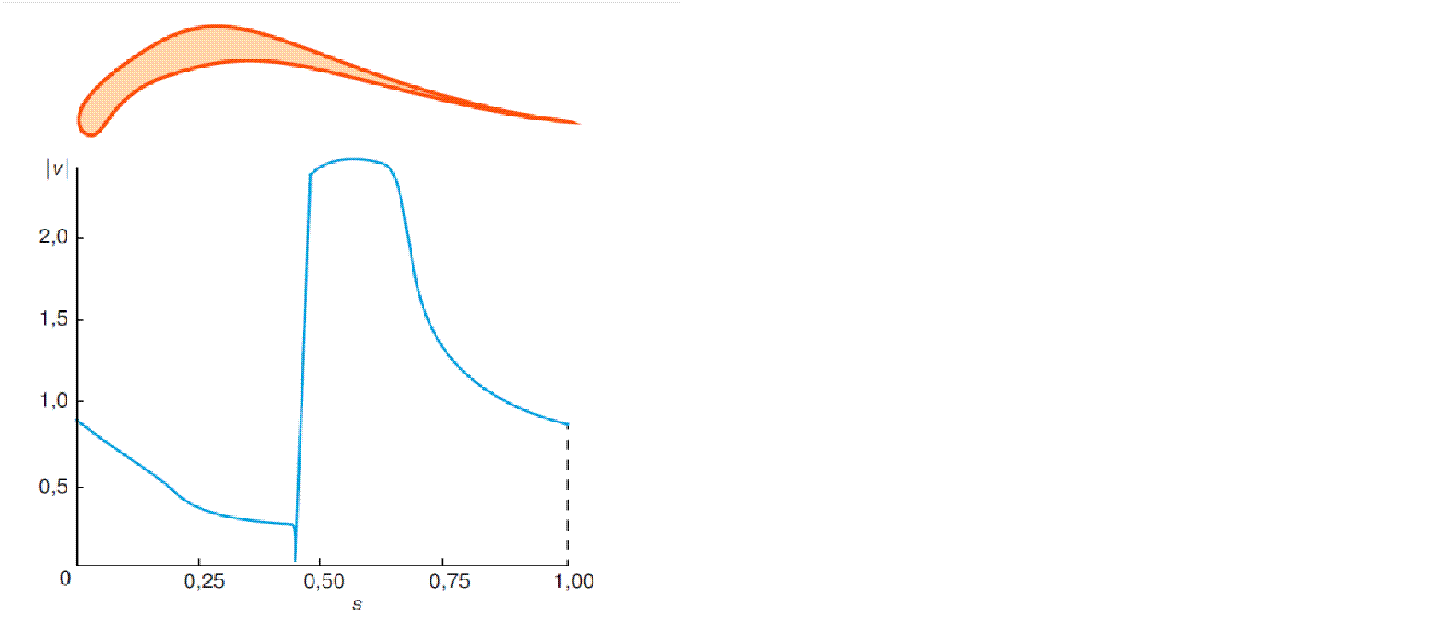
Поврежденные координаты, типичный случай. Откройте в модуле  Xfoil inverse design, там сразу видно: график скоростей потока негладкий, пилообразный, причем в самых важных местах, вблизи лобика. Только внешне кажется, что профиль красивенький. А может, он патентованый, специально опубликован с ошибками. Вот сгладил, вроде как-то продувается.
 

Вложения

Я попытался, из голого любопытства, сделать за вас, @ KV1237542, вашу работу и преобразовать очень xeровую картинку в набор координат. Профилек получился, эээ, как бы это сказать без матов? Короче, прям видно, как программа тужится-пыжится, а продуть не можетПри Re ниже миллиона получить график вообще не удалось. При миллионе Су еле дотянул до 2,2. В общем, найдите тех теоретиков, авторов статьи, и попросите координаты у них Там либо злой найоб, либо какое-то очень продвинутое колдунство.

Большое спасибо и за это, я честно говоря что-то подобное предполагал, уж больно экзотичен, программы пишут люди, но раз похож на тот тонкий вортмановский который Су=3 при 5 000 000,  может и потянет  Су=3

Никаких координат нет есть только теоретическая статья с которой можете по ссылке ознакомится после поразился насколько похож на профили птиц и на вортмановский этот тонкий из дуглас либек переделан убран низ.

Вообще профили ультралайтов тряпочных похожи  имеют кривизну вблизи ПК сильно вогнуты и хорошо несут Су= 2,2

У меня только профили 2.14
 
Статус
Закрыто для дальнейших ответов.
Назад
Вверх