Бесконтактные системы зажигания. Ликбез

Если вспомнить , что задачей системы зажигания является надежный поджиг смеси ,условия горения и поджига которой зависят от десятков параметров ,как-то
температура окружающей среды
температура двигателя
тепература смеси
частота вращения
нагрузка на двигатель
качество топлива
давление наддува
давление атмосферы
влажность воздуха
итд.

То становится очевидным, что учесть все это может только правильно запрограммированный надежный компьютер. Переться от схемы на двух диодах и трех германиевых транзисторах - все равно , что восхищаться паровозом братьев Черепановых . Пришло время высоких технологий и  искуственного интеллекта.
 
По мануалу у Ротакса  793  пишу 2.35мм до ВМТ при 3200 об.ми как это понимать не понятно. Я пробовал по разному, но оптимально получилось 2.1 мм для крейсерской скорости. Просто всегда хочется лучше.
Конечно, из-за работы выхлопных клапанов кривая угла сильно меняется. Можно купит систему зажигания MSD. Я такой пользовался на машинах она полностью программируется с нуля как хочешь и сила искры 50 000 в,  Это всё на машинах и мудрить сильно не хочется.
Да, Вы правы, мощи много и  не оптимальность не заметна. Ещё один момент это резонанс до 4500 не тянет, а потом такой подхват, что голова отрывается. Тут тоже у них с углами накручено.
Ладно, спасибо за то, что есть инфа, летом буду пробовать.

Когда  указывают  опережение  в  мм  до  ВМТ  -  это  часто  ведёт  к  непоняткам.

Правильнее  писать  - допустим -  так:

Для  двигателя  Rotax  582

Опережение  постоянное  18  градусов  до  ВМТ.

Для  контроля -  18 градусов  =  1,96 мм  при  замере  по  оси  цилиндра.  Ось  свечного  отверстия  имеет  наклон  11  градусов.  Поэтому  при  замере  опережения  по  оси  свечного  отверстия -  контрольный  размер  2. 00  мм.

Собственно  всё  это  следует  из  выше  приведенной  таблицы  с  сайта  Авиагаммы.  В  вот  по  многим  другим  двигателям  -  в  инструкциях  -  одна  цифра  и  всё....
Обычно  это  замер  по  вертикали....  Хотя  бес  их  поймет,  что  они  подразумевают.

Для  того  чтобы  сравнивать  опережение  у  разных  моторов  с  разной  длинной  хода  поршня  -  говорить  про  мм  до  ВМТ  -  вообще  бессмысленно.  Нужно  переводить  опережение  в  градусы  до  ВМТ.  Это  можно  сделать  механически  -  закрепив  на  роторе  транспортир,  а  на  картере  проволочную  стрелку  и  поставив  мотор  в  ВМТ  и  на  момент  зажигания  -  по  меткам  на  генераторе  или  путём  замера  опережения  в  мм  по  часовому  индикатору.  Чаще  всего  я  пользовался  этим  способом.

Конечно  -  зная  ход  поршня  -  длинну  шатуна  - и радиус,  на  котором  расположен  палец  кривошипа  -  задачку  можно  решить  графически  на  бумаге  или  путём  математических  вычислений.  Ну  и  составить  таблицу  перевода  мм  в  градусы  для  данного  двигателя.  Такая  таблица  -  очень  удобна  и  практически  необходима  для  настройки  мотора  -  особенно  - если  с  зажиганием  начинается  какая-то  самодеятельность.

Для  примера  табличка  такого  рода  -  которую  составляли  для  себя  мопедисты :
(  Для  двигателей Д 6 - Д 8.  Опережение  по  инструкции  там  рекомендовано  3,2 - 3,5 мм  до  ВМТ  )



Получается  что  опережение  у  мопеда  -  вобще  больше  30  градусов  до  ВМТ  -  согласно  инструкции....

Для  мотоцикла  Ява  -  в  сети  тоже  выложили  таблицу.



Для  облегчения  подсчётов  и  составления  таблиц  -  неплохо  былобы  иметь  калькулятор ...  Кстати  слышал  что  такая  штука  существует  в  сети.  Если  кто  встретит  -  буду  признателен  за  ссылочку.  Считать  каждую  точку  последовательно  пользуясь  калькулятором  из  папки  * стандартные  программы * крайне  скучно.

Вобще  с  системой  зажигания  есть  2  проблемы  -  первая  ка  добыть  искру.  А  вторая  -  типа  -  сколько  вешать  в  граммах  ....   В  смысле  -  а  Вам  сколько  градусов ?

Многие  люди  покупают  готовые  программируемые  блоки  зажигания  -  и  начинают  задаваться  вопросом  -  какие  цифири  в  блок  следует  заложить....  Анегдот  да  и  только.  Можно  заложить  18  градусов  для  любого  2 Т  мотора  и  он  заведётся  и  будет  работать.  Причём  на  средних  оборотах  -  даже  неплохо  работать.

Я  не  издеваюсь  -  я  просто  говорю  о  том  что  если  Вы  не  знаете  что  заложить  в  мозг  электронного  процессора  -  то  на  что  он  Вам  нужен ?

Это  в  первую  очередь  не  к  600mm   обращение  а  к  остальным  любителям  прцессоров.  600mm  -  вполне  прагматично  поставил  зажигалку  без  интеллектуальных  свойств  и  ищет  компромисную  для  его  случая  величину  опережения.

Програмированное  зажигание  хорошо  -  если  оно  снабжено  фирменной  прошивкой  под  Ваш  двигатель.
В  противном  случае -  всю  исследовательскую  работу  -  придётся  сделать  своими  силами.  Все  готовы  к  стендовым  испытаниям  на  оптимизацию  момента  зажигания ?

Вобще  про  момент  это  отдельная  большая  тема.  Нужно  будет  её  создать  отдельно.  Найду  сейчас  пару  затерявшихся  ссылок  и  тему  про  опережение  создам.

Вобще  -  пока  писал  -  разыгралась  у  меня  ностальгия...  Вспомнил  как  на  мотоцикле  М 72  катался  в  старое - доброе  время.  Там  опережение  регулировалось  при  помощи  манетки  на  руле.  В  зависимости  от  скорости  -  температуры  воздуха  -  качества  бензина  и  иных  трудно  учитываемых  аналитически  критериев  -  легко  можно  было  отрегулировать  угол  зажигания  на  слух  и  по  ощущениям.  Лёгким  движением  руки....
 
Озвученная ранее система MSD существует и для гидроциклов и снегоходов, включая те, что с Ротаксами. На оборотах менее 2000 она дает подряд три искры для улучшения поджига и горения- некий аналог многоискровой системы. При запуске угол опережения снижается до 0 град для сохранения ног, рук, стартеров и аккумуляторов.

Всё  верно  но  написано  както  в  одну  кучу...

Давайте  не  путать -  есть  свойство  некоторых  систем  зажигания  изменять  угол  в  зависимости  от  оборотов.
Это  спасает  от  рывков  армстартера....  Это  снижает  температуру  мотора...  Это  повышает  мощность...  Это  экономит  бензин....  Это  увеличивает  ресурс.

А  ещё - есть  многоискровое  зажигание.  Оно  нужно  если  мотор  с  однократной  искрой  плохо  заводится.  Если  например  требуется  обеспечить  запуск  зимой  -  в  условиях  любой  влажности  и  т.  п....  Встречаются  автомобильные  системы  зажигания  -  где  перед  запуском  можно  нажать  специальную  кнопку  -  и  в  моторе  подаётся  непрерывная  череда  искр.  При  включении  стартёра  искры  подаются  на  свечи  -  по  мере  вращения  распределителя.  Затея  состоит  в  первую  очередь  в  том  -  чтобы  искрами  немного  нагреть  электроды  свечей  и  испарить  с  них  конденсат....  Мотор  при  этом  обычно  чихает  и  пытается  завестись  -  но  сильно  дёргается....  Тогда  кнопку  можно  отпустить  и  искры  начинают  синхронизироваться  от  датчика  момента.  ( от  холла  или  от  индукционного  или  от  контактов ).  При  этом  -  пока  обороты  не  превышают  1500  об/мин  -  по  каждому  сигналу  датчика  выдаётся  3  -  4  искры.  Если  мотор  превышает  1500  оборотов  -  на  каждый  сигнал  датчика  вырабатывается  1  искра  и  этого  довольно  -  так  как  мотор  работает  и  свечи  нагреваются  естественным  путём  до  рабочей  температуры.  В  общем  -  многоискровое  зажигание  -  не  панацея  а  средство  для  облегчения  запуска  мотора  в  неблагоприятных  условиях.
Так  эту  систему  и  нужно  понимать. 

Ну  а  опережение  при  многоискровом  зажигании  изменяется  от  оборотов  своим  путём.  Может  от  центробежного  регулятора  -  а  может  изменяться  электронно....  В  зависимости  от  того  как  это  реализовано  на  данном  моторе.
 

FlyCat  если  Вы  про  калькулятор  скан  вида  которого  я  выкладываю  -  вещь  на  мой  взгляд  бесполезная.  Рассчитан  только  для  рассчётов  под  систему  Сарумана.  На что   мне  угол  шторки  и  т.  п.  ерунда ?  Может  у  меня  контактное  зажигание  или  индукционный  датчик.  И  угол  задержки  будет  не  такой  как  у  сарумана ?  Думаю  что  нормальный  калькулятор  тоже  должен  существовать.  Хотя  Явисты  -  считают  в  экселе...  К  сожалению  я  экселем  пользоваться  не  умею.  Приходится  крутить  транспортир  -  что  не  есть  конечно  удобно....
 

Вложения

  • Kal_kuljator.JPG
    Kal_kuljator.JPG
    24,6 КБ · Просмотры: 347
Вот  я  нарисовал  -  примерно  какой  калькулятор  нужен  для  пересчёта  углов  в  прямолинейное  перемещение.

Думаю -  что    межцентровую  длину  шатуна  тоже  нужно  учитывать....  Если  она  не  известна  точно  -  ставить  приблизительный  размер.
Для  мопедов  -
это  может  быть  величина  в  диапазоне  90 - 100 мм....
Для  веломотора  Д 4 - Д 8  ( ход  40 мм ; диаметр  поршня 38 мм )  -  межцентровая  длина  шатуна  87 мм. 
У  мотоциклов -
мотор  Восход  ( и ИЖ  Юпитер )  ( ход  57.6 или  58 мм  в  зависимости  от  модификации ; Диаметр  поршня  61, 75  -  62 мм)  -  межцентровая  длина  шатуна  125 мм.

У  ИЖ Планета  - ( ход  85 мм;  диаметр поршня  72 мм )  Межцентровая  длина  шатуна  - 175 мм.

Для  точного  рассчёта  -  желательно  знать  точную  длину  своего  шатуна.  Для  приблизительного  -  достаточно  взять  приближонное  значение  -  в  приведенных  примерах  перекрыт  практически  весь  возможный  диапазон  длины  шатунов  для  большинства  двухтактников.
Сомневаюсь  что  есть  шатуны  длиннее  чем  у  Планеты.  Ну  если  только  у  Трабанта  -  могут  длиннее  оказаться....
Более  современные  моторы  - как  правило  более  компактны  чем  древние  немецкие  разработки....

Итак  картинка  -  прожэкт  калькулятора :
 

Вложения

  • Kal_kuljator_ugla__.JPG
    Kal_kuljator_ugla__.JPG
    29,9 КБ · Просмотры: 375

Про  свечи  -  я  в  этой  теме  говорить  сильно  подробно  не  собирался.  В  инструкции  от  двигателя  должно  быть  написано  какие  свечи  рекомендовано  ставить.  Для  различных  случаев  -  когда  нет  правильных  свечей  -  фирмы  производители  свечей  выпускают  каталоги  с  рекомендацией  замены  свечей.

Про  плазмофор  -  берут  меня  сомнения.  По  ряду  свидетельств  -  это  шарлатанский  товар....  Впрочем  сам  не  тестировал  -  так  что  точно  не  скажу.  Кому  интересно  может  экспериментировать  на  свой  риск.

Вот  статья  -  где  рассматривались  различные  свечи сомнительного  свойства :

http://www.autoreview.ru/archive/2004/24/spark/index.php?phrase_id=1907511

Те  кто  строят  самодельные  моторы  на  которые  нет  никаких  рекомендаций  -  полагаю  читали  как  подбирать  свечи  по  тепловому  числу  -  ориентируясь  по  цвету  изолятора  при  пробных  прогонах....  Что  я  могу  к  этому  добавить ?

Ну  если  только  несколько  ссылок  на  таблицы  которыми  пользуюсь  сам  -  и  они  мне  вроде  как  нравятся  :



http://img-fotki.yandex.ru/get/4106/kvadrat67.3d/0_36c1d_f15f9171_orig

http://img-fotki.yandex.ru/get/4009/kvadrat67.3d/0_36c1f_c89e1cad_orig

http://img-fotki.yandex.ru/get/4011/kvadrat67.3d/0_36c1e_84225649_orig

Лежат  таблицы  тут :
http://fotki.yandex.ru/users/kvadrat67/view/224286/?page=0

Оговорюсь  -  приведенные  таблицы  -  журнальная  статья.
Если  выберете  свечи  по  журналу  -  не  побрезгуйте  перепроверить  по  фирменной  документации  -  ибо  от  какойто  опечатки  в  журнале - никто  не  застрахован.
Журнал  для  авиации  -  источник  неофициальный.
 
Парни, я конечно дико извиняюсь !!!  Но очень бы хотелось услышать мнение Знающих вот про эту продукцию.  http://www.ascan.ru/?Bloki_upravleniya_DVS    Блок управления ДВС. ) Может кто пробовал ставить на двигатель?  Или посоветуете что нибудь другое ?  Ну и хотелось бы поставить готовый комплект без всяких экспериментом и опытов.  Стоять должно на Субарике - 81 со впрыском . Дайте совета !!!  Пожалуйста.
 
Если вспомнить , что задачей системы зажигания является надежный поджиг смеси
........  зависящий    от  кучи  параметров ( сократил  злобный  Я  )   🙂

То становится очевидным, что учесть все это может только правильно запрограммированный надежный компьютер. Переться от схемы на двух диодах и трех германиевых транзисторах - все равно , что восхищаться паровозом братьев Черепановых . Пришло время высоких технологий и  искусственного интеллекта. 

Наличие  в  нашей  жизни  компьютеров  -  совершенно  не  исключает  восторг  -  который  вызывают  у  меня  настоящие  паровозы  и  даже  паровые  трактора  -  конца  19  -начала  20  века ....  Даже  наоборот  -  многие  электронные  примочки  сделаны  намного  бестолковее  чем  хороший  паровоз.  Паровая  техника  -  была  по  своему  прекрасна  ( и  чудно  могла  работать  на  дровах   ;D  ).
Вот  полюбуйтесь :
http://www.youtube.com/watch?v=ZOjZspHhc7w&feature=related

Ну  а  если  серьёзнее -  наличие  в  природе  ракет  и  локаторов  -  не  упразднило  на  вооружении  такие  примитивные  вещи  как  автомат  калашникова  или  граната Ф - 1.  При  некоторых  ситуациях  -  весьма  полезные  девайзы.  Кстати -  в  американской  армии  на  будущий  год  -  исполнится  100  лет  пистолету  Кольт  образца 1911  года  и  то  что  он  прекрасно  работает  без  батареек  и  искусственного  интеллекта  -  ничуть  не  уменьшает  его  злободневность  и  востребованность.

Ближе  к  авиации  -  я  сомневаюсь  что  применение  компьютерного  зажигания  принципиально  улучшит  потребительские  качества  - к  примеру  мотора  Ротакс  503.  Который хорошо зарекомендовал   себя  простотой  и  надёжностью.  А  вот  после  появления  програмируемого  блока  зажигания  фирмы  Дукати  на  моторах  РМЗ  500  -  статистика  непредсказуемых  выходов  зажигания  из  строя  -  ухудшилась.  Технический  прогресс  существует  -  но  пути  его  бывают  неисповедимы.  Есть  случаи  когда  компьютеризация  неизбежна.  Но  там  обычно  нечего  делать  кроме  как  покупать  готовое  и  соблюдать  инструкцию.  А  у  нас  люди  часто  летают  на  разных  приспособленных  моторах  -  вплоть  до  лодочного  Вихря  и  старого  РМЗ....   И  тут  приходится  что то  соображать  с  зажиганием  самому.  Так  что  информация  как  работает  зажигание  из  трёх  диодов  и  тиристора  -  пока  востребована  и  долго  будет  востребована.
 
Asach  -  а  Вы -  разве  не  в  Питере  обитаете ?  Эта  фирма  -  ( АБИТ автоэлектроника )  которая  занимается  блоками  управления  Корвет  -  сидят  ( как  я  понял  )  недалеко  от  метро  Электросила -  по  адресу -  г. Санкт-Петербург, пр. Юрия Гагарина, д. 2, оф. 317..... 
http://www.ascan.ru/?Bloki_upravleniya_DVS
Вы  их  живьём  поймать  и  начать  задавать  разные  вопросы  не  пробовали  ?  На  нашем  форуме  про  Корвет  чтото  уже  обсуждали  -  но  кажется  реально  их  изделия  никто  не  пользовал...  Чтото  про  них  писал  Кажется  Свеаборг...  Но  может   и  объявится  кто  из  реальных  пользователей....  Однако  мне  думается  что  лично  сходить  на  разведку  -  надёжнее  будет.

Немного  погуглил  и  нашол  кто  писал :

sadykhov сказал(а):
И очень даже просто.

У Субару ВСЕ 2-хлитровые движки обозначаются Subaru EJ20. Но, во-первых, их несколько штук, разных принципиально.

У нас стоит тот, что с турбиной на  Subaru Impresa WRX 280 лошадок выдает. Но мы его без турбины используем - ну ее в болото.

Далее, если загнать наш субарик в нормы Евро-4 - он выдает 145 л.с.. А вот если природой сильно не заморачиваться - 205. Если поставить глушители - 195. Но ти-и-ихо. А можно 205. Но очень громко.

Поскольку мы говорим о базовой комплектации, используем свои программируемые мозги (точнее, питеские, гоночные - фирмы АБИТ автоэлектроника http://www.ascan.ru/) - настраиваем двигатель на максимум.

.


Это  в  теме  :
http://www.reaa.ru/cgi-bin/yabbA/YaBB.pl?num=1236240304

А  здесь  Свеаборг  -  рассказывал  про  изделия  АБИТ :

http://www.reaa.ru/cgi-bin/yabb/YaBB.pl?num=1260000325/30
 
kvadratov спасибо за ссылки.  То, что эта фирма обитает в Питере  я знаю.  Но хотелось бы услышать мнение пользователей сего продукта , а не рекламную инфу и мнение продавца. Иногда это не одно и тоже.
 
А  ещё - есть  многоискровое  зажигание.  Оно  нужно  если  мотор  с  однократной  искрой  плохо  заводится.  Если  например  требуется  обеспечить  запуск  зимой  -  в  условиях  любой  влажности  и  т.  п....

Иллюстрация к сказанному:
Сравнительная динамика старта двигателя с обычной системой зажигания и с многоискровой, во время старта.
 

Вложения

  • clip_image002.jpg
    clip_image002.jpg
    25,8 КБ · Просмотры: 347
здрасте всем спецам.
прошу ответить мне, кто нибудь смог оживить мотоплат от кроссового чз 125 или может ктото подскажет другую схему способную работать на 10-12 тысячах оборотах.
 
...
Иллюстрация к сказанному:
Сравнительная динамика старта двигателя с обычной системой зажигания и с многоискровой, во время старта.
Неудачная иллюстрация. По периодам циклов видно, что старт двигателя с одноискровой системой происходит с меньших оборотов, чем с многоискровой, двигатель после первого запуска полностью не заторможен, да и повторный запуск сразу после глушения обычно происходит активнее, так как электроды свечи прогреваются достаточно быстро и вязкость смазки при повторном пуске роль играет.
Но то, что запуск облегчается в многоискровом режиме - это факт и это отчасти как раз связано с большей энергией серии разрядов и ускоренным прогреванием электродов свечи.
Просто иллюстрация этого не демонстрирует.  🙂
 
здрасте всем спецам.
прошу ответить мне, кто нибудь смог оживить мотоплат от кроссового чз 125 или может ктото подскажет другую схему способную работать на 10-12 тысячах оборотах.

Про  мотоплат  есть  тема  у  мопедистов.... 
Там  не  всё  гладко  -  но  внимательно  изучив  -  можно  найти  ответ  на  большинство  вопросов  про  Мотоплат  :

http://www.dyr4ik.ru/forum/viewtopic.php?t=7771&postdays=0&postorder=asc&start=0
 

Вложения

  • Motoplat.jpg
    Motoplat.jpg
    28,6 КБ · Просмотры: 379
Встретил  в  сети  ссылку  на  американский  патент  на  магнето  для  бензопил...  Возможно  комуто  будет  интересно  познакомиться  с   устройством таких  магнето.  На  картинке  -  две  первые  схемы....  А  вобще  документ  длинный  ( в  формате  ПДФ )  -  кто  интересуется  -  читайте  весь.

http://www.freepatentsonline.com/4163437.pdf



Если  первая  ссылка  перестанет  работать  -  или  Вам  не  нравится  что  документ  показан  в  зерказах  -  его  можно  скачать  по  другой  ссылке :

http://narod.ru/disk/18134238000/United%20States%20Patent%20US4163437.pdf.html
 
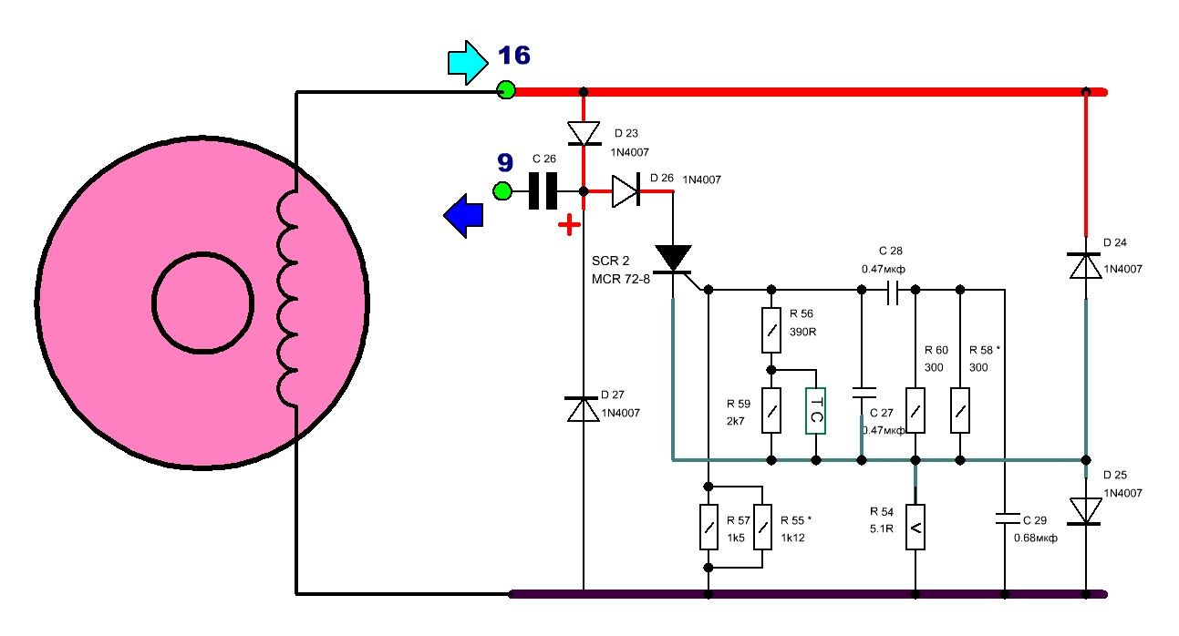
Всем привет. Вопрос к знающим форумчанам. На моем гидрике после10 лет эксплуатации стала очень слабая искра. После определения причины методом замены с заведомо исправного, пришли к выводу, что блок CDI дает заниженое напряжение. На этих двигателях (Rotax 717) даже на новых гидриках тонкая искра. На 700 Ямахе раза в четыре шире. Пришлось покупать другой блок CDI. Вот теперь зимой, когда есть время решил его ковырнуть. Схема, судя по всему,  стандартная. Я, не раздумывая, заменил тиристор на такой же. Но, не тут-то было. Мотор после средних оборотов не раскручивается, начинает давиться. Вопрос в чем, ПОДСКАЖИТЕ куда и какие приборы необходимо подключить, чтобы настроить момент зажигания на столе.
 

Вложения

  • 1_117.JPG
    1_117.JPG
    62,8 КБ · Просмотры: 844
Искра может ослабнуть из-за размагничивания магнитов и межвиткового замыкания в катушке зажигания. Небесполезно сравнить переменное напряжение на выходе катушки зажигания на Вашем двигателе и новом двигателе Вашего знакомого. При вращении маховика рукой даже китайский цифровой тестер что-то показывает. Вышеупомянутые проблемы, во всяком случае, выявить можно.
 
Я, чтоб долго не раздумывать и исключить = размагничивание, межвитковое и т.д., заменил блок искрообразования, поставив с рабочего мотоцикла. Все сразу заработало. Вывод - неисправный CDI.
 
Хотя  и  с  некоторым  опозданием -  хочу  сказать  пару  слов  про  системы  зажигания  CDI  -  имеюшие  питание  и  импульс  на  срабатывание  от  единой  обмотки.  Как  я  понимаю  -  эта  примитивная  система  была  придумана  специалистами  фирмы  Судзуки  -  для  применения  на  самых  дешовых  двухтактных  скутерах  и  мопедах....  Такие  варианты  встречались  на  старых  Suzuki Address и Suzuki Sepia.  Эту  систему  скопировали  и  некоторые  другие  фирмы.....  Не  только  на  скутерах  -  но  и  на  подвесных  лодочных  моторах....







Точное  устройство  этой  комбинации  коммутатора  и  катушки  мне  неизвестно.  Самая  похожая  на  правду  версия  нашлась  на  одном  из  форумов....  Но  там  есть  только  схема  нарисованная  от  руки  и  ниодного  фото....  :


«коммутаторы_suzuki.» на www.china-moto forum

Подпись  ( пишет  vlad-k ) к  верхнему  фото
кондер на управляющем входе тиристора 22нФ х 25в, накопительный- 0.47...1мкФ (в разных коммутаторах разные попадались) х 250в;тиристор- 2Р4М, летит часто,т.к.работает почти на пределе

Подпись  к  нижнему  фото
резистор около 2вт, диоды моста как и везде- 1А х 250в
2Р4М и другие  ( тиристоры ) этой серии меняю обычно на ВТ136, 137 с индексом -500 и выше (обозначает макс. напряжение)- по характеристикам с запасом подходят, но разок нарвался-таки на бракованную партию, причём тестером звонились хорошо, но видимо пробивались при 80-130в (на высоких оборотах перебои, иногда нет искры совсем). Иногда приходится поиграть с цепью управляющего электрода (ограничивать чтобы не пробило, а иногда и задержку небольшую давать простейшей интегрирующей цепью)

Вобще  подобного рода  системы  зажигания  -  вызывают  много  проблем.  В  сети  у  скутеристов -  одна  из  самых  популярных  тем  -  сдох  коммутатор  от  старой  Сепии  -  ахтунг  -  что  делать  ?!!!

На  сайте 
http://www.motelek.net/ 
есть  информация  по  китайской  версии  такойже  системы :



И  на  томже  сайте  -  есть  словенская  версия  -  Завода  Искра :


( применяется  на  мопедах  TOMOS и  др.  технике )
Ей  сопутствует  очень  интересная  табличка :



Интересна  зависимость  изменения  момента  зажигания  от  изменения  оборотов.

Вобще  -  подобные  системы  как правило  содержат  схему  -  отвечающую  за  изменение  оборотов  и  требующую  чёткой  настройки.  При  ремонте  -  если  производится  замена  деталей  -  требуется  перенастройка  -  так  как  характеристики  новых  деталей  могут  незначительно  отличаться  от  ранее  применённых....  В  результате  -  характеристики  зажигания  могут  заметно  измениться.....
 
Назад
Вверх