Встретил в интернете интересную тему где люди ломали дохлый коммутатор Дукати программируемый и пытались разобраться как он работает. Особенности схемы - оказались такими - что я упал под стол и не сразу оттуда выбрался. Впрочем выложу по порядку - в кратком изложении.
АКА VIKT выложил фотографии платы разломанного коммутатора с двух сторон :
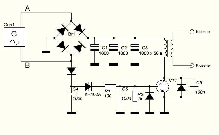
Кроме того - он выложил схему - которую пытался восстановить изучая плату. На схеме не показан контроллер ( мозги коммутатора ) - нарисована только силовая коммутирующая часть системы зажигания. В схеме присутствует ряд неточностей - не все детали были верно опознаны и т. п. Однако в целом - архитектура схемы видна и понятна почти во всем... кроме одного маленького но.
видно что это коммутатор CDI c какойто системой стабилизации питающего напряжения. Управляющий импульс должен приходить от процессора - не показанного на схеме. Но есть вопрос. Известно что коммутатор питается переменным напряжением от генератора составляюшим примерно 12 - ну может на оборотах - до 20 вольт.
Очевидно что для работы коммутатора тиристорно конденсаторной схемы требуется напряжение для заряда конденсатора - около 100 вольт при запуске и 200 ( и более ) вольт при работе на оборотах. Для преобразования напряжения 12 вольт в 100 -:- 200 вольт - все ожидали увидеть внутри дополнительный трансформатор или преобразователь с трансформатором. Но никакого такого трансформатора там нет. Все долго ломали голову над этой загадкой. Смотрим схему :
После того как некоторое время народ соображал каким волшебным образом схема из транзисторов - диодов и тиристоров вырабатывает из десятков вольт - сотни ( при отсутствии признаков диодно конденсаторного умножителя напряжения ) - поступила версия как это работает. По всей видимости версия правильная.
АКА RW3DQQ предложил обьяснение :
Транзистор 740й действительно участвует в преобразовании напряжения с 12в в высокое совместно с катушкой генератора. Как в старинной контактной системе мотоцикла. Во время положительной полуволны ключ замыкает на время обмотку, а когда в ней разовьётся ток размыкает, отчего рождается импульс высокого напряжения, который заряжает через диод конденсатор 1*400.
Я аж присел... Получается что когда от генератора приходит напряжение и достигает некоторой величины - транзистор в коммутаторе коротит обмотку генератора на короткий момент. После этого обмотка генератора дает обратный выбрис напряжения - шут знает в сколько вольт - который используется для заряда конденсатора системы зажигания. И все это происходит в конструкции включающей в себя процессор - который весма критичен к питанию и различным наводкам.
Я удивлен что эта поделка вообще работает.
Это просто ахтунг какойто. За такую схемотехнику - авторов нужно как минимум пороть розгами на базарной площади.
Тема откуда я выцепил информацию - в целом посвешена созданию самодельного процессорного зажигания и в целом кажется толковых результатов не породила. Про коммутатор Дукати - там обсуждали в качестве отвлечения от основной проблемы. Еще там обсуждали вариант использования коммутатора от скутера с полностью отключенным процессором но работающим преобразователем 12 - 200 вольт.
Желающие могут ознакомиться с всей этой эпопеей по ссылке :
https://paraplan.ru/forum/topic/106693