Мечты не одного поэта.

vi64 сказал(а):
Хенрик, как Вы думаете, сколько допустимы изменения ширины, удлинения у крыла БКБ с Вортманом?  

-БКБ\планер\ имеет крыло с НАКА8-Х-12.

-про остальное-врать не буду=не знаю.
-модели 1:5 летают хорошо,но про вихревой у них режим не читал.

http://www.rcgroups.com/forums/showthread.php?t=752781
 
сколько допустимы изменения ширины, удлинения у крыла

-при каких-то условиях также на узком крылье образуется мощный вихр.

примером тому может служить крыло жаворонка в режиме парашутирования.
я наблюдал скорости снижения ок. метра в секунду при практически нулевой поступательной\не было ветра\.

-про насекомых не вспомню=там громадные ускорения крыла.
 
Да, Хенрик, теперь я заметил подмену звука мотора...
Сделано в момент, когда самолет удалился и звук стал тихим 🙂 Замену "головы пилота" раньше тоже не замечал. Не приходило в голову смотреть по-кадрово именно с начала ;D

Волна эмоций имела большую инерцию и вызвала "кризис восприятия в голове" = сбой в оценках 😱 ;D
Спасибо за критику!
 
Зато это будут настоящие данные!!!

Проблема, как раз с выделением данных (на модели) остается... :-?
Как спроектировать правильно эксперимент!?????? (и модель-аппарат, конечно)

Критерии подобия требуют, чтобы модель двигалась во столько же раз быстрее реального самолета, во сколько раз у модели крыло уже...  Чтоб число Рейнольдса совпадало :-?

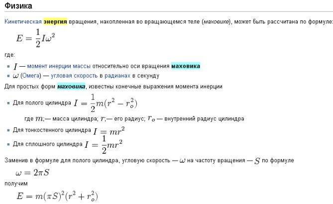
По его логике, вихрь на узком крыле тоже должен быть "скоростным"... высоко-оборотистым, или можно сказать, высоко-частотным...
Тогда энергию вихря, упрощенно представленного в виде маховика, можно считать по формуле, - э-э-э-э
Сначала упростим и все прочее (до абсурда):
Для крыла БКБ-2 Хенрика, шириной 1200мм, и длиной... ? (пусть 12м) , примем усредненный внешний радиус вихря, по которому "проезжает" набегающий поток, имеющий скорость 10м/с (на выпуклости выше крыла он ускорится, скажем... до 17м/с), - радиус 400мм.
Внутренний радиус вихревой трубки положим равным радиусу ядра вихря, - с рисунка, - это 150мм.  Скорость вращения вихря определим для его внешнего радиуса из совпадения со скоростью "обтекающего его" потока - 17м/с, при радиусе 0,4м наш ротор будет обращаться 6,76раз в секунду. Плотность воздуха для нормальных условий, задаст нам "массу маховика": - один кубометр воздуха весит 1 кг 295 г, объем вихревой трубы равен 5,184 кубометра, значит у нас "воздушный маховик" будет иметь массу 6,713 кг.
Энергию нашего маховика для всех принятых условных размеров посчитаем по последней формуле, - 553 Дж.
При сужении крыла в 2 раза и одновременном увеличении поступательной скорости на глиссаде в 2 раза (до 75км/час) объем "трубы" уменьшится до 1,5 кубометра, ее обороты возрастут всего в 2 раза, и энергия маховика уменьшится в 3,45 раза, - до 160 Дж.
О чем же это нам говорит... :🙂 :-?
 

Вложения

  • E_Max.jpg
    E_Max.jpg
    33,2 КБ · Просмотры: 116
А теперь есть концерн "Экип", который должен развеивать сомнени

Вот так всегда... 😱
Теперь надо писать не ЕСТь, а БЫЛ... 🙁
Он, оказывается, разорился, когда страна "имела температуру" и меняла свою структуру 😱
 
махолёт группы Киселёва

Профессор занимался им, пока не началась Перестройка и ее Последствия...
Сначала теоретически, потом...

"Через 5 лет Киселев выкатил на летное поле первую модель махолета. Это был кордовый аппарат массой 7 кг и размахом крыльев 3,3 м, оснащенный электрическим двигателем мощностью 0,33 л. с., питание к которому подавалось по проводу. Расчетная скорость полета - 35-40 км/ч при частоте махов 1,4-1,5 в секунду."

Интересно сравнить частоту коле-баний, принятую Киселевым и Шмидтом.
10-11 метров в секунду, по Шмидту требовали бы частоты вращения волногенератора около... 250-253 оборотов...

Глядя на модель Киселева... видим, сравнительно большой установочный угол крыльев (сравните с канардом спереди).
Крылья потому и напомнили мне Ослика, - что широкие...

Мне кажется, что будь крылья поУже, - можно было бы заложить более высокой частоты привода и... достигнуть большей скорости.  Но тогда, видимо, это не было целью... 🙂
 

Вложения

  • Max_Prof_Kiseleva.jpg
    Max_Prof_Kiseleva.jpg
    23,4 КБ · Просмотры: 133
vi64 сказал(а):
Мне кажется, что будь крылья поУже, - можно было бы заложить более высокой частоты привода и... достигнуть большей скорости.  Но тогда, видимо, это не было целью... 🙂

  Эта частота является оптимальной на крейсерском режиме........ :🙂
 
Из результатов исследований Киселева:

Когда прообраз первого махолета замахал крыльями на стенде, исследователи с удивлением обнаружили, что, несмотря на неспособность двигателя довести частоту махов до расчетных значений, создаваемые аэродинамические силы не только достаточны для взлета, но и выше потребных! Парадокс. Чтобы "поверить глазам своим", пришлось сделать специальную установку в аэродинамической трубе, позволяющую резко вводить крыло в воздушный поток.
Выяснилось, что сначала аэродинамические силы резко возрастают, а затем убывают до установления стационарного обтекания. Этот силовой [highlight]скачок, обусловленный нестационарностью обтекания[/highlight] машущего крыла, очень полезен на малых скоростях и в режиме висения - он-то и делает возможным вертикальный взлет при минимальных затратах энергии.
С ростом горизонтальной скорости аппарата несущие свойства машущего крыла падают,
но подъемную силу легко сохранить за счет увеличения скоростного напора воздуха.
(Крыло надо [highlight]стопорить[/highlight] после взлета, а не увеличивать частоту... Это задумчивает 🙂)

 И еще один важнейший вывод из описанного явления. Поскольку нестационарность потока помогает создавать большие аэродинамические силы, позволяющие снизить потребные скорости махов, то вредные, разрушающие крыло инерционные нагрузки соответственно невелики.
 
vi64 сказал(а):
нестационарность потока помогает создавать большие аэродинамические силы

Об этом же пишет независимо - Топоров!
Даже угловые коле-бания вала модельного одноцилиндрового микродвигателя, - сказываются, по его наблюдениям на тяге винта...

Легкий винт [деревянный] не сглаживает неравномерности угловой скорости в течение каждого оборота = лучше тянет.
Для металлического винта, отлитого в форму, полученную от того же самого деревянного винта, - неравномерность вращения уменьшается, - такой винт тянет хуже...

Сказывается эффект "массивного маховика"?!
Тогда понятно, что на больших самолетах, особенно со звездой цилиндров, - такого никто не мог заметить, - там нестационарности угловой скорости практически нет...

Одесситы сказали бы, - ну так и де проблема?!!!
Ставьте себе [highlight]карданный подвес на винт [/highlight](под углом к валу мотора) - и наслаждайтеся неравновномерностью вращения винта!!! ;D 😀  
А так же - экономьте свое горючее за счет большей эффективности винта? 😎 😱
Ведь разница в тяге, согласно Топорову, может достигать 30%, в случае торможения и ускорения в течение одного оборота, например, за счет пружины - то нагружающей эксцентрик, то ускоряющей его за счет запасенной в первой фазе энергии...

Кто-нибудь еще подобные наблюдения в других областях делал? 😀
 
Самолет или планер с возможностью небольших коле-баний крыла...
Машущий полет надо чередовать с обычным, в зависимости от скорости?
Махи не должны быть стационарны... Обычные кривошипы - не подходят!

Стопорение свободы движений-махов крыльев можно автоматизировать подобно автоматическим предкрылкам планеров.
Попал как-то раз на страницу немецких планеристов, где стоял "визг восторга":  
предкрылки подпружинены такой пружиной, которая при увеличении скоростного напора - сжимает эту пружину и функция предрылков - "выключаестя." При снижении скорости - наоборот, - предкрылок выдвигается и возрастает подъемная сила крыла...
На рисунке у планера есть центроплан, куда спрятана СУ.
Его стыковка с крылом, напоминает мне стыковку меча и морды меч-рыбы... места с управляемой упругостью...
Автор проекта на http://www.aviajournal.com/arhiv/1999/1299/st3_1299.html [highlight]инженер Б.М. Дукаревич[/highlight]
приходит также к решению - частоту движений-махов такому аппарату должны задавать ... [highlight]интуитивные руки пилота, воздействующие на крылья[/highlight] не только через усилители (подобные усилителю руля авто), но и [highlight]получающие обратную связь[/highlight] - какое сопротивление дает мах при том или ином угле...
Постепенно пилот, как и птицы, научится различать и правильно изменять - также интуитивно (без здравого смысла!) остальные 5 параметров, которые делают машущий полет эффективным... Не тупее он уток!!! [летят же утки!]

И что же надо увязать вместе?
На взлете - взмахи жестких крыльев, в полете - их фиксацию, при посадке - сгенерировать тормозные вихри, подобно Касперу, для парашутирования...

Ничего не забыли?
Не-еет.  Разве что перейти к летающему крылу... с интегрированным несущим фюзеляжем, как советовал Юра...
 

Вложения

  • Max_Planer.jpg
    Max_Planer.jpg
    57,8 КБ · Просмотры: 130
Летающее крыло начинается с места пилота, как театр - с вешалки...
Как строители мостов при первых испытаниях становятся под свой мост, так и мы... посадим в самолет для испытаний - внука.
Пущего подтверждения правоты - не бывает?

Пожалуй нет.
Враждующие папуасы - когда помирились, не в пример некоторым подопечным США на Кавказе, - поменялись ... сыновьями своих вождей. 🙂
Вот там был МИР так МИР!! 😀

На снимке: - Микро-мечтатель 🙂)  Хочет покачать крылом...
- спрашивает, почему крыло-то не качается?
 

Вложения

  • av44_s6.jpg
    av44_s6.jpg
    20,2 КБ · Просмотры: 153
Мучают сомнения, может быть для начала-таки - без кабины лучше?
 

Вложения

  • ho_x_c_.jpg
    ho_x_c_.jpg
    27,7 КБ · Просмотры: 125
Не тупее он уток!!! [летят же утки!]

-я когда-то наблюдал за дикими утками,которрые приземлялись
в парке,между деревьями.

удивила меня их способность снижаться круто,ок.45град=
ступеньками=срыв/планирование.тогда про вихри я и не мечтал.

попозже пришлось мне на дельтаплане садится "в колодец"-во
двор.я применил такой же способ как утки=успешно.

кстати,динамический вихр над крылом дельтаплана при посадке\угол атаки ок.90град\ позволяет погасить горизонтальную мскорость практически до нуля=прикиньте,какую величину Ку /несущей силы/ имеет в тот момент крыло?!
 
строители мостов при первых испытаниях становятся под свой мост

-такая картинка: под мостом живут два бездомных мужчины.

один говорит:
если бы я знал что прийдут такие времена,я бы эти мосты конструировал более комфортабельными!
 
С ростом горизонтальной скорости аппарата несущие свойства машущего крыла падают,  

-исследования машущего полёта птиц говорят о том,что с ростом поступательной скорости\в разумных пределах\ потребляемая птицей мощность \кислородный обмен\ снижается.
 
Назад
Вверх