Летающие крыло, бесхвостка

Подскажите, как рассчитать САХ планера с составным крылом.
Планера типа Мак-15.
Проще говоря, где должен находиться центр тяжести.
Нужны знания, а не домыслы.
 

Вложения

  • BullsEyeVar.JPG
    BullsEyeVar.JPG
    23,5 КБ · Просмотры: 283
Вот, такая была схемка
Схемка-то неплохая - сам показывал такую.Хорошо сделать так,чтобы передняя кромка килей оказалась продолжением задней кромки зализа центроплана.
по конструктивным соображениям плечо ВО пришлось увеличивать, хотя первый шар был именно так  задуман. Изменилась и форма центроплана.
 
Подскажите, как рассчитать САХ планера с составным крылом.
Планера типа Мак-15.
Проще говоря, где должен находиться центр тяжести.
Нужны знания, а не домыслы.
в таком случае, берем книжку Кондратьева, открываем на 146 странице и ...   приобретаем знания  😉
 

Вложения

  • 1_297.jpg
    1_297.jpg
    50,5 КБ · Просмотры: 281
Спасибо открыл.
У меня в кабинете на полках десятка два книг по аэродинамике.
Ещё десятка три в компьютере, в электронном виде.
Букварь, я уже давно прочёл.
Прочтите, пожалуйста, и Вы, что я написал.
Меня интересуют составные крылья /интегральные/ крылья,
а не САХ трапециевидного крыла, или крыла с увеличенным
центропланом.
 

Вложения

  • 35_007.jpg
    35_007.jpg
    87,7 КБ · Просмотры: 237
Подскажите, как рассчитать САХ планера с составным крылом.
Планера типа Мак-15.
Проще говоря, где должен находиться центр тяжести.
Нужны знания, а не домыслы.
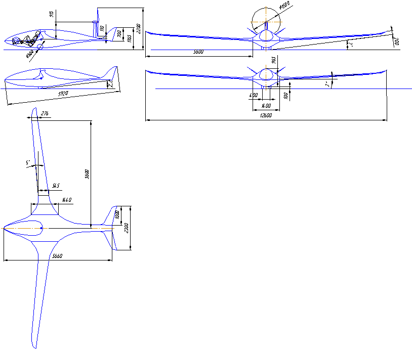
Ну,это отнюдь не МАК-15 - и близко не лежало.
Величина САХ определится из b=L/S
Для определения положения САХ находите САХ для каждого из элементов плана;затем соединим прямой линией точки,соответствующие 25% хорды каждого из планов.На этой линии нанесите точку так,чтобы она делила линию пропорционально площадям каждого из планов - чем больше план,тем ближе к его САХ точка.
Теперь через получившуюся точку проводим общий САХ крыла величиной,описанной выше - точка будет расположена на 25% САХ.
И еще - я много раз повторял,что моментные характеристики компоновки можно с достаточной точностью определить,запуская бумажную модель с моделированием геометрии планов,углов и центровок:советую поэкспериментировать со своей компоновкой - возможно,узнаете много нового.
 
советую поэкспериментировать со своей компоновкой
целиком и полностью согласен.
К стати эксперименты с подобной схемой еще в (дай бог памяти) 1927году показали что у нее страшная продольная неустойчивость, я то-же с ней мучился. :~~)
 
Спасибо за ответ.
Естественно планер на рисунке мало походит на Мак-15.
А такая схема более похожа на Ма-15?
 

Вложения

  • Manta.JPG
    Manta.JPG
    33,6 КБ · Просмотры: 293
...а скажите, чего это Вы в этот Мак-15 упёрлись, неужели нет схем получше...?
Любая схема с прямым крылом гораздо проще в расчетах и исполнении, я к обратной стреловидности на своей модели пришел, приблизительно от Вашей (желаемой) схемы, из-за множества неудач в процессе ее проработки, хотя мне она так-же нравилась (внешне).
P.S.  По поводу поиска общей САХ для составного крыла...
находим САХ для каждого из участков, потом "среднее арефмитическое" - бац! г-н Лапшин всё обьяснил, мне кажется...
P.P.S. Для такого крыла, если мне, опять-же память не изменяет, Ц.Т. на 18% хорды...
 
Меня бесхвостка тоже привлекает отсутствием"лишних"деталей,но...особенности аэродинамики всё же не для "непродвинутых"планеристов...
 
особенности аэродинамики
...вот и я об том-же.
Когда-то один дяденька демонстрировал такой вот планерок, правда это "хвостка", но оригинален с виду...
хотел на нем с педальным ходом сигануть 😀
 

Вложения

  • 1_007.gif
    1_007.gif
    9,1 КБ · Просмотры: 302
бесхвостка тоже привлекает отсутствием"лишних"деталей
извиняюсь, Борисыч, тут главное не путать "летающее крыло" и "бесхвостку". Это у ЛК токо крыло и всё... ну концевые шайбы или киль, какой-никакой могут быть, а могут и не быть...
 
Когда-то один дяденька демонстрировал такой вот планерок, правда это "хвостка", но оригинален с виду...хотел на нем с педальным ходом сигануть 
хорошая мысль. надо на него педали облегченные поставить 🙂 :~)
 
какой моторчик...? тело крутит педали!
все правильно.тело крутит педали,те в свою очередь крутят генератор.генератор через выпрямитель питает облегченный мотор ,который крутит пропэллер.все предельно просто ;D
 
Ну вот, облегчали, облегчали... а таки напихали генераторов , моторчиков, кинематики всякой (железной) еще аккумулятор нужен (свинцовый)
Так дело не пойдет! давайте тут, лучше про летающие крылья побурчим, а планерок этот, если из него всё выкинуть (тело оставить!) гладишь и летать сможет
 
Назад
Вверх