Самолет из пеноплекса (знатоки посоветуйте)

Если честно, Егер больше всего ассоциируется с этим видео
но я терпеливо продолжаю читать этот бессмысленный и беспощадный непоследовательный поток формул.
как психиатр психиатру...... все эти распальцовки и оттопыривание нижней губы не более чем компенсационные механизмы комплексов и личных проблем, это их болячки а не твои, так что не обращай внимания от слова совсем
 
Если вы это так воспринимаете то вам рано его читать. Впрочем, как и рано заниматься чем либо в авиации. У Егера изложены основы проектирования😉.
Слово основа подразумевает что-то простое и понятное, от чего можно отталкиваться далее.
То, что в этой книге намешано - это всё что угодно, но только не "основы".
Вот простой пример:
1719480681890.png


Что такое Pн нигде не сказано (догадайся сам).
Чем мне полезна эта формула Vmax? Я уже знаю тягу? Тяга зависит от скорости вообще-то, а формула как раз вычисляет максимальную скорость... (ну не бред ли?)
И так во всём здесь.
Никакой последовательности.
Просто навал непрактичных формул и "гамаков" (термин автора).
Алгоритмов - ноль.
 
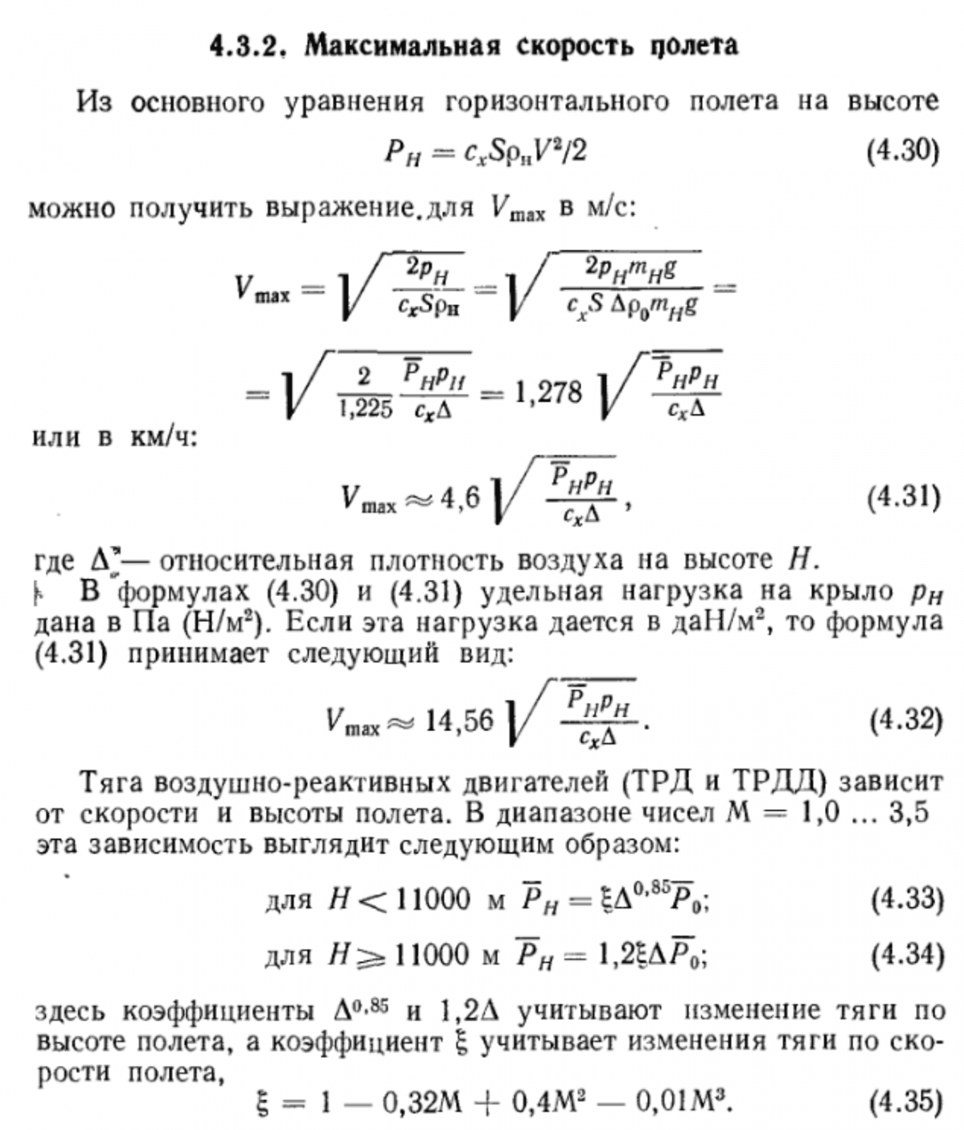
Вот ещё пример того, какие это "основы".
Всё указано: сиденьки, размещение персонала (странно, что стюардесс нет на рисунке).
А что такое это (отмечено жёлтым) - полки для книг по авиации?
Это называется: автор начал с основ...

1719482359690.png

1719482411532.png
 
Пардон за оффтоп, там товарищ хотел Эйндекер делать, получается что?
 
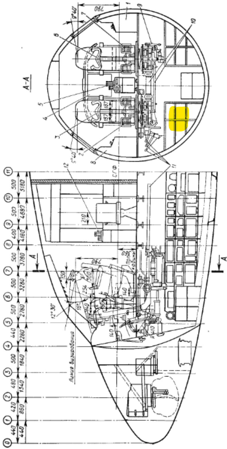
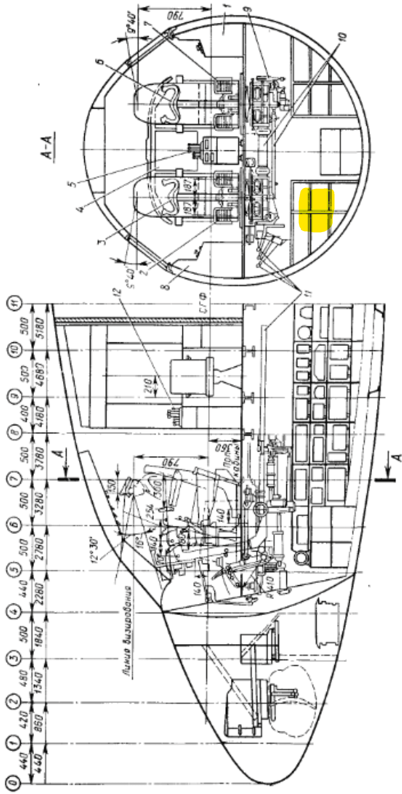
Вот ещё пример того, какие это "основы".
Всё указано: сиденьки, размещение персонала (странно, что стюардесс нет на рисунке).
А что такое это (отмечено жёлтым) - полки для книг по авиации?
Это называется: автор начал с основ...

Посмотреть вложение 556714
Посмотреть вложение 556715
Никто не обещал, что будет легко! 🙂
 
Посмотреть вложение 556717
Особенно полки лонжеронов корневых частей крыла несут меньшую нагрузку, чем концевых.
Вы правы. Нелегко такое читать...
Это говорит лишь о том что ваш уровень понимания не способен воспринимать то о чем написано. Причем тут полки лонжеронов???? Речь совсем про другое....
 
Справедливости ради, нашёл кое что полезное:

Посмотреть вложение 556719

Не припомню герметизирующих диафрагм на местных самоделках.
Такой способ аэродинамической компенсации применяется на элеронах популярного планера L13 Бланик.
 
Такой способ аэродинамической компенсации применяется на элеронах популярного планера L13 Бланик.
Вы ничего не путаете?
Уж ремонт с перетяжкой всех тряпочных поверхностей я делал - на Бланике нет такого девайса!
 
Особенно полки лонжеронов корневых частей крыла несут меньшую нагрузку, чем концевых.
Вы правы. Нелегко такое читать...
Вы даже не различаете, что аэродинамическая нагрузка не одно и то же, что напряжения в конструкции, а претензии предъявляете как капризный ребёнок, который не хочет учить уроки.
Каша в голове проходит, если глубже вникать в предметы, или не проходит, если ёмкость "коробки" мала и/или возможности обработчика информации жидковаты.
Правильно сказали выше, что никто не обещал, что будет легко
 
Вы ничего не путаете?
Уж ремонт с перетяжкой всех тряпочных поверхностей я делал - на Бланике нет такого девайса!
Нет не путаю. Она есть. Точнее она должна быть. Но к сожалению, о ней мало кто знает. Мы на все планера ставим такую компенсацию согласно технической документации по эксплуатации этого планера. Учите матчасть и полет будет намного комфортнее.
 
Если вы это так воспринимаете то вам рано его читать. Впрочем, как и рано заниматься чем либо в авиации. У Егера изложены основы проектирования😉.
Досмотрел книгу Егера.
При всём уважении к Вам, этот "Егер С.М., 1983 - Проектирование самолетов" - кусок малополезной макулатуры.
 
Нет не путаю. Она есть. Точнее она должна быть. Но к сожалению, о ней мало кто знает. Мы на все планера ставим такую компенсацию согласно технической документации по эксплуатации этого планера. Учите матчасть и полет будет намного комфортнее.
На элеронах даже нет никакого крепления для этого девайса - я пожалуй лучше себе поверю.
 
Вы даже не различаете, что аэродинамическая нагрузка не одно и то же, что напряжения в конструкции, а претензии предъявляете как капризный ребёнок, который не хочет учить уроки.
Каша в голове проходит, если глубже вникать в предметы, или не проходит, если ёмкость "коробки" мала и/или возможности обработчика информации жидковаты.
Правильно сказали выше, что никто не обещал, что будет легко
Там не сказано "аэродинамическая".
Какие уроки? Упаси Господь от "уроков" этого Егера - он сам не понимает, что он пишет.
Я таких писак как он много повидал в разных писанинах нашей родины - их сразу видно по их манере перечислять и без того очевидные вещи, и всовывать формулы, не связанные с логикой повествования.
Эта книжка - плохо отредактированная дипломная работа на тему "ключевые параметры проектирования современной большой авиации".
 
Назад
Вверх