Бесшатунные двигатели - 2

Статус
Закрыто для дальнейших ответов.
Хотелось бы знать - хто самый грамотный в этом вопросе и можно ли у него проконсультироваться по следующей идее?

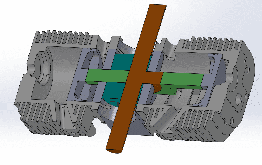
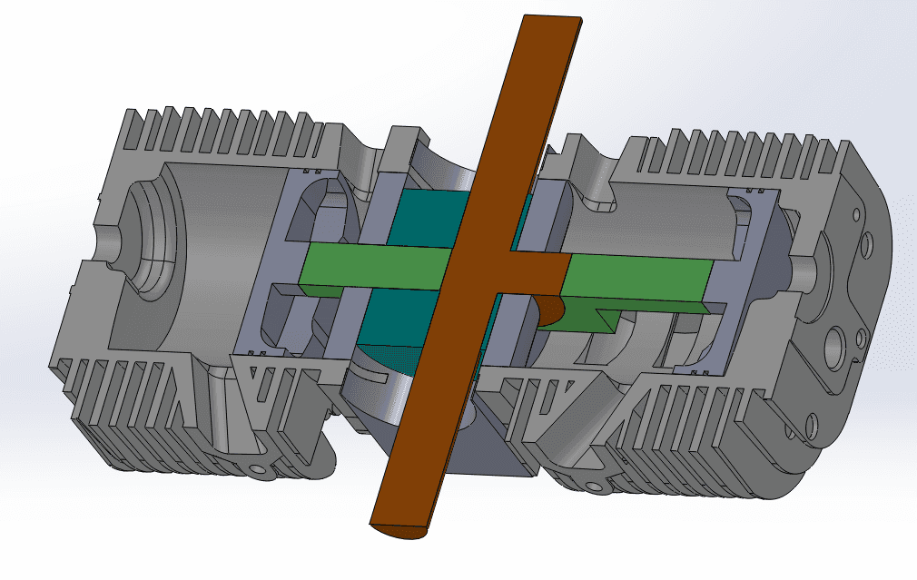
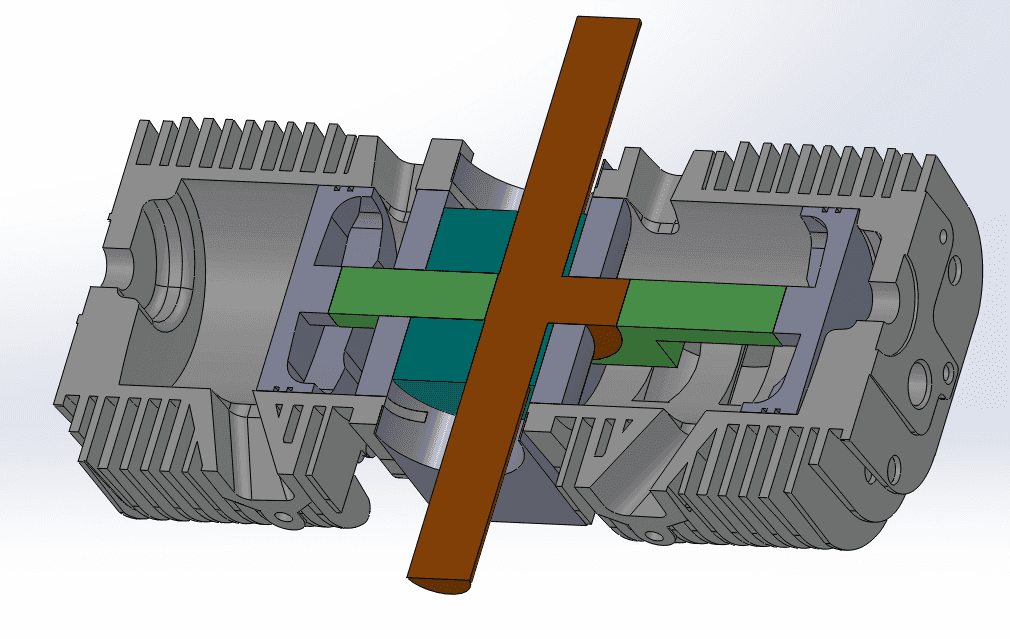
Что если бесшатунный привод для оппозитных цилиндров "нагрузить" на сдвоенные штоки в виде сдвоенных шатунов с пальцами, а их, в свою очередь на крейкопфы и поршни "ругерного" типа?
Что с этого можно получить:
1) гармоническое движение поршней, отсутствие вибраций высших порядков и увеличенное время выстоя поршней для газообмена в двухтактниках;
2) крейцкопфы будут выполнять роль направителей и смазываться картерным маслом;
3) крейцкопф и поршень можно выполнить по принципу составного поршня с обособленной юбкой на одном пальце с поршнем по отработанной технологии составных поршней типа составной поршень: 2 тыс изображений найдено в Яндекс.Картинках (yandex.ru) ;
4) возможность реализации многокамерности в одном цилиндре, например, для реализации двигателя по патенту ИЗ №2745467 (fips.ru) в варианте фигуры 7.

Из минусов - не устраняется избыточная связь (как во всех классических БСМ).
Сдвоенные шатуны не нуждаются в поршнях руггерного типа. Зачем? Двигатель с поршнями с сдвоенными шатунами производится серийно и ввиде дизельного подвесного мотора поставляется и в Россию. Многокамерность ему не нужна.
Правда гармоники колебаний там остаются, но уравновешенность очень высокая. Как раз такой двигатель это пример достижения поставленных целей другим путем. Мы эту схему разбирали на ветке. Бесшатунники - другой путь. Что лучше можно долго спорить...
 
Хотелось бы знать ...
2) крейцкопфы будут выполнять роль направителей и смазываться картерным маслом;
3) крейцкопф и поршень можно выполнить по принципу составного поршня с обособленной юбкой на одном пальце с поршнем по отработанной технологии составных поршней типа составной поршень: 2 тыс изображений найдено в Яндекс.Картинках (yandex.ru) ;

2( Поршни будут должны выполнять роль направителей и смазываться картерным маслом;
3( Поршень может и должен выполнять функцию крейцкопфа с обособленной юбкой от пальца.

И тогда всё будет как надо.
 
2( Поршни будут должны выполнять роль направителей и смазываться картерным маслом;
3( Поршень может и должен выполнять функцию крейцкопфа с обособленной юбкой от пальца.

И тогда всё будет как надо.

Моему стремлению реализовать тепловой гибридный двигатель по патенту ИЗ №2745467 (fips.ru) даже "на бумаге" препятствует отсутствие понимания двух моментов:
1. Какой листовой полупластичный высокотемпературный теплоизолятор может быть применен,
и подойдет ли для этих целей листовой "чешуйчатый графит"?
2. Какие композитные несмазываемые высокотемпературные обжимные и разжимные
компрессионные подвижные уплотнения (кольца) могут быть применены и "выпускаются" ли они промышленно и кем?

Может быть Вы, как "агностик" или "диагностик" бесшатунников, с большущим увлечением двигателями подскажите дилетанту - как найти понимание к решению этих двух проблем?
 
- как найти понимание к решению этих двух проблем?

Честно говоря мне некогда вникать в этот, километрового описания патент, в его плазменные шнуры, резонаторы, тепловые трубы инверсии и пр.
 
Честно говоря мне некогда вникать в этот, километрового описания патент, в его плазменные шнуры, резонаторы, тепловые трубы инверсии и пр.
Такое бывает!
И силы и желание есть, а времени - увы нет!
Спасибо за прямой и честный ответ.
 
Может быть Вы, как "агностик" или "диагностик" бесшатунников, с большущим увлечением двигателями подскажите дилетанту - как найти понимание к решению этих двух проблем?
С Вашей привычкой считать людей "агностик"ами или "диагностик"ами бесшатунников, которые не сделали ни одного двигателя вообще, не говоря уже о бесшатунном, Вы далеко пойдете...
Совет - специалисты это не те кто много говорит, а те кто смог хоть что то сделать. Что смог сделать седунов, или кто то из других здешних "агностик" ов? 🙂
Никто. Всего хорошего.
 
Уважаемые участники, на какой странице/страницах вроде обсуждался/Николаич предлагал какой то компактный двигатель
Который от проворота нельзя запустить.
Или что то вроде. Сам давно здесь не был что то не могу найти...
 
Уважаемые участники, на какой странице/страницах вроде обсуждался/Николаич предлагал какой то компактный двигатель
Который от проворота нельзя запустить.
Или что то вроде. Сам давно здесь не был что то не могу найти...
Нашёл на 936 странице. Здесь отсутствует второй ползун, за счёт чего можно короткий двигатель собрать. Но, как отметил Владимир Александрович, при пуске, если ползун около середины хода находиться, то его заклинит. А вот решение, подсказанное Артоболевским, позволяет легко и красиво сделать работоспособный двигатель.
1626684133568.png
1626684854871.png
 
Спасибо, что откликнулись, ветка огромная рылся в районе этой страницы не нашел...
Если ещё что по этой схеме вспомните найдете (видео схемы описание) можете написать/выложить?
Можно в личку. С уважением!
Что за решение Артоболевского?
 
Нашёл на 936 странице. Здесь отсутствует второй ползун, за счёт чего можно короткий двигатель собрать. Но, как отметил Владимир Александрович, при пуске, если ползун около середины хода находиться, то его заклинит. А вот решение, подсказанное Артоболевским, позволяет легко и красиво сделать работоспособный двигатель.
Посмотреть вложение 478957Посмотреть вложение 478958
Подсказано Артоболевским, реализовано Вайземаном...Им же и похоронено.. 🙂
 
Подсказано Артоболевским, реализовано Вайземаном...Им же и похоронено.. 🙂
У Артоболевского нет оценки схемы как силового механизма. А за Вайземана ничего не скажу.
Только надо учитывать,что выходным валом д.б. звено D-B-C. В противном случае нужен второй ползун.

Артоболевский 1410.PNG
 
Интересная статья. О том как не могут сделать 5000 электромобилей в РФ:
 
У Артоболевского нет оценки схемы как силового механизма. А за Вайземана ничего не скажу.
Только надо учитывать,что выходным валом д.б. звено D-B-C. В противном случае нужен второй ползун.

Посмотреть вложение 479021
ПРавильно, что нет. Как Вы себе представляете его работу в составе ДВС? Шейка подлетает к пору с "небольшой" скоростью в 11 м/сек, быстро фиксируется, потом рас..ется и летит обратно😳
 
ПРавильно, что нет. Как Вы себе представляете его работу в составе ДВС? Шейка подлетает к пору с "небольшой" скоростью в 11 м/сек, быстро фиксируется, потом рас..ется и летит обратно😳
Экий Вы, Андрей, однако быстрый и неправильный. Вы не посмотрели механизм, но написать что-то глупое и ошибочное успели.
А подумать у Вас времени нет - этот механизм, который по Артоболевскому, не просто так в его альбоме решений оказался.
Во-первых, т.D подходит к т."а" и "b" с околонулевой скоростью, безударно. Считать можете сами, никаких 11м/с там нет.
Во-вторых, в динамике, с учётом инерции деталей механизма, упоры "а" и "b" не нужны - аналогично обычный КШМ проходит В.М.Т. и Н.М.Т. Упоры нужны ТОЛЬКО для запуска. Если выбрать правильный зазор в упорах, то в работе можно обеспечить отсутствие контакта упоров и т.D.
 
Экий Вы, Андрей, однако быстрый и неправильный. Вы не посмотрели механизм, но написать что-то глупое и ошибочное успели.
А подумать у Вас времени нет - этот механизм, который по Артоболевскому, не просто так в его альбоме решений оказался.
Во-первых, т.D подходит к т."а" и "b" с околонулевой скоростью, безударно. Считать можете сами, никаких 11м/с там нет.
Во-вторых, в динамике, с учётом инерции деталей механизма, упоры "а" и "b" не нужны - аналогично обычный КШМ проходит В.М.Т. и Н.М.Т. Упоры нужны ТОЛЬКО для запуска. Если выбрать правильный зазор в упорах, то в работе можно обеспечить отсутствие контакта упоров и т.D.
Сосед, Вы меня все время пугаете. 😕
Обычный КШМ - полностью определенный механизм, деваться поршню некуда кругом стенки цилиндра и в ВМТ и в НМТ и между ними,
Здесь же шейка должна в воздухе подлететь к упору, попасть в него и потом вылететь обратно с проворотом.
11 м сек это при подлете к упору. Мертвая точка в упоре еще должна быть достигнута, но до нее еще лететь и лететь.
Бесплатный совет - плюньте слюной.🤓
Хотя это лучше, чем момент на шатуне...
 
Сосед, Вы меня все время пугаете. 😕
Обычный КШМ - полностью определенный механизм, деваться поршню некуда кругом стенки цилиндра и в ВМТ и в НМТ и между ними,
Здесь же шейка должна в воздухе подлететь к упору, попасть в него и потом вылететь обратно с проворотом.
11 м сек это при подлете к упору. Мертвая точка в упоре еще должна быть достигнута, но до нее еще лететь и лететь.
Бесплатный совет - плюньте слюной.🤓
Хотя это лучше, чем момент на шатуне...
1. Повторяю, момент на шатуне от силы Р есть. Строго по определению момента. И Ваше отрицание ничего не значит.
2. Скорость в В.М.Т. (Н.М.Т.) что поршня в КШМ, что ползуна в БШМ, равна 0. Касание при правильном проектировании только в НАЧАЛЕ работы мотора, на первых оборотах. "Шейка" при движении вращается, и никак мгновенно не остановится, и поэтому "должна в воздухе подлететь к упору, попасть в него и потом вылететь обратно с проворотом".
Так что всё вполне работоспособно.
3. Ошиблись - признайте ошибку, и Ваша слюна останется с Вами.
 
Главная проблема с упорами слишком большая боковая сила действующая на поршень, так что в качестве двс использовать нельзя
 
Главная проблема с упорами слишком большая боковая сила действующая на поршень, так что в качестве двс использовать нельзя
НЕт там никаких проблем - подлетел и улетел... 🤓 Пчелу видели? Вот так и будет.
А потом даже упор не понадобится! А то тупые кнструкторы понарисовали тут всяких напрвляющих!😳
 
Статус
Закрыто для дальнейших ответов.
Назад
Вверх