• Вышел новый выпуск программы ФлайтТВ, посвященный современным российским ЮПШ (юношеским планерным школам).
    Видео на Youtube. Ссылки на другие платформы и обсуждение в теме на форуме.

Бесшатунные двигатели - 2

Статус
Закрыто для дальнейших ответов.
при попытке симуляции этой механизмы в компасовском UMe, он моментально выбивает вырождение связей, причём по отдельности ПКВ в ползунах замечательно вращается и муфта тоже, а вот при попытке их соединить происходит вышеописанное
      Ищите ошибку. Машина выполняет только то, что ввел в нее человек. Я собирал узлы из деталей и запускал анимацию в Solid Works. Крутится и день, и ночь сразу после раскрытия файла ролика на любом компьютере.
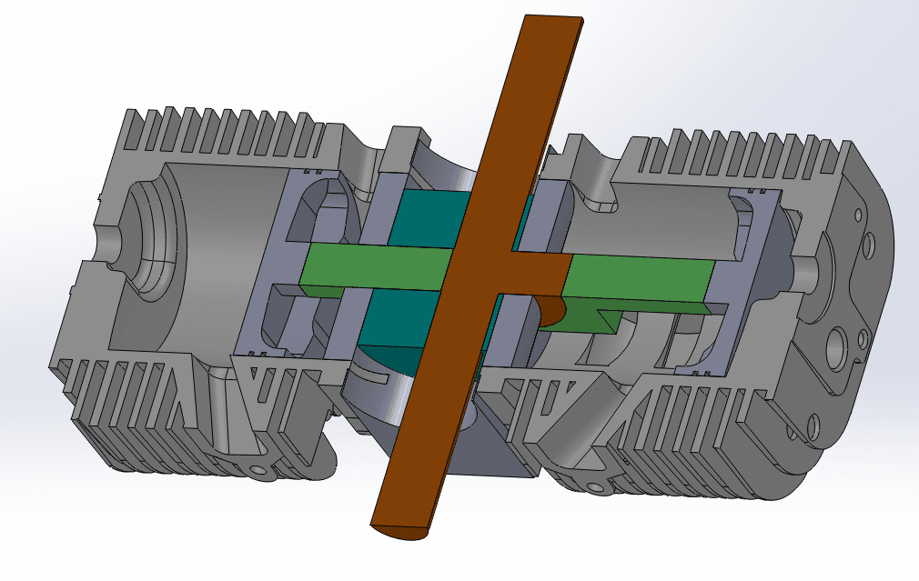
     Попробуйте собрать серьговый БСМ, изображенный на рисунке ниже. Он спроектирован для 4-х цилиндрового, 2-х тактного бесшатунного двигателя схемы "Крест" мощностью 42 л.с. при 6000об/мин. Ход поршня 52мм. остальные размеры в пропорции. С каждой стороны ПКВ по 4 серьги. Масса ПКВ 380г.
  я не знаю как работает анимация в солиде, но компасовский UM   это не анимационная программа, это эмулятор механических систем считающий массы, моменты и реакции.
 
нарисовали меду выходными валами и ПКВ кроме муфт ещё и кривошипы как у Баландина которых в схеме Владимира Александровича нет? 
Потому что Владимир Александрович свой первый вариант "с серьгами" показал как раз с ЦОЭ - центральными опорными эксцентриками, которые и являются теми кривошипами, как у Баландина. Показал, т.к. во втором варианте схемы он убрал эти элементы, передав функции опоры муфтам, которые и синхронизируют, и дают опору ПКВ.   
о5 25... не могут муфты ни давать опору, ни синхронизировать, вы понимаете, что при определённом положении выходного вала, положение опорной шейки ПКВ в схеме баландина фиксировано поскольку кривошип являющийся опорой ПКВ имеет определённое положение, а в предлагаемой схеме  нет?
 
Показал, т.к. во втором варианте схемы он убрал эти элементы, передав функции опоры муфтам, которые и синхронизируют, и дают опору ПКВ. 
      Абсолютно точно.
   
 
я не знаю как работает анимация в солиде, но компасовский UM это не анимационная программа, это эмулятор механических систем считающий массы, моменты и реакции. 
      В анимации проверяется кинематика и программа воспринимает стенки и валы  как твердое тело. Сами массы, значения реакций и моментов там роли не играют. Если кинематика с конфликтом,она работать не будет. Вы ввели туда конфликт и получили соответствующий результат.
 
ри определённом положении выходного вала, положение опорной шейки ПКВ в схеме баландина фиксировано поскольку кривошип являющийся опорой ПКВ имеет определённое положение, а в предлагаемой схеменет? 
     Сейчас я уже даже сомневаюсь, что Вы вообще что-то пробовали запустить в программе компьютера. На это указывает Ваша последняя фраза. Она из цикла "Этого не может быть, потому-что этого не может быть никогда!..."     Если вопрос вызывает столько эмоций, давно бы сделали упрощенный расчет и доказали свой вывод.
   
 
я не знаю как работает анимация в солиде, но компасовский UM это не анимационная программа, это эмулятор механических систем считающий массы, моменты и реакции. 
      В анимации проверяется кинематика и программа воспринимает стенки и валы  как твердое тело. Сами массы, значения реакций и моментов там роли не играют. Если кинематика с конфликтом,она работать не будет. Вы вели туда конфликт и получили соответствующий результат.
 
  мне с вами говорить не о чем. Вы не в состоянии читать и понимать то, что вам пишут. А эмоции  у меня вызывает только то обстоятельство, что человек позиционирующий себя квалифицированным механиком не понимает банальных вещей.
вам говорили неоднократно  о том что именно в расчёте исключительно на кинематику ваше ошибка. По поводу симуляции то никаких конфликтов я туда не вводил, более того, при наличии конфликтов программа не запускается на симуляцию, в случае вашего механизма она запускается и сразу выдаёт вырождение связей. Это означает что угловое положение каких либо элементов в процессе движения не может быть однозначно определено и программа не может моделировать движение механизма. При этом, как я уже писал, рассоединёные ПКВ в ползунах и муфта великолепно моделируются в этой же модели, пкв вращается, ползуны движутся, полумуфты вращаются и болтаются))
 
добавлю, что в 2D симуляторе тоже считающем массы, силы, реакции и моменты этот механизм вращается, вырождается со временем, но хотя бы начинает вращаться, но в 2D все элементы находятся в одной плоскости. Это относительно кинематики.
 
Это означает что угловое положение каких либо элементов в процессе движения не может быть однозначно определено и программа не может моделировать движение механизма.
     Если Вы сделали работу серьгового механизма в анимации с учетом сил и реакций, то уже должно быть не трудно продемонстрировать ее здесь или через ссылку. Это же результат. Покажите нам его. Посмотрим и обсудим. Пока Ваше заявление звучит как чисто виртуальное, сформулированное на предположениях и знании некоторых особенностей работы программы. Увидели сами - продемонстрируйте. У нас здесь просто сказать о ключевых вещах мало. Они нуждаются в подтверждении.
      Помнится Вы начинали с перекоса ПКВ в серьговом БСМ, оказалось не разобрались с силами и видом момента. Затем переключились на отрицание синхронизации, что вступало в противоречие с самой возможностью прохождения крутящего момента по цепочке валов и шарнирных муфт.
      Вы сами дали основание на недоверие к Вашим высказываниям.
      Заставить поверить нельзя. Можно только убедить.
      Убеждайте наглядно.

      Я свою анимацию работы механизма выложил сразу, как только запустил и уже очень давно. Она работает в 3D.
 
Это означает что угловое положение каких либо элементов в процессе движения не может быть однозначно определено и программа не может моделировать движение механизма.
     Если Вы сделали работу серьгового механизма в анимации с учетом сил и реакций, то уже должно быть не трудно продемонстрировать ее здесь или через ссылку. Это же результат. Покажите нам его. Посмотрим и обсудим. Пока Ваше заявление звучит как чисто виртуальное, сформулированное на предположениях и знании некоторых особенностей работы программы. Увидели сами - продемонстрируйте. У нас здесь просто сказать о ключевых вещах мало. Они нуждаются в подтверждении.
      Помнится Вы начинали с перекоса ПКВ в серьговом БСМ, оказалось не разобрались с силами и видом момента. Затем переключились на отрицание синхронизации, что вступало в противоречие с самой возможностью прохождения крутящего момента по цепочке валов и шарнирных муфт.
      Вы сами дали основание на недоверие к Вашим высказываниям.
      Заставить поверить нельзя. Можно только убедить.
      Убеждайте наглядно.

      Я свою анимацию работы механизма выложил сразу, как только запустил и уже очень давно. Она работает в 3D.
  вы забавный человек, какую ссылку на анимацию вы хотите если вам русским языком говорят, что программа не  может создать анимацию действия данного механизма в силу вырождения связей в данном механизме в начале расчёта движения? в процессе создания сборки вращение деталей ручками возможно, даже с учётом наложенных условий сопряжения, а вот при моделировании действия собственно механизма программа говорит - товарищи, идите и идите и идите...
 
(оранжевые серьги подметил,а можно двигатель разрезать пополам? =как нпр.с VW...) 
    Можно. Получится двухтактный двухцилиндровый оппозитный вариант. Легче и проще по конструкции. Там промежуточной опоры не будет.      
    4-х тактый оппозитный двухцилиндровый будет иметь неравномерность вспышек. Его двухцилиндровую версию лучше делать рядной. Тогда вспышки будут равномерными через 360 градусов.
 
вы забавный человек
  Я не забавный и наверно не сильно отличаюсь от Вас. Понятно, что действующей общей анимации Вы показать не можете. Но можете показать анимацию муфты и ПКВ и указать какие были выбраны размеры. Вы же сообщили, что по отдельности они работают. Вот и покажите. Зная размеры я попытаюсь найти ошибку.
 
о5 25... не могут муфты ни давать опору, ни синхронизировать, вы понимаете, что при определённом положении выходного вала, положение опорной шейки ПКВ в схеме баландина фиксировано поскольку кривошип являющийся опорой ПКВ имеет определённое положение, а в предлагаемой схеме  нет?
Серьговые муфты дают синхронизацию по положению вала - независимо от того, что Вы или я по этому вопросу утверждаем - читайте у Артоболевскго или ещё где удобно. Эти муфты дают опору ПКВ, так как строго "являющийся опорой ПКВ имеет определённое положение".
Больше ничем помочь не могу - ну не доктор я по глазам...
 
она и с соединительным валом неработоспособна.
Работоспособна, но как любая усложнённая схема требует очень высокой точности.

П.С. Основным недостатком схемы С.С. Баландина считается неотработанность избыточных кинематических связей, которую лечат... ещё одной избыточной связью.
 

Вложения

  • vid_4.PNG
    vid_4.PNG
    64,7 КБ · Просмотры: 165
Статус
Закрыто для дальнейших ответов.
Назад
Вверх