Бесшатунные двигатели - 2

Статус
Закрыто для дальнейших ответов.
Перекрытие окон будет реализовано по другому - через заслонку

...которой управлять нужно через привод. Лучше на поршне оставить часть юбки, чтобы перекрывать окно в ВМТ. Проверено, работает.
всё просто: разделение полостей правый /левый решаемо - достаточно перемычку в указанном месте сделать.
Решаемо, но не так просто как кажется на первый взгляд.
 

Вложения

  • ____________________012.JPG
    ____________________012.JPG
    17,9 КБ · Просмотры: 144
Лучше на поршне оставить часть юбки, чтобы перекрывать окно в ВМТ. Проверено, работает.
Да, так проще реализовать. Но добавляет  40 мм картеру по оси цилиндров.
 

Вложения

  • ____6_001.jpg
    ____6_001.jpg
    109,1 КБ · Просмотры: 133
всё просто: разделение полостей правый /левый решаемо
- достаточно перемычку в указанном месте сделать
    Одной мысли сделать такую перемычку недостаточно. Там вращающийся узел с большими диаметрами и высокими линейными скоростями, со сложным меняющимся контуром проекции. Уплотнить его от перетечки воздуха из полости в полость очень сложная задача. К тому же чревата дополнительными потерями от трения. Поработав с этой задачей вплотную Вы сами откажетесь от этой идеи.

Согласно С.С.Баландину - да. А по Артоболевскому - работает.
   Если крутится, это еще не значит, что эффективно работает. Тут Андрей прав. На диагармме у Вас получится огромный провал полезной работы между углами поворота 45-135 градусов. После 45 градусов работа цикла начнет стремительно падать до 0 на угле 90 градусов, а затем расти до 135 градусов. Т.е. будет крутиться, но почти половина полезной работы пропадет просто так - за зря. 

   
 
А вот и нет - нет там второго ползуна
Не нужен - сила N равна нулю, ничто не клинит, очень простой и компактный картер
     Это плохо. Реактивный момент на корпус предается через юбки поршней на плече эксцентрика.
 
 Если крутится, это еще не значит, что эффективно работает. Тут Андрей прав. На диагармме у Вас получится огромный провал полезной работы между углами поворота 45-135 градусов. После 45 градусов работа цикла начнет стремительно падать до 0 на угле 90 градусов, а затем расти до 135 градусов. Т.е. будет крутиться, но почти половина полезной работы пропадет просто так - за зря.  
Должен Вас огорчить - этого нет, если выходной вал - ПКВ.
Это плохо. Реактивный момент на корпус предается через юбки поршней на плече эксцентрика.
Вот тебе на - да на одном ползуне реактивный момент прекрасно передаётся. При 90 гр будет перекладка ползуна.

Там вращающийся узел с большими диаметрами и высокими линейными скоростями, со сложным меняющимся контуром проекции. Уплотнить его от перетечки воздуха из полости в полость очень сложная задача.
Да вроде как опора для эксцентрика (сине-серая) неподвижна относительно цилиндров... Там только шток/корпус если уплотнять... Но вообще-то полная герметичность и не нужна - можно лабиринтные уплотнения использовать.
 
в значительной степени можно отнести к противоположности. Как раз это мы и наблюдаем.
Мы наблюдаем противоположность работоспособному техническому решению... 🙂
А вот и нет - нет там второго ползуна
Не нужен - сила N равна нулю, ничто не клинит, очень простой и компактный картер.
Откажитесь вообще от картера, и от двигателя тоже...
Так будет совсем просто 🙂
 
Тем не менее, такая конструкция Баландина не устраивает.
У ВАс нет синхронизации ни КВ, ни кривошипов. Муфты синхронизируют только свои концы КВ и между соой ничем не связаны, только КВ.
      С.С.Баландин там объяснил почему не устраивает. Но мы то обсуждаем совсем другую конструкцию.
Какую другую? Это как раз бесшатунный двигатель, а серьговая передача. Посмотрите как тут (рис. 12) синхронизирован КВ, но полная передача кр. момента по КВ все равно неприемлема.  🙂
 
этого нет, если выходной вал - ПКВ.
   Но с ПКВ момент надо вывести на центральную ось. Будете ставить кардан?

да на одном ползуне реактивный момент прекрасно передаётся. При 90 гр будет перекладка ползуна. 
   Через какую деталь и на каком плече? У Вас там на рисунке какие-то графические непонятки. ПКВ на что посажен, если шток связан с ползуном? Почему ПКВ проходит сквозь тело штока, Вы же отдаете ему функцию выходного вала, значит его должен толкать эксцентрик на плече своего эксцентриситета, а ПКВ совершать планетарное движение, а он прошил шток и никуда не может сдвинуться?

Да вроде как опора для эксцентрика (сине-серая) неподвижна относительно цилиндров... 
     Если опора для эксцентрика неподвижна, то как обеспечивается прямолинейность хода штока и вообще его ход, ведь на рисунке шейка ПКВ проходит сквозь шток и Вы говорите корпус эксцентрика неподвижен. Эта конструкция не могла у вас вертеться. Движение заблокировано. А Вы утверждаете, что прекрасно все крутится.
 
Мы наблюдаем противоположность работоспособному техническому решению...
      Не факт. Есть презумпция невиновности. Новая конструкция не может быть объявлена неработоспособной пока не доказано обратное. Тем более, что есть близкие аналоги. У работоспособного технического решения только один козырь - оно опробовано на практике. Но оно не может преподносится как причина неработоспособности нового решения. Это технический абсурд.
 
Посмотрите как тут (рис. 12) синхронизирован КВ, но полная передача кр. момента по КВ все равно неприемлема.
      Во-первых, напоминаю, что у серьгового БСМ есть два основных исполнения - с моментным ПКВ и с безмоментным. Выбираешь какой по душе. Во-вторых, и на это я уже обращал твое внимание, для схемы рисунка 12 не момент на ПКВ ключевой недостаток - он как раз не критичен. Есть схемы БСМ с выводом мощности потребителю непосредственно с ПКВ. В схеме Рис.12 невозможно обеспечить прочность ведущих шестерен при их малом располагаемом диаметре и второе - в присутствии  планетарного движения ПКВ из-за взаимного влияния зазоров все-таки нужны ползуны, а они в этой схеме вносят еще одну лишнюю связь.
 
Ну, простите, этот разговор как-то бесконечный и непродуктивный.
  естественно. Только вот что тому причиной? Баландинская схема не работает без синхронизации кривошипов, ПКВ перекашивает, потому что опоры ПКВ перекашивает. С чего вы взяли, что ПКВ точно также не будет перекашивать даже не из-за отсутствия синхронизации выходных валов, а из-за качания ПКВ на серьгах?? ну с чего?? И если в баландинской схеме ПКВ условно перекашивается в одной плоскости, то в предлагаемой схеме он будет перекашиваться в двух перпендикулярных. Схеме неработоспособна без синхронизации не только выходных валов но и без синхронизации серьг на противоположных муфтах, я об этом уже писал.
 
С чего вы взяли, что ПКВ точно также не будет перекашивать даже не из-за отсутствия синхронизации выходных валов, а из-за качания ПКВ на серьгах?? ну с чего?? 
     Не мы так решили. Природой заложены такие свойства. Вас сбивает с толку, что каждая серьга может свободно вращаться на пальцах. Может, это правда, но только в одиночку. Как только их не менее трех с каждый стороны - вся система замкнута на синхронизацию. При этом если будут неточности в изготовлении будут следующие нестыковки замыкающих звеньев:
      Ситуация 1: Вы установили задний полувал, одели серьги на его пальцы, на другие отверстия серьг одели пальцы ПКВ,  на ПКВ одели ползуны, вставили их в направляющие, одели серьги на пальцы ПКВ, подвели к торцу корпус с выходным полувалом и пытаетесь на его пальцы одеть серьги. СТОП! Так как мы обговорили присутствие неточности, то в завершающей операции серьги на пальцы одеть невозможно. Система не замыкается. Есть точность - серьги одеваются на пальцы выходного полувала и силовая синхронизация системы включена. Механизм стал работоспособным.
      Ситуация 2: Все тоже самое только в конце Вы выходной вал без корпуса подводите его пальцами к отверстиям серьг и они одеваются. Но в присутствии неточностей Ваша попытка одеть опоры корпуса на выходной полувал и завести его в ответный общий корпус закончится неудачей. Он не сможет войти в сопряжение по посадочному диаметру - из-за неточности. Жесткую силовую синхронизацию включить невозможно. Опять же, есть точность - сборка завершается и серьговый БСМ можно включать в работу.
      Ситуация 3: По составному валу у Вас все точно. Вы его собрали по всей длине вместе с ползунами. Вставили в корпус заднего и переднего полувала. Есть неточность в размере между осями штоковых шеек ПКВ. Вы пытаетесь вставить вторую направляющую к одному из ползунов, а их смещенные поверхности не дают этого сделать. Система включена наполовину. Есть возможность передачи момента с входа на выход, т.к. составной вал точно собран и вошел в опоры корпусов полувалов. Он синхронизирован и способен работать как обычная шарнирная муфта. Однако, синхронизация передачи нагрузки от штоков цилиндров отсутствует. Узлы ползунов с направляющими не собираются. Если точность выдержана, узлы ползунов занимают свое место в пространстве и серьговый БСМ получает недостающую часть синхронизации.

       Есть и другие возможные ситуации. Этого должно быть достаточно для понимания. 
 
 
Как я уже говорил, все приведённые выше "конструктором" аргументы равным образом приложимы к схеме баландина, а значит в схеме баландина синхронизация кривошипов не нужна, но без синхронизации она работает только кинематически, механически она не работает, вот такой вот парадокс который Владимир  Александрович  в упор не замечает.
а полумуфта свободно качается на любом количестве серьг, и то, что полумуфты разнесены на длину ПКВ и у них смещены пальцы даёт только то, что качаются концы ПКВ в разных плоскостях,
 
значит в схеме баландина синхронизация кривошипов не нужна, но без синхронизации она работает только кинематически, механически она не работает
      Глупости. Вам никак не дается понимание разницы между жестким кривошипом с одним подшипником для кореной шейки ПКВ и системой из параллельных кривошипов, заменяющих такую шейку на ПКВ.

   
но без синхронизации она работает только кинематически, механически она не работает
     Кинематически и механически -  это тождественные понятия. Они не могут исключать друг дуга. Вы сами и создаете свои парадоксы, а потом благополучно их замалчиваете.

а полумуфта свободно качается на любом количестве серьг, и то, что полумуфты разнесены на длину ПКВ и у них смещены пальцы даёт только то, что качаются концы ПКВ в разных плоскостях, 
  Где же Ваши части работающей анимации с размерами? Интересно разобраться. Или опять виртуальный опломб?
 
Но с ПКВ момент надо вывести на центральную ось. Будете ставить кардан?
Существуют нагрузки, для которых эксцентриситет выходного вала не сказывается - например, воздушный винт -  10мм смещения на 1000мм. Нужно только при уравновешивании учесть массу винта.
А в общем случае подойдёт и двойной кардан, и серьговая муфта, и зубчатая передача.
 
Сосед Николаич писал(а) 06.02.20 :: 20:16:21:
да на одном ползуне реактивный момент прекрасно передаётся. При 90 гр будет перекладка ползуна. 

   Через какую деталь и на каком плече? У Вас там на рисунке какие-то графические непонятки. ПКВ на что посажен, если шток связан с ползуном? Почему ПКВ проходит сквозь тело штока, Вы же отдаете ему функцию выходного вала, значит его должен толкать эксцентрик на плече своего эксцентриситета, а ПКВ совершать планетарное движение, а он прошил шток и никуда не может сдвинуться?
Владимир Александрович, реактивный момент что в Вашей схеме, что в моей - одинаковый. Если Вы его найдёте по своей схеме, при этом убедившись, что N=0, то вопрос снимается сам собой.
 
Выходным был кривошип. ТОлько дело не в этом.
Именно в этом!! Если выходным вылом является кривошип, появляется та самая N. И Ваш опыт справедлив ТОЛЬКО для выходного выла - кривошипа.
 
Через какую деталь и на каком плече? У Вас там на рисунке какие-то графические непонятки. ПКВ на что посажен, если шток связан с ползуном? Почему ПКВ проходит сквозь тело штока, Вы же отдаете ему функцию выходного вала, значит его должен толкать эксцентрик на плече своего эксцентриситета, а ПКВ совершать планетарное движение, а он прошил шток и никуда не может сдвинуться?
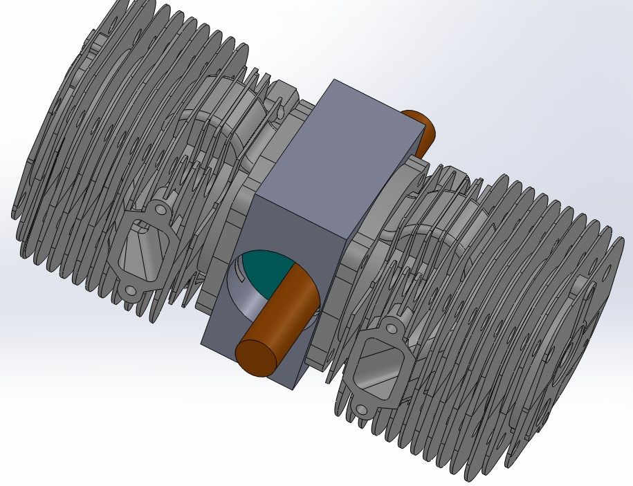
Да, Владимир Александрович, ввёл в заблуждение - тут два варианта ПКВ: 1 - с эксцентриком (как у cloud, только с одним эксцентриком) 2 - с  одним коленом. Поэтому в 1 варианте ползун (зелёный) с двумя штоками, а во 2-м -ползун-шток  как одна деталь.
"Вы же отдаете ему функцию выходного вала, значит его должен толкать эксцентрик на плече своего эксцентриситета," - да, этот коричневый эксцентрик толкает ПКВ (и создаёт выходной момент). Но опорные эксцентрики (сине-зелёные) - они вращаются и согласно тому же С.Баландину, определяют однозначно взаимное положение.
 

Вложения

  • vid5.PNG
    vid5.PNG
    47,2 КБ · Просмотры: 169
Статус
Закрыто для дальнейших ответов.
Назад
Вверх