Из истории... почти 70 лет назад... ознакомление с двигателем фау-2...Но мнения своего все равно не изменю, такое давление сгорания слишком высокое. Конечно допустить можно, три или даже четыре турбины всё же поставили. Но я всё равно сомневаюсь. Да и смысла никакого нет получать в камере сгорания такое высокое давление. И потом, обратите внимание на количество колец, двух компрессионных колец для удержания Pz на уровне 20 мПа явно не достаточно.
...Конструкторы Алексей Исаев, Борис Черток, Николай Пилюгин, Василий Мишин и еще несколько специалистов были допущены к осмотру секретного немецкого оружия.
«Войдя в зал, я сразу увидел грязно-черный раструб, из которого торчала нижняя часть туловища Исаева, — писал Черток в книге своих воспоминаний. — Он залез с головой через сопло в камеру сгорания и с помощью фонарика рассматривал подробности. Рядом сидел расстроенный Болховитинов. Я спросил:
— Что это, Виктор Федорович?
— Это то, чего не может быть! — последовал ответ.
ЖРД таких размеров в те времена мы себе просто не представляли..."
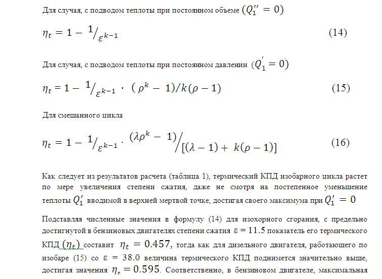
из http://epizodsspace.airbase.ru/bibl/pervushin/sek-or-voz/or-voz.html
