Конструкция ДЕРЕВЯННОГО лонжерона

Да не мелите чушь-то - если принять за аксиому ваш посыл,что "расчетчик не баран",то бараном окажется как раз конструктор,решивший последовать такому совету,выйдя на известном отдалении от подкоса на совершенно неконструктивные толщины полок и стенок

Владимир Павлович.... а как насчёт дифференцированных сечений полок лонжеронов на наших Яках, Мигах и Лавочкиных... там тоже бараны работали? 😱

И вообще Вы напрасно пытаетесь воспитывать лентяев... молодёж наша и так лишний раз не нагнётся. :-?
 
А.Б. вы не внимательно прочитали предыдущие сообщения, ваш расчет неверный
 
находились, конечно, деятели, ......как наш уважаемый Байкал

Думаю что Деятель в основном Вы... судя по вашей задачке Вы пока ещё нихрена не построили в натуре...
По существу Вы просто не понимаете очевидных вещей и тут я могу вам только посочуствовать...
Засим откланиваюсь.... ибо ничем помочь вам не могу... у вас есть только один правильный вариант... ваш... и вы имеете полное право построить свой дуболёт согласно ваших дубовых представлений о культуре веса в авиации.
 
Стенка на сдвиг в районе подкоса: 630/140=4.5cм>2
4.5 cм>2/13 cм=0,35 см
0,35cм/2=0,175 см
Есл поставить 2 мм фанеру-хватит с лихвой.
 
А.Б. вы не внимательно прочитали предыдущие сообщения, ваш расчет неверный 
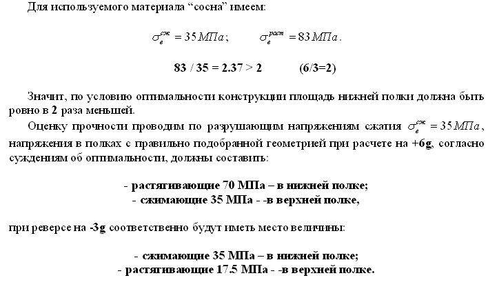
Какие вводные неправильно ввел? 210 кг, перегрузка 6, коэффициент 2 , размах крыла 6м, подкос на полуразмахе консоли. 350 на сжатие и 830 на растяжение. В чем проблема? Я что то пропустил? Или, культура веса бесит как сказал Байкал?
 
Байкал писал:
"Владимир Павлович.... а как насчёт дифференцированных сечений полок лонжеронов на наших Яках, Мигах и Лавочкиных... там тоже бараны работали? "

- эта ваша фраза вообще непонятна, если в мою сторону - отвечу:
вы начинаете апеллировать своим опытом прожитых лет, это не довод (глупцы не имеют возраста), тем более вы совсем не знаете собеседника,

приводите только названия самолетов, всех называтете баранами, приведите лучше строительные высоты и силовые факторы в названных вами самолетах

то что конструкции самолетов со сплошными деревянными лонжеронами существовали и существуют - это известный факт, конструктор в совокупности параметров принял такое решение и оно себя оправдало в КОНКРЕТНОМ случае,

приведу пример самолета: ФАНЕРА-5, у него даже поплавки были сделаны из сплошных бревен - очень удачный самолет, в сети про него есть информация

Вы создаете впечатление человека, не способного вести беседу, мне неприятно что разговор свелся к бытовому спору


несколько позже я вылажу расчет полочного лонжерона
 
Владимир Павлович.... а как насчёт дифференцированных сечений полок лонжеронов на наших Яках, Мигах и Лавочкиных... там тоже бараны работали?

И вообще Вы напрасно пытаетесь воспитывать лентяев... молодёж наша и так лишний раз не нагнётся. 
Вот зря Вы вот так - СВОБОДНОНЕСУЩИЕ крылья самолетов весом в 3 и более тонн,естественно,будут оптимальнее со сборными лонжеронами...хотя по живучести (БЖ) сплошняк уступил бы лишь кессонному крылу,которое в рамках данной концепции справедливо не рассматривается.Однако после того как узнал,что лонжерон пилотажной Экстры-230 представляет собою как раз сплошную доску,попытался разобраться в целесообразности такого решения (до этого и не представлял себе,что такой примитивизм вообще возможен) - и примерно очертил для себя гарницы целесообразности городить огород и усложнять жизнь посредством составного лонжерона.Обсуждаемый случай находится довольно далеко от границы со стороны преимущества доски.
А касательно переклея из реек и пр.позволю напомнить о материале,позволяющем решить этот вопрос кардинально
http://www.reaa.ru/cgi-bin/yabb/YaBB.pl?num=1265651954
Не хвалясь,тот факт,что именно ВПС обратил на материал внимание самоделов,ставлю себе в заслугу.
 
ошибся, самолет назывался фанера-2
 

Вложения

  • fanera-4_001.jpg
    fanera-4_001.jpg
    44,3 КБ · Просмотры: 183
приводите только названия самолетов, всех называтете баранами, приведите лучше строительные высоты и силовые факторы в названных вами самолетах
Су-26 имеет угольные полки переменного сечения. У корня сечение полки если не изменяет память 80ммх10мм, к концу сужается в несколько раз. И дело не только в том что погонная нагрузка на площадь крыла снижается из за сужения крыла.  А разрущая перегрузка крыла там измеряется  несколькими ДЕСЯТКАМИ g. Конструктор на этой ветке и в представлении не нуждается.
 
приводите только названия самолетов, всех называтете баранами, приведите лучше строительные высоты и силовые факторы в названных вами самолетах
Су-26 имеет угольные полки переменного сечения. У корня сечение полки если не изменяет память 80ммх10мм, к концу сужается в несколько раз. И дело не только в том что погонная нагрузка на площадь крыла снижается из за сужения крыла.  А разрущая перегрузка крыла там измеряется  несколькими ДЕСЯТКАМИ g. Конструктор на этой ветке и в представлении не нуждается.
Ну я умоляю - только не надо ля-ля:думаю,что устройство лонжерона Су-26 и чем оно отличается от устройства композиционных лонжеронов планеров   вам также неведомо.Кстати,полки лонжерона Су-26 к концу вовсе не сужаются,сохраняя ширину 80 мм на всем размахе,а УТОНЧАЮТСЯ (это две очень большие разницы)
Однако путать композиционный лонжерон с деревянным,даже прикрываясь утверждением,что дерево тоже естественный композит - это хуже,чем путать божий дар с яичницей:принципы конструирования того и другого отличаются как небо и земля (равным образом,как и отличие того и другого от металлических лонжеронов) и никому даже в кошмарном сне не привиделась бы угольная доска в качестве лонжерона.в то время как деревянных досок в этом качестве полным полно.
 
Привожу первый раздел моей теоретической исследовательской работы  🙂, продолжение следует
 

Вложения

  • 001.GIF
    001.GIF
    24 КБ · Просмотры: 226
К сожалению выдержки "истинного самурая" народу не хватает и русские думают, что их все еще много. Ошибаетесь, ребята.
Поэтому предлагаю относиться друг к другу с уважением и любовью. Нас так мало - красивых, смелых, умных, добрых ..... 😉

Ну а конструкцию деревянного лонжерона более правильно рассматривать не по отдельным частям, а в комплексе с технологическими издержками, узлами, крепежом и т.д.
 
Кстати,полки лонжерона Су-26 к концу вовсе не сужаются,сохраняя ширину 80 мм на всем размахе,а УТОНЧАЮТСЯ (это две очень большие разницы)
Будьте милосердны, не так выразился.

Деревянные лонжероны самолетов ВМВ имели переменное сечение поперечной площади по длине.
Металлические лонжероны-Тоже.
Например на И-16 корневая труба пояса лонжерона, сечением 35X30 мм, обточена на конус до сечения 32,5Х30 мм к месту стыка с концевой.
   Концевая труба, сечением 30X28 мм.

На всех остальных тоже. Если конструктор не баран конечно.

Ниже фото ЧАСТИЧНО обшитого переднего лонжерона Як-7 Отчетливо видно что лонжерон составной и имеет не только утоньшение полок по размаху но и СУЖЕНИЕ.
и чем оно отличается от устройства композиционных лонжеронов планеров вам также неведомо.
И чем же? Там что то новое?
 

Вложения

  • 1_180_001.JPG
    1_180_001.JPG
    125,7 КБ · Просмотры: 219
  • su26kr-3.jpg
    su26kr-3.jpg
    103,1 КБ · Просмотры: 208
Лонжерон на приведенной фотографии мало чем отличается от доски - в корневых сечениях  🙂
 
Привожу первый раздел моей теоретической исследовательской работы  🙂, продолжение следует
Вы,очевидно,невнимательно отнеслись к моему высказыванию относительно справедливости правой картинки.
Действительно,приложив изгибающий момент к сплошному прямоугольному сечению,получите именно такое распределение напряжений как на ней нарисовано,дополнив лишь недостающими треуголничками до центра жесткости.Такое распределение соответствует вполне определенному деформированному состоянию,характеризующемуся тем,что прямые вертикальные линии,нарисованные на боковой поверхности лонжерона,при изгибе останутся прямыми - только теперь они перестанут быть параллельными,сходясь в сторону сжатых волокон.
Теперь вырежем (не снимая изгибающего момента:предположим,что прочности на это хватит) часть материала из района ЦЖ,оставив лишь лишь стенку между верхней и нижней полками и посмотрим - что изменилось.Видно,что деформированное состояние изменяется по мере выборки материала:во-первых,угол изгиба нарастает (что естественно - материала становится меньше и напряжения возрастают),а,кроме того,нарисованные линии,оставшиеся на верхней и нижней полках,перестают быть продолжением друг друга - т.е.полки сместились одна относительно другой.Объяснение понятно : если внутренние волокна оставшихся полок при сплошной доске имели соседние волокна,передающие сдвиговую нагрузку и сверху и снизу - при выборке материала весь сдвиг со стороны ЦЖ передается лишь через тонкую стенку,определенно имеющую меньшую жесткость,нежели монолит.Если перейти к пределу и обнулить толщину стенки - получим две,независимо изгибающиеся рейки,верхние волокна каждой из которых будут сжаты,а нижние растянуты.То же самое,кстати,получится,если в сплошной доске сделать горизонтальный пропил нулевой толщины по центру жесткости - безо всякого удаления материала по мере углубления пропила изгиб будет становиться все больше и больше,а соседние волокна у ЦЖ сплошняка (в исходном состоянии не сжатые и не растянутые) станут нагружаться - нижние волокна верхней части растянутся,а верхние волокна нижней части сожмутся вплоть до того состояния,когда рейки станут независимыми.Если теперь,не снимая момента,склеить верхнюю и нижнюю части - после снятия балка останется согнутой и попытка разогнуть ее приведет к дополнительному нагружению.
 
не соглашусь с вами, привожу пару страничек из учебника Писаренко "СОПРОМАТ"

какой бы толщины не была бы стенка, если балка изготовлена из однородного материала, при изгибе, эпюра осевых деформаций не будет иметь скачков, а буте представлять собой косой отрезок, как вы знаете напряжения вычисляются путем умножения модуля упругости на деформацию,

таким образом, эпюра напряжений будет линейно повторят эпюру осевых деформаций, еще раз повторюсь КАКОЙ БЫ ТОЛЩИНЫ НИ БЫЛА СТЕНКА, если материал однороден скачков не будет а будет линейное возрастание от главной оси инерции до периферийных сечений
 

Вложения

  • pisarenko_1.GIF
    pisarenko_1.GIF
    114,6 КБ · Просмотры: 200
  • pisarenko_2.GIF
    pisarenko_2.GIF
    83,4 КБ · Просмотры: 198
Назад
Вверх